Suppr超能文献

一种异相催化金属有机框架刺激传染性生物膜的分散和巨噬细胞的战斗。

A Heterocatalytic Metal-Organic Framework to Stimulate Dispersal and Macrophage Combat with Infectious Biofilms.

机构信息

Institute of Functional Nano and Soft Materials (FUNSOM), Jiangsu Key Laboratory for Carbon-Based Functional Materials and Devices, Joint International Research Laboratory of Carbon-Based Functional Materials and Devices, Soochow University, 199 Ren'ai Rd., Suzhou, Jiangsu215123, P. R. China.

University of Groningen and University Medical Center Groningen, Department of Biomedical Engineering, Antonius Deusinglaan 1, 9713 AVGroningen, The Netherlands.

出版信息

ACS Nano. 2023 Feb 14;17(3):2328-2340. doi: 10.1021/acsnano.2c09008. Epub 2023 Jan 24.

Abstract

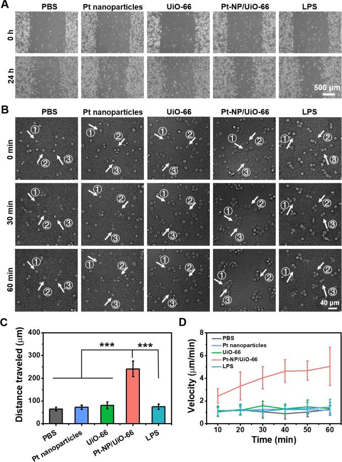
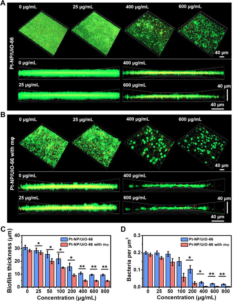
Eradication of infectious biofilms is becoming increasingly difficult due to the growing number of antibiotic-resistant strains. This necessitates development of nonantibiotic-based, antimicrobial approaches. To this end, we designed a heterocatalytic metal-organic framework composed of zirconium 1,4-dicarboxybenzene (UiO-66) with immobilized Pt nanoparticles (Pt-NP/UiO-66). Pt-NP/UiO-66 enhanced singlet-oxygen generation compared with Pt nanoparticles or UiO-66, particularly in an acidic environment. Singlet-oxygen generation degraded phosphodiester bonds present in eDNA gluing biofilms together and therewith dispersed biofilms. Remaining biofilms possessed a more open structure. Concurrently, Pt-NP/UiO-66 stimulated macrophages to adapt a more M1-like, "fighting" phenotype, moving faster toward their target bacteria and showing increased bacterial killing. As a combined effect of biofilm dispersal and macrophage polarization, a subcutaneous biofilm in mice was more readily eradicated by Pt-NP/UiO-66 than by Pt nanoparticles or UiO-66. Therewith, heterocatalytic Pt-NP/UiO-66 metal-organic frameworks constitute a nonantibiotic-based strategy to weaken protective matrices and disperse infectious biofilms, while strengthening macrophages in bacterial killing.

摘要

由于抗生素耐药菌株的不断增加,传染性生物膜的清除变得越来越困难。这就需要开发非抗生素、抗菌的方法。为此,我们设计了一种由锆 1,4-二羧酸苯(UiO-66)固定化的 Pt 纳米颗粒(Pt-NP/UiO-66)组成的杂化催化金属有机骨架。与 Pt 纳米颗粒或 UiO-66 相比,Pt-NP/UiO-66 增强了单线态氧的产生,特别是在酸性环境中。单线态氧的产生降解了将 eDNA 胶合生物膜粘在一起的磷酸二酯键,并因此分散了生物膜。残留的生物膜具有更开放的结构。同时,Pt-NP/UiO-66 刺激巨噬细胞适应更类似于 M1 的“战斗”表型,更快地向目标细菌移动,并增加细菌杀伤。作为生物膜分散和巨噬细胞极化的综合作用,与 Pt 纳米颗粒或 UiO-66 相比,Pt-NP/UiO-66 更能轻易地清除小鼠皮下生物膜。因此,杂化催化 Pt-NP/UiO-66 金属有机骨架构成了一种非抗生素策略,可削弱保护性基质并分散传染性生物膜,同时增强巨噬细胞的杀菌能力。

https://cdn.ncbi.nlm.nih.gov/pmc/blobs/fd29/9933606/a4a19cc3c4ab/nn2c09008_0001.jpg

文献AI研究员

20分钟写一篇综述,助力文献阅读效率提升50倍。

立即体验

用中文搜PubMed

大模型驱动的PubMed中文搜索引擎

马上搜索

文档翻译

学术文献翻译模型,支持多种主流文档格式。

立即体验