Suppr超能文献

TRPM8 功能丧失对小鼠角膜上皮伤口愈合的影响。

Effect of TRPM8 Functional Loss on Corneal Epithelial Wound Healing in Mice.

机构信息

Qingdao University Medical College, Qingdao University, Qingdao, China.

State Key Laboratory Cultivation Base, Shandong Provincial Key Laboratory of Ophthalmology, Eye Institute of Shandong First Medical University, Qingdao, China.

出版信息

Invest Ophthalmol Vis Sci. 2023 Jan 3;64(1):19. doi: 10.1167/iovs.64.1.19.

Abstract

PURPOSE

To reveal the role of cold-sensing transient receptor potential melastatin 8 (TRPM8) channels in corneal epithelial wound healing.

METHODS

Cold sensitivity, tear production, corneal thickness, and corneal opacity assessments were used to evaluate the effect of Trpm8 knockout on the ocular surface. A corneal epithelial wounding model was generated by scraping the corneal epithelium once or multiple times using C57BL/6J (wild-type [WT]) and Trpm8-/- mice. The processes of corneal epithelial repair and corneal epitheliopathy were observed and recorded. Corneas were collected for sequencing, immunofluorescence staining, hematoxylin and eosin staining, and quantitative PCR.

RESULTS

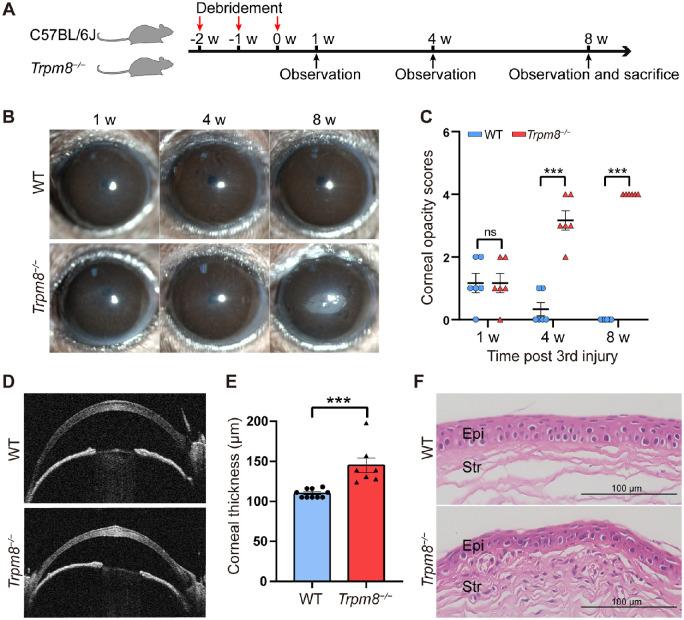
The perception of coldness, basal tear secretion, and corneal thickness were decreased in young Trpm8-/- mice compared with those in WT mice, except for the corneal sensitivity. Corneal opacity and increased corneal thickness were observed in aged Trpm8-/- mice. TRPM8 deficiency promoted corneal epithelial wound closure, consistent with the observed increase in Ki67-positive epithelial cells, and the pharmacological activation of TRPM8 in WT mice delayed corneal re-epithelization. After subjecting mice to multiple injuries, squamous metaplasia emerged in Trpm8-/- corneas, as verified by cytokeratin-1 and small proline-rich protein 1B-positive staining. The IFN-β and IFN-γ signaling pathways were significantly activated in Trpm8-/- mice, which was confirmed based on the up-regulated expression of the key mediators, signal transducer and activator of transcription-1 and phosphor-signal transducer and activator of transcription-1, as well as the induction of IFN-stimulated genes, compared with levels in WT mice.

CONCLUSIONS

In corneal wound healing, the loss of TRPM8 function could promote epithelial repair, but predispose the cornea to epithelial lesions.

摘要

目的

揭示冷敏瞬时受体电位 melastatin 8(TRPM8)通道在角膜上皮伤口愈合中的作用。

方法

采用冷敏感、泪液生成、角膜厚度和角膜混浊评估来评估 Trpm8 基因敲除对眼表的影响。使用 C57BL/6J(野生型[WT])和 Trpm8-/-小鼠通过刮除角膜上皮一次或多次来建立角膜上皮创伤模型。观察和记录角膜上皮修复和角膜上皮病的过程。收集角膜进行测序、免疫荧光染色、苏木精和伊红染色和定量 PCR。

结果

与 WT 小鼠相比,年轻的 Trpm8-/- 小鼠对寒冷的感知、基础泪液分泌和角膜厚度降低,除了角膜敏感性。老年 Trpm8-/- 小鼠出现角膜混浊和角膜厚度增加。TRPM8 缺乏促进角膜上皮伤口闭合,与观察到的 Ki67 阳性上皮细胞增加一致,WT 小鼠中 TRPM8 的药理学激活延迟了角膜再上皮化。在对小鼠进行多次损伤后,Trpm8-/- 角膜出现鳞状化生,这通过细胞角蛋白 1 和小富含脯氨酸蛋白 1B 阳性染色得到证实。IFN-β和 IFN-γ信号通路在 Trpm8-/- 小鼠中明显激活,这是基于关键介质信号转导和转录激活因子 1 和磷酸化信号转导和转录激活因子 1 的上调表达以及 IFN 刺激基因的诱导,与 WT 小鼠相比。

结论

在角膜伤口愈合中,TRPM8 功能的丧失可能促进上皮修复,但使角膜容易发生上皮病变。

https://cdn.ncbi.nlm.nih.gov/pmc/blobs/353e/9896868/ebb6278d1eb6/iovs-64-1-19-f002.jpg

文献AI研究员

20分钟写一篇综述,助力文献阅读效率提升50倍。

立即体验

用中文搜PubMed

大模型驱动的PubMed中文搜索引擎

马上搜索

文档翻译

学术文献翻译模型,支持多种主流文档格式。

立即体验