Suppr超能文献

甲状旁腺激素 1 型受体信号转导介导小鼠乳腺癌骨转移。

Parathyroid hormone 1 receptor signaling mediates breast cancer metastasis to bone in mice.

出版信息

JCI Insight. 2023 Mar 8;8(5):e157390. doi: 10.1172/jci.insight.157390.

Abstract

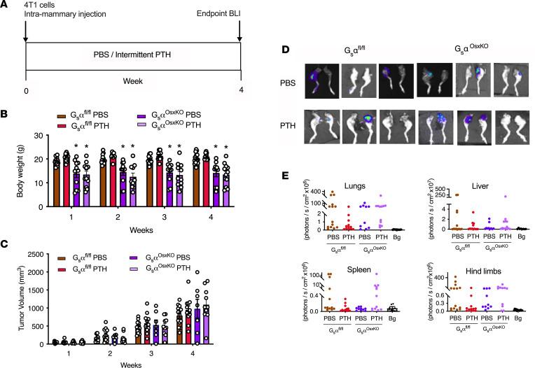
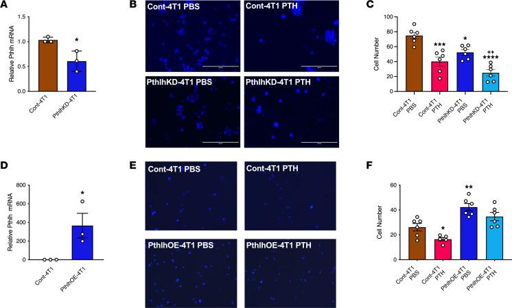
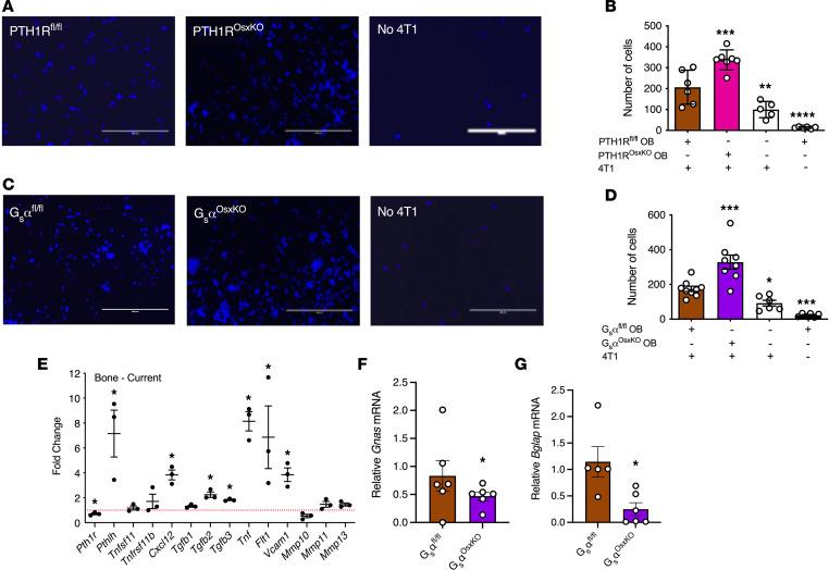
Bone metastases are a common complication of breast cancer. We have demonstrated that intermittent administration of parathyroid hormone (PTH[1-34]) reduces the incidence of bone metastases in murine models of breast cancer by acting on osteoblasts to alter the bone microenvironment. Here, we examined the role of signaling mediated by PTH 1 receptor (PTH1R) in both osteoblasts and breast cancer cells in influencing bone metastases. In mice with impaired PTH1R signaling in osteoblasts, intermittent PTH did not reduce bone metastasis. Intermittent PTH also did not reduce bone metastasis when expression of PTH1R was knocked down in 4T1 murine breast cancer cells by shRNA. In 4T1 breast cancer cells, PTH decreased expression of PTH-related protein (PTHrP), implicated in the vicious cycle of bone metastases. Knockdown of PTHrP in 4T1 cells significantly reduced migration toward MC3T3-E1 osteoblasts, and migration was further inhibited by treatment with intermittent PTH. Conversely, overexpression of PTHrP in 4T1 cells increased migration toward MC3T3-E1 osteoblasts, and this was not inhibited by PTH. In conclusion, PTH1R expression is crucial in both osteoblasts and breast cancer cells for PTH to reduce bone metastases, and in breast cancer cells, this may be mediated in part by suppression of PTHrP.

摘要

骨转移是乳腺癌的常见并发症。我们已经证明,甲状旁腺激素(PTH[1-34])的间歇性给药通过作用于成骨细胞来改变骨微环境,从而减少乳腺癌小鼠模型中的骨转移发生率。在这里,我们研究了 PTH1 受体(PTH1R)在成骨细胞和乳腺癌细胞中的信号转导在影响骨转移中的作用。在成骨细胞中 PTH1R 信号受损的小鼠中,间歇性 PTH 不能减少骨转移。当通过 shRNA 敲低 4T1 小鼠乳腺癌细胞中的 PTH1R 表达时,间歇性 PTH 也不能减少骨转移。在 4T1 乳腺癌细胞中,PTH 降低了与骨转移恶性循环有关的甲状旁腺素相关蛋白(PTHrP)的表达。在 4T1 细胞中敲低 PTHrP 显著减少了向 MC3T3-E1 成骨细胞的迁移,而间歇性 PTH 处理进一步抑制了迁移。相反,在 4T1 细胞中过表达 PTHrP 增加了向 MC3T3-E1 成骨细胞的迁移,而 PTH 不能抑制这种迁移。总之,PTH1R 表达在成骨细胞和乳腺癌细胞中对于 PTH 减少骨转移都是至关重要的,而在乳腺癌细胞中,这可能部分是通过抑制 PTHrP 介导的。

https://cdn.ncbi.nlm.nih.gov/pmc/blobs/62c3/10077472/c614b12c8c42/jciinsight-8-157390-g166.jpg

文献AI研究员

20分钟写一篇综述,助力文献阅读效率提升50倍。

立即体验

用中文搜PubMed

大模型驱动的PubMed中文搜索引擎

马上搜索

文档翻译

学术文献翻译模型,支持多种主流文档格式。

立即体验