Suppr超能文献

华支睾吸虫通过 Toll 样受体 2 介导的 AKT 和 p38 信号通路促进白细胞介素 6 的产生加重胆汁淤积性纤维化。

Clonorchis sinensis aggravates biliary fibrosis through promoting IL-6 production via toll-like receptor 2-mediated AKT and p38 signal pathways.

机构信息

Key Laboratory of Zoonosis Research, Ministry of Education; College of Veterinary Medicine, Jilin University, Changchun, China.

出版信息

PLoS Negl Trop Dis. 2023 Jan 24;17(1):e0011062. doi: 10.1371/journal.pntd.0011062. eCollection 2023 Jan.

Abstract

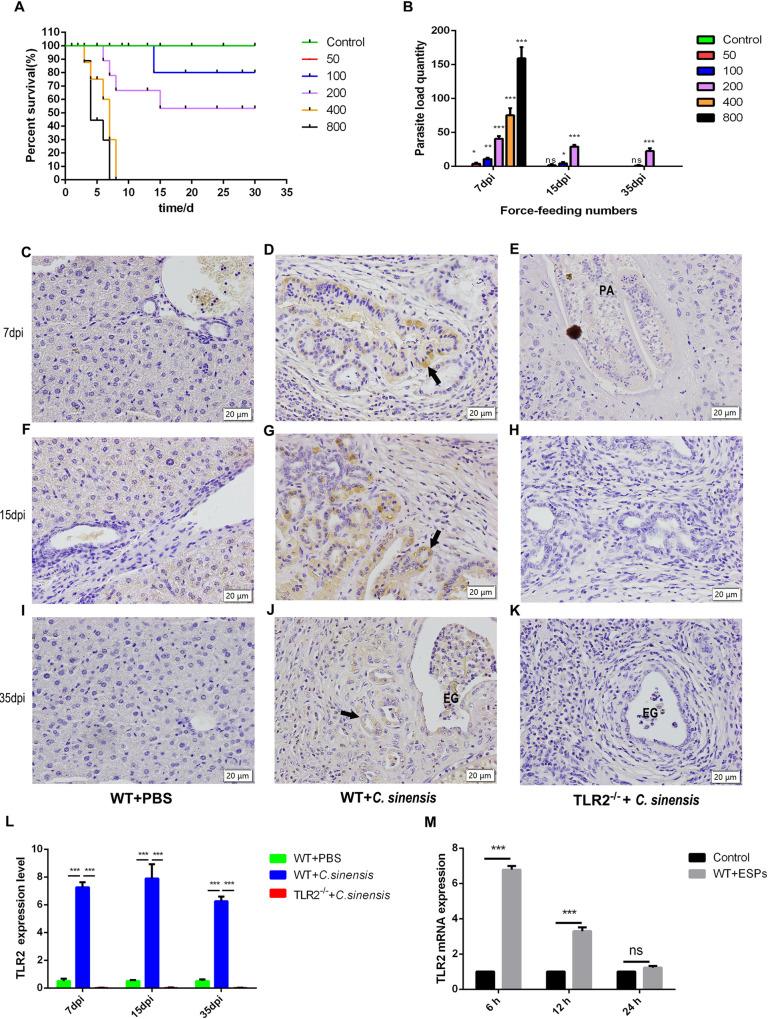
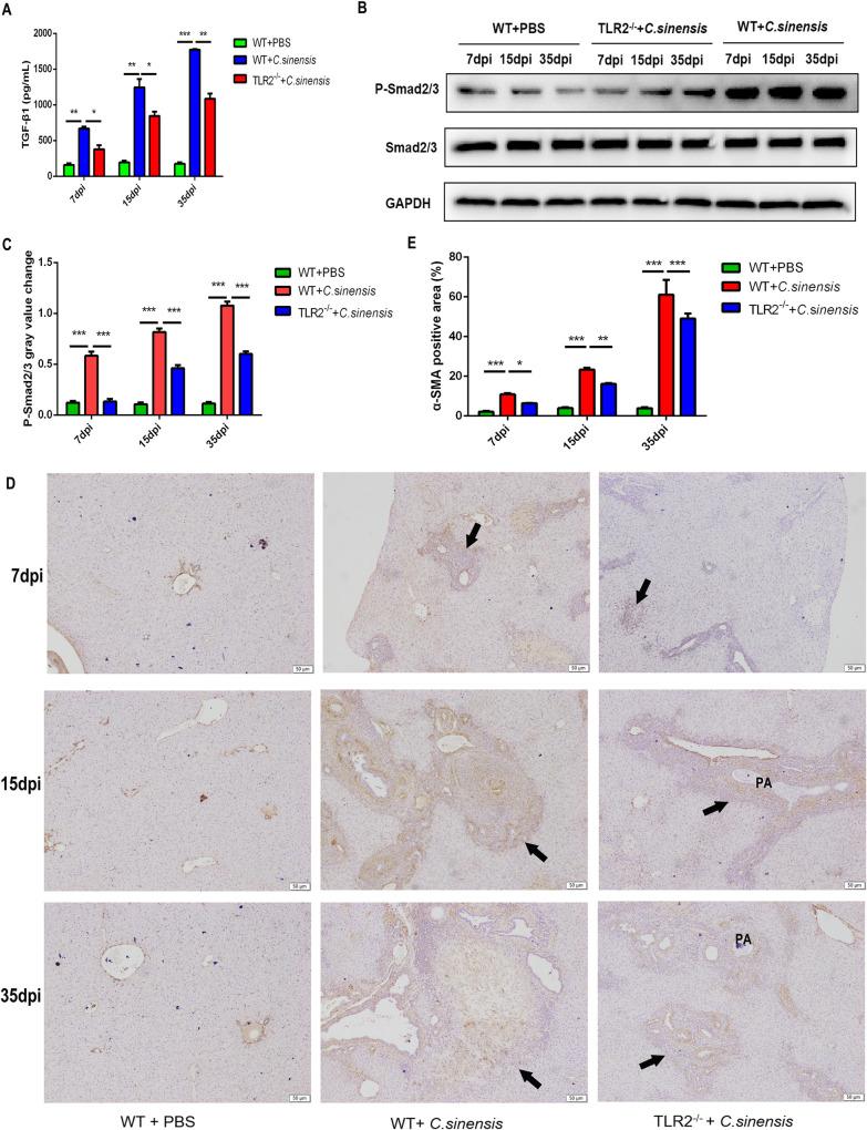
Clonorchis sinensis is an important food-borne zoonotic parasite which has been linked to biliary fibrosis and cholangiocarcinoma. However, the details of the pathogenesis of C. sinensis were unclear. To explore the role and regulatory mechanism of toll-like receptor 2 (TLR2) in C. sinensis-induced biliary fibrosis, we established the C. sinensis-infected C57BL/6 mouse model with TLR2-/- and wild type (WT) mice. The mortality rate, liver lesions, TLR2 and TGF-β1 expression, phosphorylation of Smad2/3, AKT, p38, ERK and p65, and cytokine productions were analyzed. Furthermore, similar parameters were examined in mouse biliary epithelial cells (BECs) co-cultured with C. sinensis excretory/secretory proteins (ESPs). The results showed that TLR2 expression was enhanced significantly in C. sinensis-infected WT mice and mouse BECs. C. sinensis-infected TLR2-/- mice exhibited an increased weight and a decreased mortality rate; significantly alleviated liver lesions and biliary fibrosis, reduced numbers of myofibroblasts; decreased expression of TGF-β1 and phosphorylation level of AKT, p38 and Smad2/3; significantly decreased production of IL-6, TNF-α and IL-4, while increased production of IFN-γ compared with C. sinensis-infected WT mice. Furthermore, C. sinensis ESPs could activate TLR2-mediated AKT and p38 pathways to increase the production of IL-6 in mouse BECs. In conclusion, these data indicate that C. sinensis infection activated TGF-β1-Smad2/3 through TLR2-mediated AKT and p38 pathways to promote IL-6 production, which resulted in myofibroblast activation and aggravating biliary fibrosis in mice.

摘要

华支睾吸虫是一种重要的食源性人畜共患寄生虫,与肝胆纤维化和胆管癌有关。然而,华支睾吸虫病的发病机制细节尚不清楚。为了探讨 Toll 样受体 2(TLR2)在华支睾吸虫诱导的胆管纤维化中的作用和调节机制,我们建立了 TLR2-/-和野生型(WT)小鼠的华支睾吸虫感染模型。分析了死亡率、肝损伤、TLR2 和 TGF-β1 表达、Smad2/3、AKT、p38、ERK 和 p65 的磷酸化以及细胞因子的产生。此外,还在与华支睾吸虫排泄/分泌蛋白(ESPs)共培养的小鼠胆管上皮细胞(BEC)中检查了类似的参数。结果表明,TLR2 在华支睾吸虫感染的 WT 小鼠和小鼠 BEC 中的表达明显增强。华支睾吸虫感染的 TLR2-/-小鼠体重增加,死亡率降低;肝损伤和胆管纤维化明显减轻,肌成纤维细胞数量减少;TGF-β1 和 AKT、p38 和 Smad2/3 的磷酸化水平降低;IL-6、TNF-α 和 IL-4 的产生显著减少,而 IFN-γ 的产生显著增加与华支睾吸虫感染的 WT 小鼠相比。此外,华支睾吸虫 ESPs 可激活 TLR2 介导的 AKT 和 p38 通路,增加小鼠 BEC 中 IL-6 的产生。总之,这些数据表明,华支睾吸虫感染通过 TLR2 介导的 AKT 和 p38 通路激活 TGF-β1-Smad2/3,促进 IL-6 的产生,导致肌成纤维细胞活化,加剧小鼠胆管纤维化。

https://cdn.ncbi.nlm.nih.gov/pmc/blobs/fe7a/9873171/c2119992fe76/pntd.0011062.g001.jpg

文献AI研究员

20分钟写一篇综述,助力文献阅读效率提升50倍。

立即体验

用中文搜PubMed

大模型驱动的PubMed中文搜索引擎

马上搜索

文档翻译

学术文献翻译模型,支持多种主流文档格式。

立即体验