Suppr超能文献

Fn-Dps,具核梭杆菌的一种新型毒力因子,破坏红细胞并促进结直肠癌转移。

Fn-Dps, a novel virulence factor of Fusobacterium nucleatum, disrupts erythrocytes and promotes metastasis in colorectal cancer.

机构信息

Department of Microbial and Biochemical Pharmacy, School of Pharmaceutical Sciences, Sun Yat-sen University, Guangzhou, China.

State Key Laboratory of Oncology in South China, Collaborative Innovation Center for Cancer Medicine, Sun Yat-sen University Cancer Center, Guangzhou, China.

出版信息

PLoS Pathog. 2023 Jan 24;19(1):e1011096. doi: 10.1371/journal.ppat.1011096. eCollection 2023 Jan.

Abstract

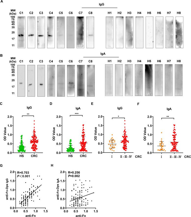
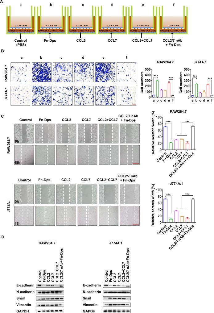
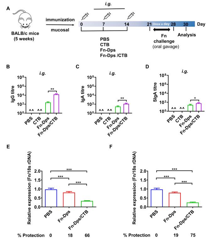
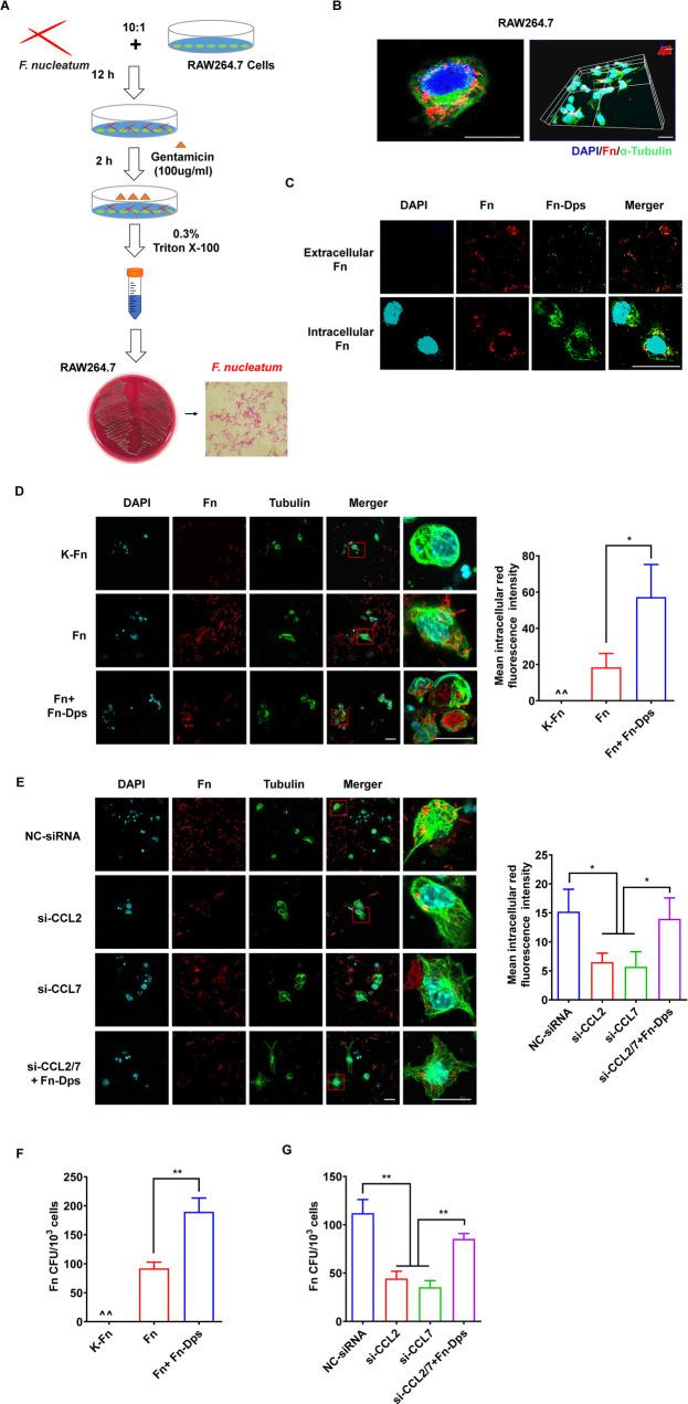
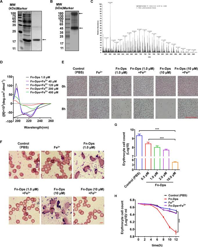
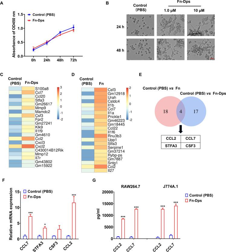
Fusobacterium nucleatum (Fn) is a critical colorectal cancer (CRC)-associated bacterium. DNA hunger/stationary phase protective proteins (Dps) are bacterial ferritins that protect DNA from oxidative stress. However, little is known about the regulatory roles of Fn-Dps towards host cellular functions. Here, we identified Fn-Dps from the culture supernatant of Fn by mass spectrometry, and prepared the recombinant of Fn-Dps protein. We show a novel virulence protein of Fn, Fn-Dps, which lyses and disrupts erythrocytes by the competition for iron acquisition. Also, Fn-Dps facilitates intracellular survival of Fn in macrophages by upregulating the expression of the chemokine CCL2/CCL7. In addition, Fn-Dps can elicit a strong humoral immune response, and mucosal immunization with Fn-Dps conferred protection against Fn in the intestinal tract. Moreover, a high level of anti-Fn-Dps antibody was prevalent in populations, and elevated anti-Fn-Dps antibody levels were observed in CRC patients. Furthermore, Fn-Dps promotes the migration of CRC cells via the CCL2/CCL7-induced epithelial-mesenchymal transition (EMT) and promotes CRC metastasis in vivo.

摘要

具核梭杆菌(Fn)是一种关键的结直肠癌(CRC)相关细菌。DNA 饥饿/静止期保护蛋白(Dps)是一种细菌铁蛋白,可保护 DNA 免受氧化应激。然而,关于 Fn-Dps 对宿主细胞功能的调控作用知之甚少。在这里,我们通过质谱法从 Fn 的培养上清液中鉴定出 Fn-Dps,并制备了 Fn-Dps 蛋白的重组体。我们展示了 Fn 的一种新型毒力蛋白 Fn-Dps,它通过争夺铁的摄取来裂解和破坏红细胞。此外,Fn-Dps 通过上调趋化因子 CCL2/CCL7 的表达促进 Fn 在巨噬细胞中的细胞内存活。此外,Fn-Dps 可以引发强烈的体液免疫反应,黏膜免疫接种 Fn-Dps 可在肠道中提供针对 Fn 的保护。此外,人群中普遍存在高水平的抗 Fn-Dps 抗体,CRC 患者中观察到抗 Fn-Dps 抗体水平升高。此外,Fn-Dps 通过 CCL2/CCL7 诱导的上皮-间充质转化(EMT)促进 CRC 细胞迁移,并促进 CRC 转移体内。

https://cdn.ncbi.nlm.nih.gov/pmc/blobs/2127/9873182/9de1aaf7cf3f/ppat.1011096.g001.jpg

文献AI研究员

20分钟写一篇综述,助力文献阅读效率提升50倍。

立即体验

用中文搜PubMed

大模型驱动的PubMed中文搜索引擎

马上搜索

文档翻译

学术文献翻译模型,支持多种主流文档格式。

立即体验