Suppr超能文献

通过人工染色体融合进行的染色体区域重排与细胞命运决定和小鼠发育是相容的。

Chromosome territory reorganization through artificial chromosome fusion is compatible with cell fate determination and mouse development.

作者信息

Wang Yuang, Qu Zhen, Fang Yi, Chen Yulong, Peng Jiayin, Song Jiawen, Li Jinsong, Shi Jiantao, Zhou Jin-Qiu, Zhao Yun

机构信息

State Key Laboratory of Cell Biology, Shanghai Institute of Biochemistry and Cell Biology, Center for Excellence in Molecular Cell Science, Chinese Academy of Sciences, University of Chinese Academy of Sciences, Shanghai, China.

State Key Laboratory of Molecular Biology, Shanghai Institute of Biochemistry and Cell Biology, Center for Excellence in Molecular Cell Science, Chinese Academy of Sciences, University of Chinese Academy of Sciences, Shanghai, China.

出版信息

Cell Discov. 2023 Jan 24;9(1):11. doi: 10.1038/s41421-022-00511-1.

Abstract

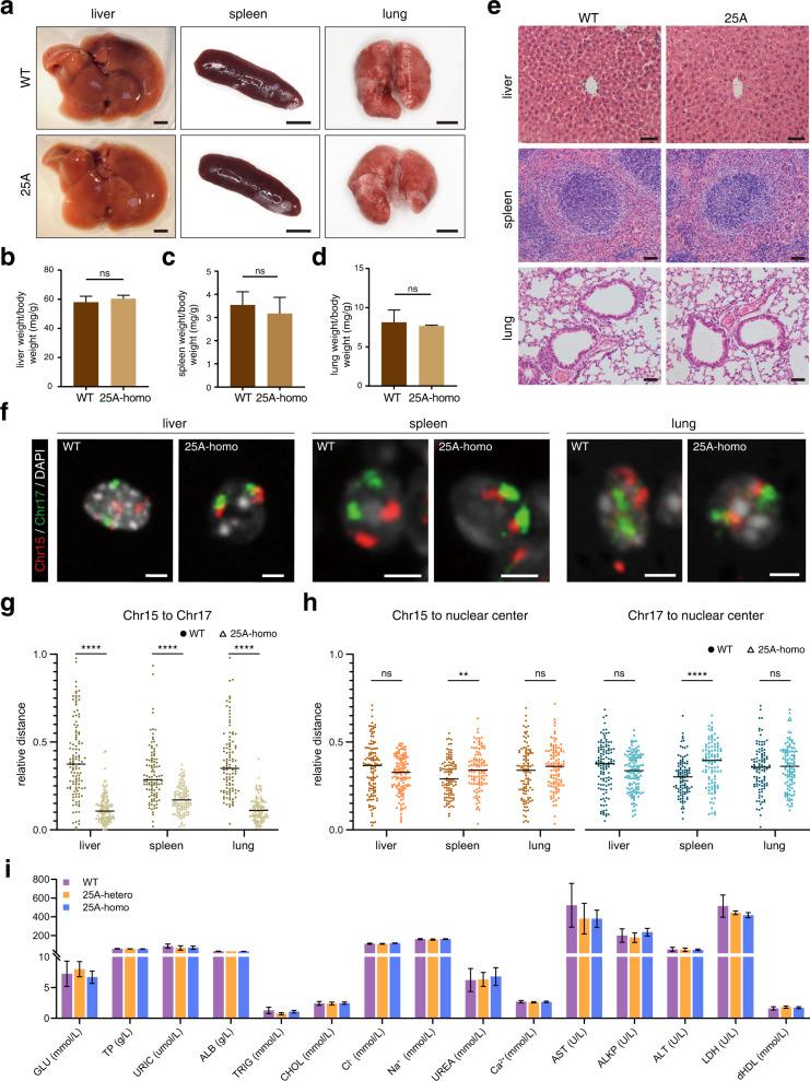
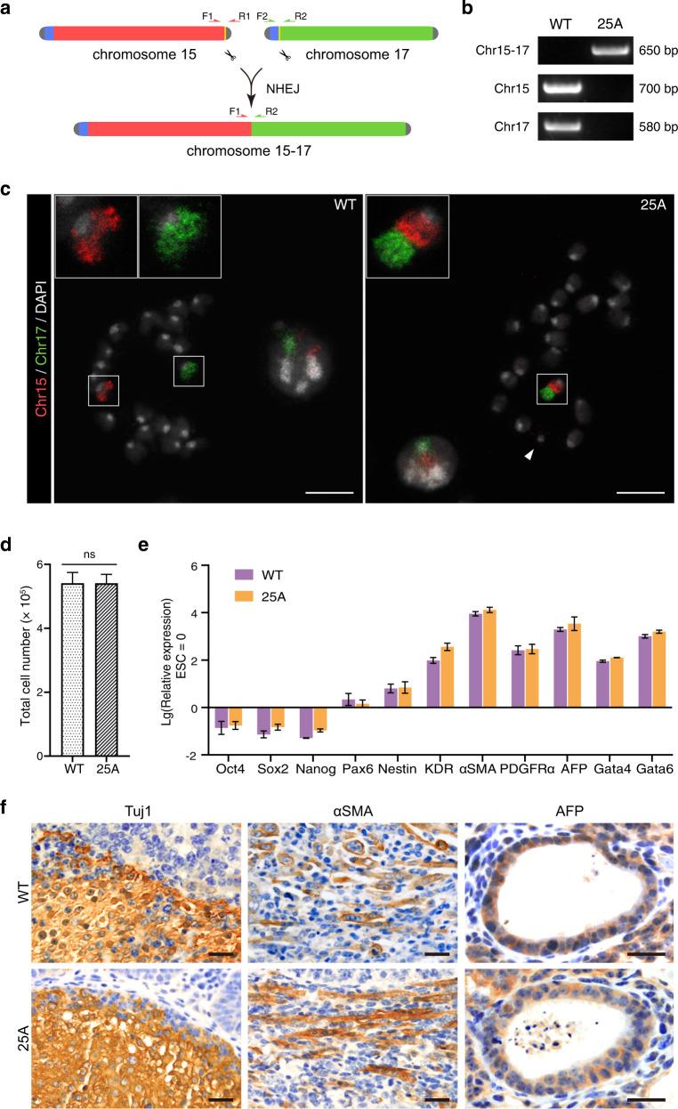
Chromosomes occupy discrete spaces in the interphase cell nucleus, called chromosome territory. The structural and functional relevance of chromosome territory remains elusive. We fused chromosome 15 and 17 in mouse haploid embryonic stem cells (haESCs), resulting in distinct changes of territories in the cognate chromosomes, but with little effect on gene expression, pluripotency and gamete functions of haESCs. The karyotype-engineered haESCs were successfully implemented in generating heterozygous (2n = 39) and homozygous (2n = 38) mouse models. Mice containing the fusion chromosome are fertile, and their representative tissues and organs display no phenotypic abnormalities, suggesting unscathed development. These results indicate that the mammalian chromosome architectures are highly resilient, and reorganization of chromosome territories can be readily tolerated during cell differentiation and mouse development.

摘要

染色体在间期细胞核中占据离散的空间,称为染色体领地。染色体领地的结构和功能相关性仍然难以捉摸。我们在小鼠单倍体胚胎干细胞(haESCs)中融合了15号和17号染色体,导致同源染色体中领地发生明显变化,但对haESCs的基因表达、多能性和配子功能影响很小。经核型工程改造的haESCs成功用于生成杂合子(2n = 39)和纯合子(2n = 38)小鼠模型。含有融合染色体的小鼠具有生育能力,其代表性组织和器官未显示出表型异常,表明发育未受影响。这些结果表明,哺乳动物的染色体结构具有高度弹性,并且在细胞分化和小鼠发育过程中,染色体领地的重组很容易被耐受。

https://cdn.ncbi.nlm.nih.gov/pmc/blobs/5441/9873915/342bbd824551/41421_2022_511_Fig1_HTML.jpg

文献AI研究员

20分钟写一篇综述,助力文献阅读效率提升50倍。

立即体验

用中文搜PubMed

大模型驱动的PubMed中文搜索引擎

马上搜索

文档翻译

学术文献翻译模型,支持多种主流文档格式。

立即体验