Suppr超能文献

富含 NOD 样受体家族 CARD 结构域蛋白 5 通过癌胚抗原相关细胞黏附分子 1 激活磷脂酰肌醇 3-激酶/蛋白激酶 B 通路促进非小细胞肺癌缺氧诱导的肿瘤进展和卡铂耐药。

NLR family CARD domain containing 5 promotes hypoxia-induced cancer progress and carboplatin resistance by activating PI3K/AKT via carcinoembryonic antigen related cell adhesion molecule 1 in non-small cell lung cancer.

机构信息

Department of Respiratory and Critical Care Medicine, Xi'an Central Hospital, Xi'an, P.R. China.

Department of Thoracic Surgery, Xi'an Central Hospital, Xi'an, P.R. China.

出版信息

Bioengineered. 2022 Jun;13(6):14413-14425. doi: 10.1080/21655979.2022.2086375.

Abstract

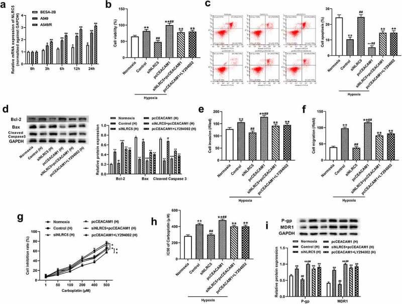
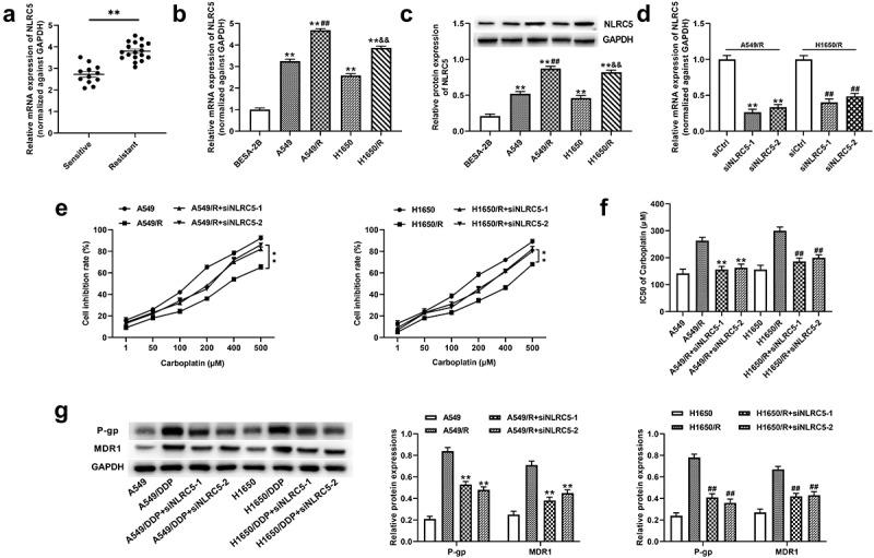
It is well known that non-small cell lung cancer (NSCLC) is a malignant tumor with high incidence in the world. We aimed to clarify a possible target and identify its precise molecular biological mechanism in NSCLC. NLR family CARD domain containing 5 (NLRC5) is widely expressed in tissues and exerts a vital role in anti-tumor immunity. We determined NLRC5 expression by RT-qPCR and western blot assay. The role of NLRC5 in the development of NSCLC was assessed by a loss-of-function assay. CCK-8, Annexin-V-FITC/PI Apoptosis Detection Kit, Transwell, and wound healing assays were used to determine the cell functions. Drug resistance-related proteins were analyzed by western blot assay. Furthermore, the modulation of NLRC5 on carcinoembryonic antigen-related cell adhesion molecule 1 (CEACAM1) expression and subsequent PI3K/AKT signaling was assessed. In this study, a hyper-expression of NLRC5 was found in NSCLC tissues and cell lines. Knockdown of NLRC5 suppressed cell viability, invasion, and migration, and furthermore promoted cell apoptosis in NSCLC cells. Moreover, under normoxia or hypoxia treatment, the upregulation of NLRC5 was related to carboplatin resistance. NLRC5 silencing increased carboplatin-resistant cell chemosensitivity, as evidenced by the increase in the cell inhibition rate and decrease in drug resistance-related protein expression. Mechanistically, NLRC5 knockdown inhibited the expression of CEACAM1 and subsequently blocked the PI3K/AKT signaling pathway. In conclusion, NLRC5 promotes the malignant biological behaviors of NSCLC cells by activating the PI3K/AKT signaling pathway via the regulation of CEACAM1 expression under normoxia and hypoxia.

摘要

众所周知,非小细胞肺癌(NSCLC)是一种发病率很高的恶性肿瘤。我们旨在阐明 NSCLC 中可能的靶点及其确切的分子生物学机制。NLR 家族 CARD 结构域包含 5(NLRC5)广泛表达于组织中,在抗肿瘤免疫中发挥重要作用。我们通过 RT-qPCR 和 Western blot 测定法确定 NLRC5 的表达。通过功能丧失测定法评估 NLRC5 在 NSCLC 发展中的作用。CCK-8、Annexin-V-FITC/PI 凋亡检测试剂盒、Transwell 和划痕愈合测定法用于确定细胞功能。通过 Western blot 测定法分析耐药相关蛋白。此外,评估了 NLRC5 对癌胚抗原相关细胞黏附分子 1(CEACAM1)表达的调节及其随后对 PI3K/AKT 信号通路的影响。在本研究中,发现 NSCLC 组织和细胞系中 NLRC5 呈高表达。NLRC5 的敲低抑制 NSCLC 细胞的活力、侵袭和迁移,并进一步促进细胞凋亡。此外,在常氧或低氧处理下,NLRC5 的上调与卡铂耐药有关。NLRC5 沉默增加了卡铂耐药细胞的化疗敏感性,这表现为细胞抑制率的增加和耐药相关蛋白表达的降低。从机制上讲,NLRC5 下调通过调节 CEACAM1 的表达抑制了 PI3K/AKT 信号通路的激活。综上所述,NLRC5 通过在常氧和低氧条件下通过调节 CEACAM1 的表达激活 PI3K/AKT 信号通路,促进 NSCLC 细胞的恶性生物学行为。

https://cdn.ncbi.nlm.nih.gov/pmc/blobs/c73d/9995128/3e0b2a447076/KBIE_A_2086375_F0001_B.jpg

文献AI研究员

20分钟写一篇综述,助力文献阅读效率提升50倍。

立即体验

用中文搜PubMed

大模型驱动的PubMed中文搜索引擎

马上搜索

文档翻译

学术文献翻译模型,支持多种主流文档格式。

立即体验