Suppr超能文献

核骨架与细胞骨架连接蛋白是 X 射线诱导上皮-间充质转化所必需的。

The linker of nucleoskeleton and cytoskeleton complex is required for X-ray-induced epithelial-mesenchymal transition.

机构信息

Department of Medical Physics and Engineering, Graduate School of Medicine and Health Science, Osaka University, 1-7 Yamadaoka, Suita, Osaka 565-0871, Japan.

Department of Radiological Technology, Faculty of Health Science and Technology, Kawasaki University of Medical Welfare, 288 Matsushima, Kurashiki, Okayama 701-0193, Japan.

出版信息

J Radiat Res. 2023 Mar 23;64(2):358-368. doi: 10.1093/jrr/rrac104.

Abstract

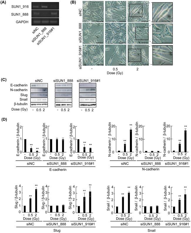
The linker of nucleoskeleton and cytoskeleton (LINC) complex has been implicated in various functions of the nuclear envelope, including nuclear migration, mechanotransduction and DNA repair. We previously revealed that the LINC complex component Sad1 and UNC84 domain containing 1 (SUN1) is required for sublethal-dose X-ray-enhanced cell migration and invasion. This study focused on epithelial-mesenchymal transition (EMT), which contributes to cell migration. Hence, the present study aimed to examine whether sublethal-dose X-irradiation induces EMT and whether LINC complex component SUN1 is involved in low-dose X-ray-induced EMT. This study showed that low-dose (0.5 Gy or 2 Gy) X-irradiation induced EMT in human breast cancer MDA-MB-231 cells. Additionally, X-irradiation increased the expression of SUN1. Therefore, SUN1 was depleted using siRNA. In SUN1-depleted cells, low-dose X-irradiation did not induce EMT. In addition, although the SUN1 splicing variant SUN1_916-depleted cells (containing 916 amino acids [AA] of SUN1) were induced EMT by low-dose X-irradiation like as non-transfected control cells, SUN1_888-depleted cells (which encodes 888 AA) were not induced EMT by low-dose X-irradiation. Moreover, since the Wnt/β-catenin signaling pathway regulates E-cadherin expression via the expression of the E-cadherin repressor Snail, the expression of β-catenin after X-irradiation was examined. After 24 hours of irradiation, β-catenin expression increased in non-transfected cells or SUN1_916-depleted cells, whereas β-catenin expression remained unchanged and did not increase in SUN1- or SUN1_888-depleted cells. Therefore, in this study, we found that low-dose X-irradiation induces EMT, and LINC complex component SUN1, especially SUN1_888, is required for X-ray-induced EMT via activation of the Wnt/β-catenin signaling pathway.

摘要

核骨架和细胞骨架(LINC)连接体复合物已被牵涉到核膜的各种功能中,包括核迁移、机械转导和 DNA 修复。我们之前的研究表明,LINC 复合物组件 Sad1 和 UNC84 结构域包含蛋白 1(SUN1)对于亚致死剂量 X 射线增强的细胞迁移和侵袭是必需的。本研究侧重于上皮-间充质转化(EMT),这有助于细胞迁移。因此,本研究旨在研究亚致死剂量 X 射线照射是否诱导 EMT,以及 LINC 复合物组件 SUN1 是否参与低剂量 X 射线诱导的 EMT。本研究表明,低剂量(0.5Gy 或 2Gy)X 射线照射诱导人乳腺癌 MDA-MB-231 细胞 EMT。此外,X 射线照射增加了 SUN1 的表达。因此,使用 siRNA 耗尽 SUN1。在 SUN1 耗尽的细胞中,低剂量 X 射线照射不会诱导 EMT。此外,尽管 SUN1 剪接变体 SUN1_916 耗尽的细胞(包含 916 个氨基酸的 SUN1)如非转染对照细胞一样通过低剂量 X 射线照射诱导 EMT,但 SUN1_888 耗尽的细胞(编码 888 个氨基酸)不会通过低剂量 X 射线照射诱导 EMT。此外,由于 Wnt/β-catenin 信号通路通过表达 E-钙粘蛋白抑制剂 Snail 来调节 E-钙粘蛋白的表达,因此检查了 X 射线照射后β-catenin 的表达。照射后 24 小时,非转染细胞或 SUN1_916 耗尽的细胞中β-catenin 的表达增加,而 SUN1 或 SUN1_888 耗尽的细胞中β-catenin 的表达保持不变且没有增加。因此,在这项研究中,我们发现低剂量 X 射线照射诱导 EMT,并且 LINC 复合物组件 SUN1,特别是 SUN1_888,通过激活 Wnt/β-catenin 信号通路,是 X 射线诱导 EMT 所必需的。

https://cdn.ncbi.nlm.nih.gov/pmc/blobs/7296/10036107/38c404470fd5/rrac104f1.jpg

文献AI研究员

20分钟写一篇综述,助力文献阅读效率提升50倍。

立即体验

用中文搜PubMed

大模型驱动的PubMed中文搜索引擎

马上搜索

文档翻译

学术文献翻译模型,支持多种主流文档格式。

立即体验