Suppr超能文献

多囊卵巢综合征患者和非多囊卵巢综合征患者卵泡液来源的细胞外囊泡的分子特征:差异 miRNA 和蛋白质的综合分析揭示了涉及多囊卵巢综合征的重要分子。

Molecular characterization of extracellular vesicles derived from follicular fluid of women with and without PCOS: integrating analysis of differential miRNAs and proteins reveals vital molecules involving in PCOS.

机构信息

Department of Reproductive Medicine, Women's Hospital of Nanjing Medical University, Nanjing Maternity and Child Health Care Hospital, Nanjing, China.

出版信息

J Assist Reprod Genet. 2023 Mar;40(3):537-552. doi: 10.1007/s10815-023-02724-z. Epub 2023 Jan 25.

Abstract

PURPOSE

To elucidate the characterization of extracellular vesicles (EVs) in the follicular fluid-derived extracellular vesicles (FF-EVs) and discover critical molecules and signaling pathways associating with the etiology and pathobiology of PCOS, the differentially expressed miRNAs (DEmiRNAs) and differentially expressed proteins profiles (DEPs) were initially explored and combinedly analyzed.

METHODS

First, the miRNA and protein expression profiles of FF-EVs in PCOS patients and control patients were compared by RNA-sequencing and tandem mass tagging (TMT) proteomic methods. Subsequently, Gene Ontology and the Kyoto Encyclopedia of Genes and Genomes were used to analyze the biological function of target genes of DEmiRNAs and DEPs. Finally, to discover the functional miRNA-target gene-protein interaction pairs involved in PCOS, DEmiRs target gene datasets and DEPs datasets were used integratedly.

RESULTS

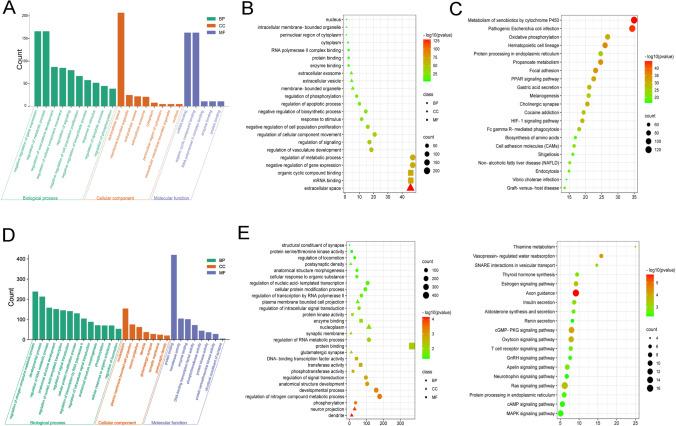
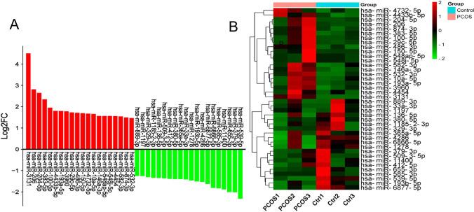
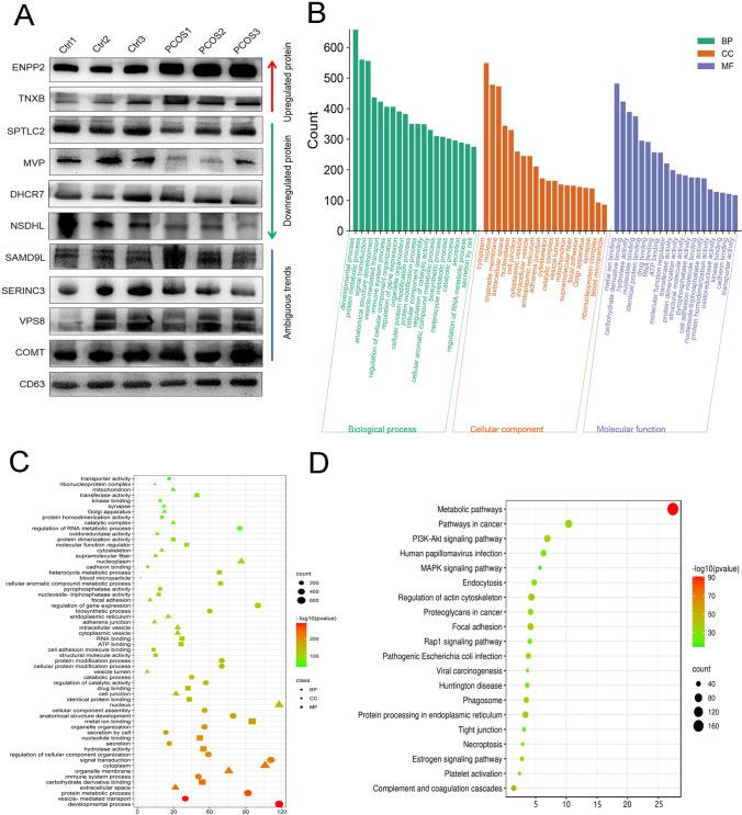
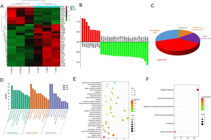
A total of 6 DEmiRNAs and 32 DEPs were identified in FF-EVs in patients with PCOS. Bioinformatics analysis revealed that DEmiRNAs target genes are mainly involved in thiamine metabolism, insulin secretion, GnRH, and Apelin signaling pathway, which are closely related to the occurrence of PCOS. DEPs also closely related to hormone metabolism processes such as steroid hormone biosynthesis. In the analysis integrating DEmiRNAs target genes and DEPs, two molecules, GRAMD1B and STPLC2, attracted our attention that are closely associated with cholesterol transport and ceramide biosynthesis, respectively.

CONCLUSION

Dysregulated miRNAs and proteins in FF-EVs, mainly involving in hormone metabolism, insulin secretion, neurotransmitters regulation, adipokine expression, and secretion, may be closely related to PCOS. The effects of GRAMD1B and STPLC2 on PCOS deserve further study.

摘要

目的

阐明卵泡液衍生细胞外囊泡(FF-EVs)中细胞外囊泡的特征,并发现与 PCOS 的病因和病理生物学相关的关键分子和信号通路。本研究首先通过 RNA 测序和串联质量标签(TMT)蛋白质组学方法比较了 PCOS 患者和对照组患者 FF-EVs 中的差异表达 miRNA(DEmiRNAs)和差异表达蛋白谱(DEPs),然后使用基因本体论和京都基因与基因组百科全书分析 DEmiRNAs 和 DEPs 的靶基因的生物学功能。最后,为了发现与 PCOS 相关的功能性 miRNA-靶基因-蛋白相互作用对,综合使用 DEmiRs 靶基因数据集和 DEPs 数据集。

方法

首先,通过 RNA 测序和串联质量标签(TMT)蛋白质组学方法比较了 PCOS 患者和对照组患者 FF-EVs 中的 miRNA 和蛋白质表达谱。随后,使用基因本体论和京都基因与基因组百科全书分析 DEmiRNAs 和 DEPs 的靶基因的生物学功能。最后,为了发现与 PCOS 相关的功能性 miRNA-靶基因-蛋白相互作用对,综合使用 DEmiRs 靶基因数据集和 DEPs 数据集。

结果

在 PCOS 患者的 FF-EVs 中鉴定出 6 个 DEmiRNAs 和 32 个 DEPs。生物信息学分析表明,DEmiRNAs 靶基因主要参与硫胺素代谢、胰岛素分泌、GnRH 和 Apelin 信号通路,这些通路与 PCOS 的发生密切相关。DEPs 也与类固醇激素生物合成等激素代谢过程密切相关。在整合 DEmiRNAs 靶基因和 DEPs 的分析中,两个分子 GRAMD1B 和 STPLC2 引起了我们的注意,它们分别与胆固醇转运和神经酰胺生物合成密切相关。

结论

FF-EVs 中的失调 miRNA 和蛋白质主要涉及激素代谢、胰岛素分泌、神经递质调节、脂肪因子表达和分泌,可能与 PCOS 密切相关。GRAMD1B 和 STPLC2 对 PCOS 的影响值得进一步研究。

https://cdn.ncbi.nlm.nih.gov/pmc/blobs/9eb0/10033803/03e92e147f2e/10815_2023_2724_Fig1_HTML.jpg

文献AI研究员

20分钟写一篇综述,助力文献阅读效率提升50倍。

立即体验

用中文搜PubMed

大模型驱动的PubMed中文搜索引擎

马上搜索

文档翻译

学术文献翻译模型,支持多种主流文档格式。

立即体验