Suppr超能文献

光遗传学频率扰乱海马体θ节律活动可将工作记忆检索与海马体时空编码分离。

Optogenetic frequency scrambling of hippocampal theta oscillations dissociates working memory retrieval from hippocampal spatiotemporal codes.

机构信息

McGill University & Douglas Mental Health University Institute, Montreal, Canada.

出版信息

Nat Commun. 2023 Jan 25;14(1):410. doi: 10.1038/s41467-023-35825-5.

Abstract

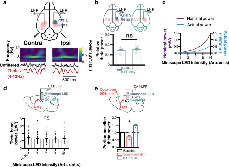
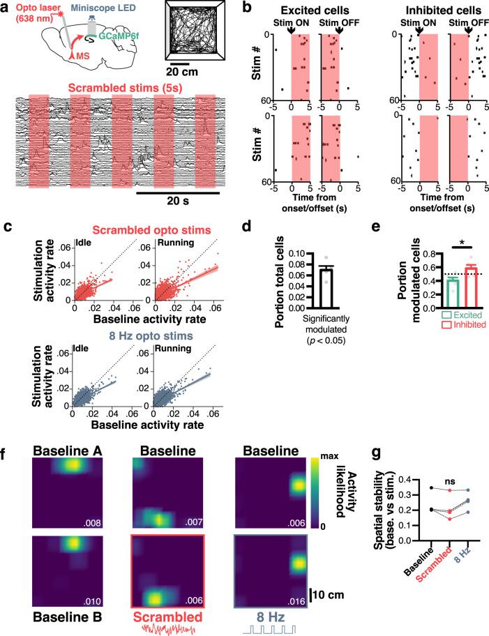
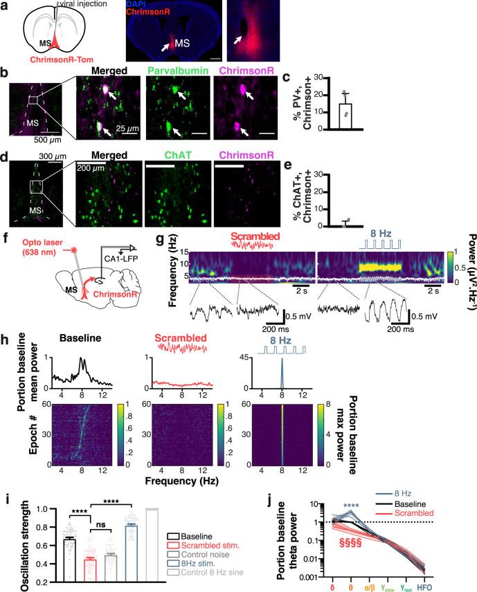
The precise temporal coordination of activity in the brain is thought to be fundamental for memory function. Inhibitory neurons in the medial septum provide a prominent source of innervation to the hippocampus and play a major role in controlling hippocampal theta (~8 Hz) oscillations. While pharmacological inhibition of medial septal neurons is known to disrupt memory, the exact role of septal inhibitory neurons in regulating hippocampal representations and memory is not fully understood. Here, we dissociate the role of theta rhythms in spatiotemporal coding and memory using an all-optical interrogation and recording approach. We find that optogenetic frequency scrambling stimulations abolish theta oscillations and modulate a portion of neurons in the hippocampus. Such stimulation decreased episodic and working memory retrieval while leaving hippocampal spatiotemporal codes intact. Our study suggests that theta rhythms play an essential role in memory but may not be necessary for hippocampal spatiotemporal codes.

摘要

大脑活动的精确时间协调被认为是记忆功能的基础。中隔核中的抑制性神经元为海马体提供了主要的神经支配来源,并在控制海马体θ(~8Hz)振荡方面发挥着重要作用。虽然已知药物抑制中隔核神经元会破坏记忆,但抑制性神经元在调节海马体表现和记忆方面的确切作用尚不完全清楚。在这里,我们使用全光学询问和记录方法来分离θ节律在时空编码和记忆中的作用。我们发现,光遗传学频率扰乱刺激会破坏θ振荡,并调节海马体中的一部分神经元。这种刺激会降低情景和工作记忆的检索,而不影响海马体的时空编码。我们的研究表明,θ节律在记忆中起着至关重要的作用,但对于海马体的时空编码可能不是必需的。

https://cdn.ncbi.nlm.nih.gov/pmc/blobs/6632/9877037/dbf6a211fff5/41467_2023_35825_Fig1_HTML.jpg

文献AI研究员

20分钟写一篇综述,助力文献阅读效率提升50倍。

立即体验

用中文搜PubMed

大模型驱动的PubMed中文搜索引擎

马上搜索

文档翻译

学术文献翻译模型,支持多种主流文档格式。

立即体验