Suppr超能文献

绘制转移性结直肠癌的病变特异性反应和进展动态以及器官间变异性。

Mapping lesion-specific response and progression dynamics and inter-organ variability in metastatic colorectal cancer.

机构信息

Division of Pharmacotherapy and Experimental Therapeutics, School of Pharmacy, University of North Carolina at Chapel Hill, Chapel Hill, NC, 27599, USA.

UNC Health Medical Center, Department of Pharmacy, Chapel Hill, NC, 27514, USA.

出版信息

Nat Commun. 2023 Jan 26;14(1):417. doi: 10.1038/s41467-023-36121-y.

Abstract

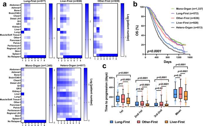
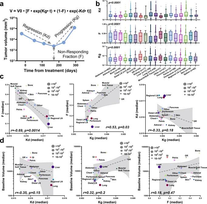
Achieving systemic tumor control across metastases is vital for long-term patient survival but remains intractable in many patients. High lesion-level response heterogeneity persists, conferring many dissociated responses across metastatic lesions. Most studies of metastatic disease focus on tumor molecular and cellular features, which are crucial to elucidating the mechanisms underlying lesion-level variability. However, our understanding of lesion-specific heterogeneity on the macroscopic level, such as lesion dynamics in growth, response, and progression during treatment, remains rudimentary. This study investigates lesion-specific response heterogeneity through analyzing 116,542 observations of 40,612 lesions in 4,308 metastatic colorectal cancer (mCRC) patients. Despite significant differences in their response and progression dynamics, metastatic lesions converge on four phenotypes that vary with anatomical site. Importantly, we find that organ-level progression sequence is closely associated with patient long-term survival, and that patients with the first lesion progression in the liver often have worse survival. In conclusion, our study provides insights into lesion-specific response and progression heterogeneity in mCRC and creates impetus for metastasis-specific therapeutics.

摘要

实现转移性肿瘤的全身性控制对于患者的长期生存至关重要,但在许多患者中仍然难以实现。高病变水平的反应异质性仍然存在,导致转移性病变之间存在许多不同的反应。大多数转移性疾病的研究都集中在肿瘤的分子和细胞特征上,这些特征对于阐明病变水平变异性的机制至关重要。然而,我们对宏观水平上的病变特异性异质性的理解,例如治疗过程中病变的生长、反应和进展的动态,仍然很基础。本研究通过分析 4308 例转移性结直肠癌(mCRC)患者的 40612 个病变的 116542 个观察结果,研究了病变特异性反应的异质性。尽管转移性病变在反应和进展动力学上存在显著差异,但它们汇聚为四个表型,这些表型因解剖部位而异。重要的是,我们发现器官水平的进展顺序与患者的长期生存密切相关,并且肝脏中第一个病变进展的患者通常生存情况更差。总之,本研究深入了解了 mCRC 中病变特异性反应和进展的异质性,并为针对转移灶的治疗方法提供了动力。

https://cdn.ncbi.nlm.nih.gov/pmc/blobs/ec3f/9876906/832d58b775b4/41467_2023_36121_Fig1_HTML.jpg

文献AI研究员

20分钟写一篇综述,助力文献阅读效率提升50倍。

立即体验

用中文搜PubMed

大模型驱动的PubMed中文搜索引擎

马上搜索

文档翻译

学术文献翻译模型,支持多种主流文档格式。

立即体验