Suppr超能文献

溶酶体 mTORC1-TFEB-Rag-Ragulator 巨型复合物的结构。

Structure of the lysosomal mTORC1-TFEB-Rag-Ragulator megacomplex.

机构信息

Department of Molecular and Cell Biology, University of California Berkeley, Berkeley, CA, USA.

California Institute for Quantitative Biosciences, University of California, Berkeley, CA, USA.

出版信息

Nature. 2023 Feb;614(7948):572-579. doi: 10.1038/s41586-022-05652-7. Epub 2023 Jan 25.

Abstract

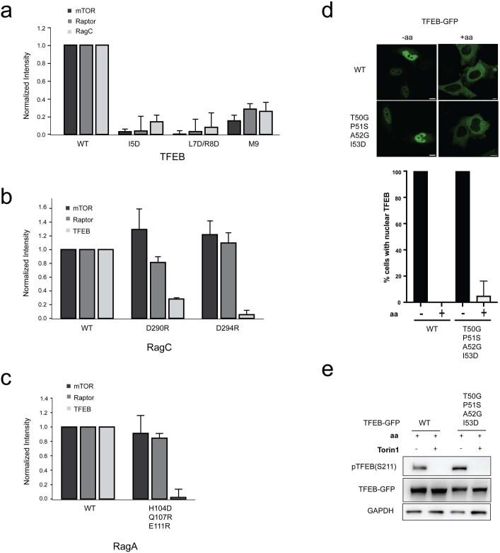
The transcription factor TFEB is a master regulator of lysosomal biogenesis and autophagy. The phosphorylation of TFEB by the mechanistic target of rapamycin complex 1 (mTORC1) is unique in its mTORC1 substrate recruitment mechanism, which is strictly dependent on the amino acid-mediated activation of the RagC GTPase activating protein FLCN. TFEB lacks the TOR signalling motif responsible for the recruitment of other mTORC1 substrates. We used cryogenic-electron microscopy to determine the structure of TFEB as presented to mTORC1 for phosphorylation, which we refer to as the 'megacomplex'. Two full Rag-Ragulator complexes present each molecule of TFEB to the mTOR active site. One Rag-Ragulator complex is bound to Raptor in the canonical mode seen previously in the absence of TFEB. A second Rag-Ragulator complex (non-canonical) docks onto the first through a RagC GDP-dependent contact with the second Ragulator complex. The non-canonical Rag dimer binds the first helix of TFEB with a RagC-dependent aspartate clamp in the cleft between the Rag G domains. In cellulo mutation of the clamp drives TFEB constitutively into the nucleus while having no effect on mTORC1 localization. The remainder of the 108-amino acid TFEB docking domain winds around Raptor and then back to RagA. The double use of RagC GDP contacts in both Rag dimers explains the strong dependence of TFEB phosphorylation on FLCN and the RagC GDP state.

摘要

转录因子 TFEB 是溶酶体生物发生和自噬的主要调节因子。雷帕霉素复合物 1(mTORC1)对 TFEB 的磷酸化作用在其 mTORC1 底物募集机制中是独特的,该机制严格依赖于 RagC GTP 激活蛋白 FLCN 介导的氨基酸激活。TFEB 缺乏负责招募其他 mTORC1 底物的 TOR 信号基序。我们使用低温电子显微镜确定了 TFEB 作为 mTORC1 磷酸化的底物(我们称之为“巨型复合物”)的结构。两个完整的 Rag-Ragulator 复合物将每个 TFEB 分子递送到 mTOR 活性位点。一个 Rag-Ragulator 复合物以以前在没有 TFEB 的情况下看到的经典模式与 Raptor 结合。第二个 Rag-Ragulator 复合物(非经典)通过 RagC GDP 依赖性与第二个 Ragulator 复合物的接触与第一个复合物对接。非经典的 Rag 二聚体通过 RagC 依赖性天冬氨酸夹在 Rag G 结构域之间的裂隙中结合 TFEB 的第一个螺旋。在细胞内突变夹会导致 TFEB 持续进入细胞核,而对 mTORC1 定位没有影响。108 个氨基酸 TFEB 对接结构域的其余部分缠绕在 Raptor 周围,然后返回到 RagA。RagC GDP 接触在两个 Rag 二聚体中的双重使用解释了 TFEB 磷酸化对 FLCN 和 RagC GDP 状态的强烈依赖。

https://cdn.ncbi.nlm.nih.gov/pmc/blobs/e5a4/9931586/a3d85bb653ff/41586_2022_5652_Fig1_HTML.jpg

文献AI研究员

20分钟写一篇综述,助力文献阅读效率提升50倍。

立即体验

用中文搜PubMed

大模型驱动的PubMed中文搜索引擎

马上搜索

文档翻译

学术文献翻译模型,支持多种主流文档格式。

立即体验