Suppr超能文献

CCR2 阳性单核细胞有助于小鼠早期糖尿病性视网膜病变的发病机制。

CCR2-positive monocytes contribute to the pathogenesis of early diabetic retinopathy in mice.

机构信息

Department of Ophthalmology, University of California-Irvine, Irvine, CA, USA.

Case Western Reserve University, Cleveland, OH, USA.

出版信息

Diabetologia. 2023 Mar;66(3):590-602. doi: 10.1007/s00125-022-05860-w. Epub 2023 Jan 26.

Abstract

AIMS/HYPOTHESIS: Accumulating evidence suggests that leucocytes play a critical role in diabetes-induced vascular lesions and other abnormalities that characterise the early stages of diabetic retinopathy. However, the role of monocytes has yet to be fully investigated; therefore, we used Ccr2 mice to study the role of CCR2 inflammatory monocytes in the pathogenesis of diabetes-induced degeneration of retinal capillaries.

METHODS

Experimental diabetes was induced in wild-type and Ccr2 mice using streptozotocin. After 2 months, superoxide levels, expression of inflammatory genes, leucostasis, leucocyte- and monocyte-mediated cytotoxicity against retinal endothelial cell death, retinal thickness and visual function were evaluated. Retinal capillary degeneration was determined after 8 months of diabetes. Flow cytometry of peripheral blood for differential expression of CCR2 in monocytes was assessed.

RESULTS

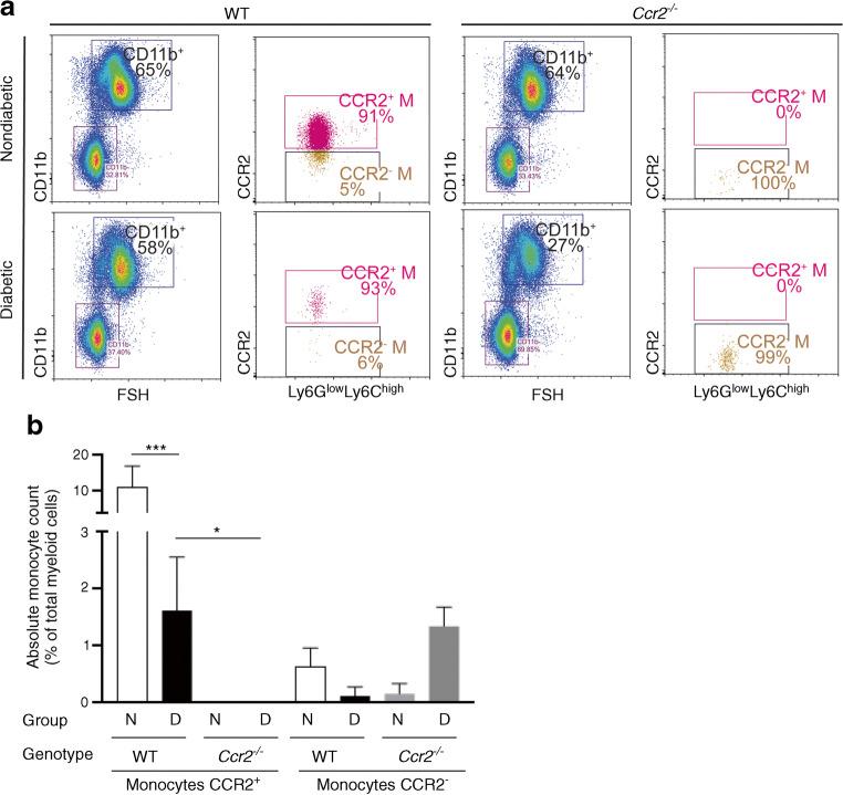
In nondiabetic mice, CCR2 was highly expressed on monocytes, and Ccr2 mice lack CCR2 monocytes in the peripheral blood. Diabetes-induced retinal superoxide, expression of proinflammatory genes Inos and Icam1, leucostasis and leucocyte-mediated cytotoxicity against retinal endothelial cells were inhibited in diabetic Ccr2-deficient mice and in chimeric mice lacking Ccr2 only from myeloid cells. In order to focus on monocytes, these cells were immuno-isolated after 2 months of diabetes, and they significantly increased monocyte-mediated endothelial cell cytotoxicity ex vivo. Monocytes from Ccr2-deficient mice caused significantly less endothelial cell death. The diabetes-induced retinal capillary degeneration was inhibited in Ccr2 mice and in chimeric mice lacking Ccr2 only from myeloid cells.

CONCLUSIONS/INTERPRETATION: CCR2 inflammatory monocytes contribute to the pathogenesis of early lesions of diabetic retinopathy.

摘要

目的/假设:越来越多的证据表明,白细胞在糖尿病引起的血管病变和其他异常中起着关键作用,这些异常是糖尿病视网膜病变早期的特征。然而,单核细胞的作用尚未得到充分研究;因此,我们使用 Ccr2 小鼠来研究 CCR2 炎性单核细胞在糖尿病诱导的视网膜毛细血管退化发病机制中的作用。

方法

使用链脲佐菌素诱导野生型和 Ccr2 小鼠发生实验性糖尿病。2 个月后,评估超氧化物水平、炎症基因表达、白细胞增多、白细胞和单核细胞介导的对视网膜内皮细胞死亡的细胞毒性、视网膜厚度和视觉功能。8 个月糖尿病后确定视网膜毛细血管退化。通过外周血流式细胞术评估单核细胞中 CCR2 的差异表达。

结果

在非糖尿病小鼠中,CCR2 在单核细胞上高度表达,而 Ccr2 小鼠在外周血中缺乏 CCR2 单核细胞。糖尿病诱导的视网膜超氧化物、促炎基因 Inos 和 Icam1 的表达、白细胞增多和白细胞介导的对视网膜内皮细胞的细胞毒性在糖尿病 Ccr2 缺陷小鼠和仅从骨髓细胞缺乏 Ccr2 的嵌合小鼠中受到抑制。为了专注于单核细胞,在糖尿病 2 个月后对这些细胞进行免疫分离,它们显著增加了单核细胞介导的内皮细胞细胞毒性。Ccr2 缺陷小鼠的单核细胞导致内皮细胞死亡明显减少。糖尿病诱导的视网膜毛细血管退化在 Ccr2 小鼠和仅从骨髓细胞缺乏 Ccr2 的嵌合小鼠中受到抑制。

结论/解释:CCR2 炎性单核细胞有助于糖尿病视网膜病变早期病变的发病机制。

https://cdn.ncbi.nlm.nih.gov/pmc/blobs/8716/9892100/c1340ba02ca4/125_2022_5860_Fig1_HTML.jpg

文献AI研究员

20分钟写一篇综述,助力文献阅读效率提升50倍。

立即体验

用中文搜PubMed

大模型驱动的PubMed中文搜索引擎

马上搜索

文档翻译

学术文献翻译模型,支持多种主流文档格式。

立即体验