Suppr超能文献

原发性肺癌患者虚弱状况的预后意义。

Prognostic significance of frailty status in patients with primary lung cancer.

机构信息

Jiangsu Provincial Key Laboratory of Geriatrics, Department of Geriatrics, The First Affiliated Hospital of Nanjing Medical University, 300 Guangzhou Road, Nanjing, Jiangsu, 210029, People's Republic of China.

Department of General Practice, The First People's Hospital of Lianyungang, Lianyungang Clinical College of Nanjing Medical Unversity, Lianyungang, 222000, China.

出版信息

BMC Geriatr. 2023 Jan 25;23(1):46. doi: 10.1186/s12877-023-03765-w.

Abstract

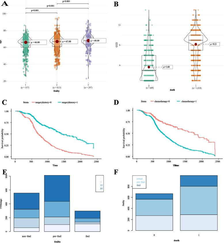
Lung cancer has one of the highest morbidity and mortality rates in the world. Frailty is common in many countries and is a major cause of premature functional decline and premature death in older adults, and may affect the treatment and prognosis of lung cancer patients. To investigate the predictive value of frailty at diagnosis on all-cause mortality in lung cancer patients, this study retrospectively collected and analysed clinical information on lung cancer patients from 2015-2018. A total of 1667 patients with primary lung cancer were finally included in this study. The median follow-up time of patients was 650 (493, 1001.5) days. A total of 297(17.8%) patients had FI-LAB(the frailty index based on laboratory test) status of frail at the moment of diagnosis and the all-cause mortality rate for all patients was 61.1% (1018/1667). In a univariate model, we found a higher total all-cause mortality risk in frail patients (frail vs. robust, HR(hazard ratio) = 1.616, 95% CI(confidence interval) = 1.349,1.936), after balancing other variables combined into model 1 to model 6. The results were analyzed visually using ROC(Receiver operating characteristic) curves with nomogram and the AUC values ranged from 0.866-0.874. The final inclusion of age, TNM stage, CCI(Charlson comorbidity index) score, surgery history and chemotherapy into a multifactorial model balanced the predictive power of frailty grading on all-cause mortality. The study showed that for lung cancer patients, the higher the level of frailty at diagnosis, the higher the risk of all-cause mortality. In the context of widespread electronic medical records in hospitals, it is convenient and feasible to use FI-LAB to assess the prognosis of lung cancer patients.

摘要

肺癌是世界上发病率和死亡率最高的疾病之一。衰弱在许多国家都很常见,是导致老年人过早出现功能衰退和死亡的主要原因,并且可能会影响肺癌患者的治疗和预后。为了探讨诊断时衰弱对肺癌患者全因死亡率的预测价值,本研究回顾性收集并分析了 2015 年至 2018 年期间肺癌患者的临床信息。最终共有 1667 例原发性肺癌患者纳入本研究。患者的中位随访时间为 650(493,1001.5)天。共有 297(17.8%)例患者在诊断时的 FI-LAB(基于实验室检查的衰弱指数)状态为衰弱,所有患者的全因死亡率为 61.1%(1018/1667)。在单变量模型中,我们发现衰弱患者的全因总死亡风险更高(衰弱比健壮,HR(危险比)=1.616,95%CI(置信区间)=1.349,1.936),在平衡了其他变量后纳入模型 1 到模型 6。使用 ROC(Receiver operating characteristic)曲线进行了可视化分析,并用列线图评估 AUC 值在 0.866-0.874 之间。最终将年龄、TNM 分期、CCI(Charlson 合并症指数)评分、手术史和化疗纳入多因素模型,平衡了衰弱分级对全因死亡率的预测能力。该研究表明,对于肺癌患者,诊断时衰弱程度越高,全因死亡率的风险越高。在医院广泛使用电子病历的背景下,使用 FI-LAB 评估肺癌患者的预后既方便又可行。

https://cdn.ncbi.nlm.nih.gov/pmc/blobs/7c4a/9878966/d2e21b5f2768/12877_2023_3765_Fig1_HTML.jpg

文献AI研究员

20分钟写一篇综述,助力文献阅读效率提升50倍。

立即体验

用中文搜PubMed

大模型驱动的PubMed中文搜索引擎

马上搜索

文档翻译

学术文献翻译模型,支持多种主流文档格式。

立即体验