Suppr超能文献

脂肪因子 chemerin 在滋养细胞中的过表达导致妊娠小鼠的血脂异常:与子痫前期有关。

Adipokine chemerin overexpression in trophoblasts leads to dyslipidemia in pregnant mice: implications for preeclampsia.

机构信息

College of Veterinary Medicine, Hunan Agricultural University, Changsha, 410128, China.

Center for Energy Metabolism and Reproduction, Institute of Biomedicine and Biotechnology, Shenzhen Institute of Advanced Technology, Chinese Academy of Sciences, Shenzhen, 518055, China.

出版信息

Lipids Health Dis. 2023 Jan 25;22(1):12. doi: 10.1186/s12944-023-01777-4.

Abstract

BACKGROUND

The adipokine chemerin regulates adipogenesis and the metabolic function of both adipocytes and liver. Chemerin is elevated in preeclamptic women, and overexpression of chemerin in placental trophoblasts induces preeclampsia-like symptoms in mice. Preeclampsia is known to be accompanied by dyslipidemia, albeit via unknown mechanisms. Here, we hypothesized that chemerin might be a contributor to dyslipidemia.

METHODS

Serum lipid fractions as well as lipid-related genes and proteins were determined in pregnant mice with chemerin overexpression in placental trophoblasts and chemerin-overexpressing human trophoblasts. In addition, a phospholipidomics analysis was performed in chemerin-overexpressing trophoblasts.

RESULTS

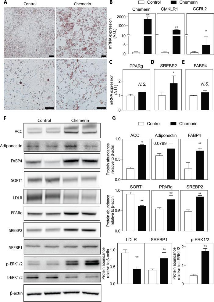
Overexpression of chemerin in trophoblasts increased the circulating and placental levels of cholesterol rather than triglycerides. It also increased the serum levels of lysophosphatidic acid, high-density lipoprotein cholesterol (HDL-C), and and low-density lipoprotein cholesterol (LDL-C), and induced placental lipid accumulation. Mechanistically, chemerin upregulated the levels of peroxisome proliferator-activated receptor g, fatty acid-binding protein 4, adiponectin, sterol regulatory element-binding protein 1 and 2, and the ratio of phosphorylated extracellular signal-regulated protein kinase (ERK)1/2 / total ERK1/2 in the placenta of mice and human trophoblasts. Furthermore, chemerin overexpression in human trophoblasts increased the production of lysophospholipids and phospholipids, particularly lysophosphatidylethanolamine.

CONCLUSIONS

Overexpression of placental chemerin production disrupts trophoblast lipid metabolism, thereby potentially contributing to dyslipidemia in preeclampsia.

摘要

背景

脂肪因子趋化素调节脂肪生成以及脂肪细胞和肝脏的代谢功能。在子痫前期妇女中趋化素水平升高,胎盘滋养细胞中趋化素的过表达可诱导小鼠出现子痫前期样症状。尽管具体机制尚不清楚,但已知子痫前期伴有血脂异常。在此,我们假设趋化素可能是导致血脂异常的原因之一。

方法

在胎盘滋养细胞中过表达趋化素的妊娠小鼠和过表达趋化素的人滋养细胞中检测血清脂质成分以及与脂质相关的基因和蛋白。此外,还对过表达趋化素的滋养细胞进行了磷脂组学分析。

结果

滋养细胞中趋化素的过表达增加了循环和胎盘胆固醇水平,而非甘油三酯水平。它还增加了血清中溶血磷脂酸、高密度脂蛋白胆固醇(HDL-C)和低密度脂蛋白胆固醇(LDL-C)的水平,并诱导胎盘脂质积累。从机制上讲,趋化素上调了小鼠和人滋养细胞胎盘组织中过氧化物酶体增殖物激活受体 g、脂肪酸结合蛋白 4、脂联素、固醇调节元件结合蛋白 1 和 2 以及磷酸化细胞外信号调节激酶 1/2(ERK1/2)/总 ERK1/2 比值。此外,人滋养细胞中趋化素的过表达增加了溶血磷脂和磷脂的产生,特别是溶血磷脂酰乙醇胺。

结论

胎盘趋化素产生的过表达破坏了滋养细胞的脂质代谢,从而可能导致子痫前期的血脂异常。

https://cdn.ncbi.nlm.nih.gov/pmc/blobs/9018/9875463/98eb4540d661/12944_2023_1777_Fig1_HTML.jpg

文献AI研究员

20分钟写一篇综述,助力文献阅读效率提升50倍。

立即体验

用中文搜PubMed

大模型驱动的PubMed中文搜索引擎

马上搜索

文档翻译

学术文献翻译模型,支持多种主流文档格式。

立即体验