Suppr超能文献

β淀粉样蛋白 42 处理大脑侧可通过血脑屏障模型中的成纤维细胞生长因子 2 信号降低血液侧内皮细胞的 flotillin 水平。

Aβ42 treatment of the brain side reduced the level of flotillin from endothelial cells on the blood side via FGF-2 signaling in a blood-brain barrier model.

机构信息

Department of Biochemistry, Graduate School of Medical Sciences, Nagoya City University, Kawasumi 1, Mizuho-Cyo, Mizuho-Ku, Nagoya, 467-8601, Japan.

Department of Maxillofacial Surgery, Graduate School of Medical Sciences, Nagoya City University, Kawasumi 1, Mizuho-Cyo, Mizuho-Ku, Nagoya, 467-8601, Japan.

出版信息

Mol Brain. 2023 Jan 26;16(1):15. doi: 10.1186/s13041-023-01005-1.

Abstract

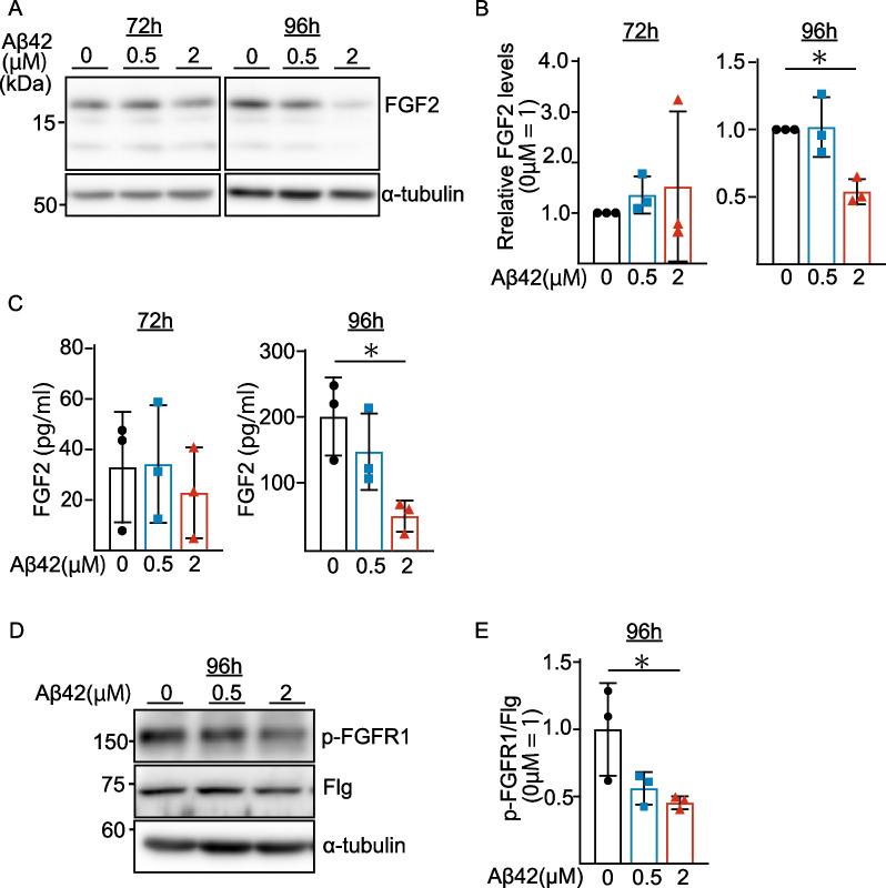
Our previous study showed that the flotillin level is decreased in the blood of patients with Alzheimer's disease (AD) when compared to that of patients with non-AD and vascular dementia; however, the molecular mechanism remains to be determined. In this study, to elucidate whether Aβ accumulation in the brain has an effect on the blood flotillin level, we used our previously established blood-brain barrier (BBB) culture model using microvascular endothelial cells obtained from human induced pluripotent stem cells (iBMECs) and astrocytes prepared from rat cortex. In this BBB model with iBMECs plated on the upper compartment (blood side) and astrocytes plated on the lower compartment (brain side), the trans-endothelial electrical resistance values are high (over 1500 Ωm) and stable during experiments. We found that the addition of Aβ42 (0.5 and 2 µM) to the brain side significantly reduced the level of flotillin secreted by iBMECs on the blood side. The level of basic fibroblast growth factor (FGF-2) in the brain side was significantly reduced by Aβ42 treatment, and was accompanied by a reduction in the level of phosphorylation of the fibroblast growth factor receptor in iBMECs. The brain-side Aβ42 treatment-induced reduction of flotillin secretion into the blood side was restored in a dose-dependent manner by the addition of FGF-2 into the brain side. These results indicated that Aβ accumulation in the brain side reduced FGF-2 release from astrocytes, which attenuated FGF-2-mediated iBMECs signaling via the FGF-2 receptor, and thereby reduced flotillin secretion from iBMECs on the blood side. Our findings revealed a novel signaling pathway crossing the BBB from the brain side to the blood side, which is different from the classical intramural periarterial drainage or lymphatic-system-to-blood pathway.

摘要

我们之前的研究表明,与非 AD 和血管性痴呆患者相比,阿尔茨海默病 (AD) 患者血液中的 flotillin 水平降低;然而,其分子机制仍有待确定。在这项研究中,为了阐明大脑中 Aβ 的积累是否对血液 flotillin 水平有影响,我们使用了之前建立的使用人诱导多能干细胞 (iBMECs) 获得的微血管内皮细胞和从大鼠皮层获得的星形胶质细胞的血脑屏障 (BBB) 培养模型。在这个具有 iBMECs 接种在上腔室(血侧)和星形胶质细胞接种在下腔室(脑侧)的 BBB 模型中,跨内皮电阻值在实验过程中很高(超过 1500 Ωm)且稳定。我们发现,向脑侧添加 Aβ42(0.5 和 2 μM)显著降低了 iBMECs 在血侧分泌的 flotillin 水平。Aβ42 处理显著降低了脑侧碱性成纤维细胞生长因子 (FGF-2) 的水平,并且伴随着 iBMECs 中纤维母细胞生长因子受体磷酸化水平的降低。脑侧 Aβ42 处理诱导的 flotillin 分泌到血侧的减少,通过向脑侧添加 FGF-2 以剂量依赖的方式得到恢复。这些结果表明,脑侧 Aβ 的积累减少了星形胶质细胞中 FGF-2 的释放,从而减弱了 FGF-2 介导的 iBMECs 信号通过纤维母细胞生长因子受体,从而减少了 iBMECs 在血侧的 flotillin 分泌。我们的发现揭示了一种从脑侧向血液侧穿过血脑屏障的新型信号通路,与经典的颅内动脉周围引流或淋巴系统到血液通路不同。

https://cdn.ncbi.nlm.nih.gov/pmc/blobs/043c/9878866/070a1a464aa3/13041_2023_1005_Fig1_HTML.jpg

文献AI研究员

20分钟写一篇综述,助力文献阅读效率提升50倍。

立即体验

用中文搜PubMed

大模型驱动的PubMed中文搜索引擎

马上搜索

文档翻译

学术文献翻译模型,支持多种主流文档格式。

立即体验