Suppr超能文献

等离子体增强单细胞外囊泡分析用于胆管癌诊断。

Plasmon-Enhanced Single Extracellular Vesicle Analysis for Cholangiocarcinoma Diagnosis.

机构信息

Center for Systems Biology, Massachusetts General Hospital, Boston, MA, 02114, USA.

Division of Gastroenterology, Department of Internal Medicine, Severance Hospital, Yonsei University College of Medicine, Seoul, 03722, Republic of Korea.

出版信息

Adv Sci (Weinh). 2023 Mar;10(8):e2205148. doi: 10.1002/advs.202205148. Epub 2023 Jan 25.

Abstract

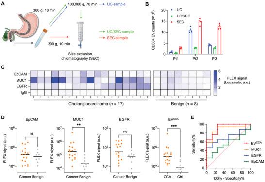
Cholangiocarcinoma (CCA) is a fatal disease often detected late in unresectable stages. Currently, there are no effective diagnostic methods or biomarkers to detect CCA early with high confidence. Analysis of tumor-derived extracellular vesicles (tEVs) harvested from liquid biopsies can provide a new opportunity to achieve this goal. Here, an advanced nanoplasmonic sensing technology is reported, termed FLEX (fluorescence-amplified extracellular vesicle sensing technology), for sensitive and robust single EV analysis. In the FLEX assay, EVs are captured on a plasmonic gold nanowell surface and immunolabeled for cancer-associated biomarkers to identify tEVs. The underlying plasmonic gold nanowell structures then amplify EVs' fluorescence signals, an effective amplification process at the single EV level. The FLEX EV analysis revealed a wide heterogeneity of tEVs and their marker levels. FLEX also detected small tEVs not detected by conventional EV fluorescence imaging due to weak signals. Tumor markers (MUC1, EGFR, and EPCAM) are identified in CCA, and this marker combination is applied to detect tEVs in clinical bile samples. The FLEX assay detected CCA with an area under the curve of 0.93, significantly better than current clinical markers. The sensitive and accurate nanoplasmonic EV sensing technology can aid in early CCA diagnosis.

摘要

胆管癌(CCA)是一种致命疾病,通常在不可切除阶段被发现较晚。目前,尚无有效的诊断方法或生物标志物能够高度置信地早期检测 CCA。分析从液体活检中提取的肿瘤衍生细胞外囊泡(tEVs)可以为此提供新的机会。在这里,报告了一种先进的纳米等离子体传感技术,称为 FLEX(荧光放大细胞外囊泡传感技术),用于敏感且稳健的单个 EV 分析。在 FLEX 测定中,EVs 被捕获在等离子体金纳米井表面上,并对其进行免疫标记以识别与癌症相关的生物标志物。然后,底层等离子体金纳米井结构放大 EV 的荧光信号,这是在单个 EV 水平上的有效放大过程。FLEX EV 分析显示了 tEVs 及其标志物水平的广泛异质性。FLEX 还检测到了常规 EV 荧光成像由于信号较弱而无法检测到的小 tEVs。在 CCA 中鉴定出肿瘤标志物(MUC1、EGFR 和 EPCAM),并将该标志物组合应用于检测临床胆汁样本中的 tEVs。FLEX 测定法检测 CCA 的曲线下面积为 0.93,明显优于当前的临床标志物。这种灵敏准确的纳米等离子体 EV 传感技术可以辅助早期 CCA 诊断。

https://cdn.ncbi.nlm.nih.gov/pmc/blobs/7f9a/10015870/f02ad6dec3be/ADVS-10-2205148-g001.jpg

文献AI研究员

20分钟写一篇综述,助力文献阅读效率提升50倍。

立即体验

用中文搜PubMed

大模型驱动的PubMed中文搜索引擎

马上搜索

文档翻译

学术文献翻译模型,支持多种主流文档格式。

立即体验