Suppr超能文献

一种由于 中的突变导致视锥光感受器功能丧失并伴有退化的小鼠模型。 需注意,原文中“due to a mutation in.”后面似乎缺少具体内容。

A mouse model of cone photoreceptor function loss with degeneration due to a mutation in .

作者信息

Naggert Anna S E N, Collin Gayle B, Wang Jieping, Krebs Mark P, Chang Bo

机构信息

The Jackson Laboratory, Bar Harbor, ME, United States.

出版信息

Front Mol Neurosci. 2023 Jan 9;15:1080136. doi: 10.3389/fnmol.2022.1080136. eCollection 2022.

Abstract

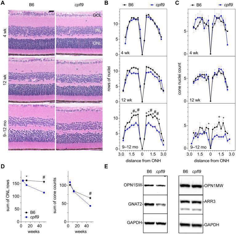
During routine screening of mouse strains and stocks by the Eye Mutant Resource at The Jackson Laboratory for genetic mouse models of human ocular disorders, we identified , a mouse model with cone photoreceptor function loss The mice exhibited an early-onset phenotype that was easily recognized by the absence of a cone-mediated b-wave electroretinography response and by a reduction in rod-mediated photoresponses at four weeks of age. By genetic mapping and high-throughput sequencing of a whole exome capture library of , a homozygous 25 bp deletion within exon 11 of the gene was identified, which is predicted to result in a frame shift leading to premature termination. The corresponding protein in human, retinal guanylate cyclase 1 (GUCY2D), plays an important role in rod and cone photoreceptor cell function. Loss-of-function mutations in human cause LCA1, one of the most common forms of Leber congenital amaurosis, which results in blindness at birth or in early childhood. The early loss of cone and reduced rod photoreceptor cell function in the mutant is accompanied by a later, progressive loss of cone and rod photoreceptor cells, which may be relevant to understanding disease pathology in a subset of LCA1 patients and in individuals with cone-rod dystrophy caused by recessive variants. mice will be useful for studying the role of in the retina.

摘要

在杰克逊实验室的眼突变资源库对人类眼部疾病的基因小鼠模型进行小鼠品系和种群的常规筛选过程中,我们鉴定出了一种视锥光感受器功能丧失的小鼠模型。这些小鼠表现出一种早发性表型,在四周龄时,通过视锥介导的b波视网膜电图反应缺失以及视杆介导的光反应降低很容易识别出来。通过对该小鼠全外显子捕获文库进行基因定位和高通量测序,在该基因的第11外显子内鉴定出一个纯合的25bp缺失,预计这会导致移码,从而导致提前终止。人类中的相应蛋白,视网膜鸟苷酸环化酶1(GUCY2D),在视杆和视锥光感受器细胞功能中起重要作用。人类中该基因的功能丧失突变会导致LCA1,这是Leber先天性黑蒙最常见的形式之一,会导致出生时或幼儿期失明。该突变小鼠视锥的早期丧失和视杆光感受器细胞功能降低,伴随着后期视锥和视杆光感受器细胞的进行性丧失,这可能与理解一部分LCA1患者以及由隐性该基因变体导致的视锥视杆营养不良个体的疾病病理有关。该小鼠将有助于研究该基因在视网膜中的作用。

https://cdn.ncbi.nlm.nih.gov/pmc/blobs/26c1/9868315/8c59fe08ce7d/fnmol-15-1080136-g001.jpg

文献AI研究员

20分钟写一篇综述,助力文献阅读效率提升50倍。

立即体验

用中文搜PubMed

大模型驱动的PubMed中文搜索引擎

马上搜索

文档翻译

学术文献翻译模型,支持多种主流文档格式。

立即体验