Suppr超能文献

纤毛信号蛋白在巴德-比埃尔综合征1基因敲除小鼠的大脑中定位错误。

Ciliary signaling proteins are mislocalized in the brains of Bardet-Biedl syndrome 1-null mice.

作者信息

Stubbs Toneisha, Bingman James I, Besse Jason, Mykytyn Kirk

机构信息

Department of Biological Chemistry and Pharmacology, College of Medicine, The Ohio State University, Columbus, OH, United States.

出版信息

Front Cell Dev Biol. 2023 Jan 9;10:1092161. doi: 10.3389/fcell.2022.1092161. eCollection 2022.

Abstract

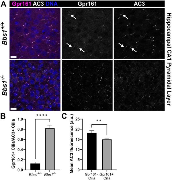
In the brain, primary cilia are found on most, if not all, central neurons. The importance of neuronal cilia is underscored by the fact that human diseases caused by primary cilia dysfunction, which are known as ciliopathies, are associated with neuropathologies, including neuropsychiatric disorders and learning and memory deficits. Neuronal cilia are enriched for certain G protein-coupled receptors and their downstream effectors, suggesting they sense and respond to neuromodulators in the extracellular milieu. GPCR ciliary localization is disrupted in neurons from mouse models of the ciliopathy Bardet-Biedl syndrome, with GPCRs failing to localize to cilia, indicating the Bardet-Biedl syndrome proteins are required for trafficking of G protein-coupled receptors into neuronal cilia. Yet, dopamine receptor 1 accumulates in cilia in the absence of Bardet-Biedl syndrome proteins, suggesting Bardet-Biedl syndrome proteins are required for normal ciliary import and export. To further explore the roles of the Bardet-Biedl syndrome proteins in neuronal cilia, we examined localization of ciliary signaling proteins in a new constitutive Bbs1 knockout mouse model. Interestingly, we find that two additional ciliary G protein-coupled receptors (Gpr161 and Gpr19) abnormally accumulate in cilia on Bardet-Biedl syndrome neurons. In addition, we find that the GPCR signaling protein β-arrestin accumulates in a subset of cilia in the brain, suggesting the presence of additional unidentified ciliary G protein-coupled receptors. These results confirm the importance of the Bardet-Biedl syndrome proteins in establishing ciliary GPCR pathways and indicate that loss of Bbs1 leads to complex changes in the localization of signaling proteins in the brain.

摘要

在大脑中,大多数(即便不是全部)中枢神经元上都存在初级纤毛。原发性纤毛功能障碍导致的人类疾病(即纤毛病)与神经病理学有关,包括神经精神疾病以及学习和记忆缺陷,这一事实凸显了神经元纤毛的重要性。神经元纤毛富含某些G蛋白偶联受体及其下游效应器,这表明它们能够感知细胞外环境中的神经调质并做出反应。在纤毛病巴德-比埃尔综合征的小鼠模型的神经元中,GPCR纤毛定位被破坏,GPCR无法定位到纤毛上,这表明巴德-比埃尔综合征蛋白是G蛋白偶联受体转运到神经元纤毛所必需的。然而,在没有巴德-比埃尔综合征蛋白的情况下,多巴胺受体1会在纤毛中积累,这表明巴德-比埃尔综合征蛋白是正常纤毛进出所必需的。为了进一步探究巴德-比埃尔综合征蛋白在神经元纤毛中的作用,我们在一种新的组成型Bbs1基因敲除小鼠模型中检查了纤毛信号蛋白的定位。有趣的是,我们发现另外两种纤毛G蛋白偶联受体(Gpr161和Gpr19)在巴德-比埃尔综合征神经元的纤毛中异常积累。此外,我们发现GPCR信号蛋白β-抑制蛋白在大脑中一部分纤毛中积累,这表明存在其他未鉴定的纤毛G蛋白偶联受体。这些结果证实了巴德-比埃尔综合征蛋白在建立纤毛GPCR途径中的重要性,并表明Bbs1的缺失会导致大脑中信号蛋白定位的复杂变化。

https://cdn.ncbi.nlm.nih.gov/pmc/blobs/f4c4/9868275/2f0913fd450c/fcell-10-1092161-g001.jpg

文献AI研究员

20分钟写一篇综述,助力文献阅读效率提升50倍。

立即体验

用中文搜PubMed

大模型驱动的PubMed中文搜索引擎

马上搜索

文档翻译

学术文献翻译模型,支持多种主流文档格式。

立即体验