Suppr超能文献

M1巨噬细胞在糖尿病足溃疡中的作用及相关免疫调节机制

Role of M1 macrophages in diabetic foot ulcers and related immune regulatory mechanisms.

作者信息

Li Yao, Li Xiaoyan, Ju Shuai, Li Wenqiang, Zhou Siyuan, Wang Guili, Cai Yunmin, Dong Zhihui

机构信息

Jinshan Hospital, Fudan University, Shanghai, China.

Zhongshan Diabetic foot Multidisciplinary Diagnosis and Treatment Center and Jinshan Operation Center, Shanghai, China.

出版信息

Front Pharmacol. 2023 Jan 9;13:1098041. doi: 10.3389/fphar.2022.1098041. eCollection 2022.

Abstract

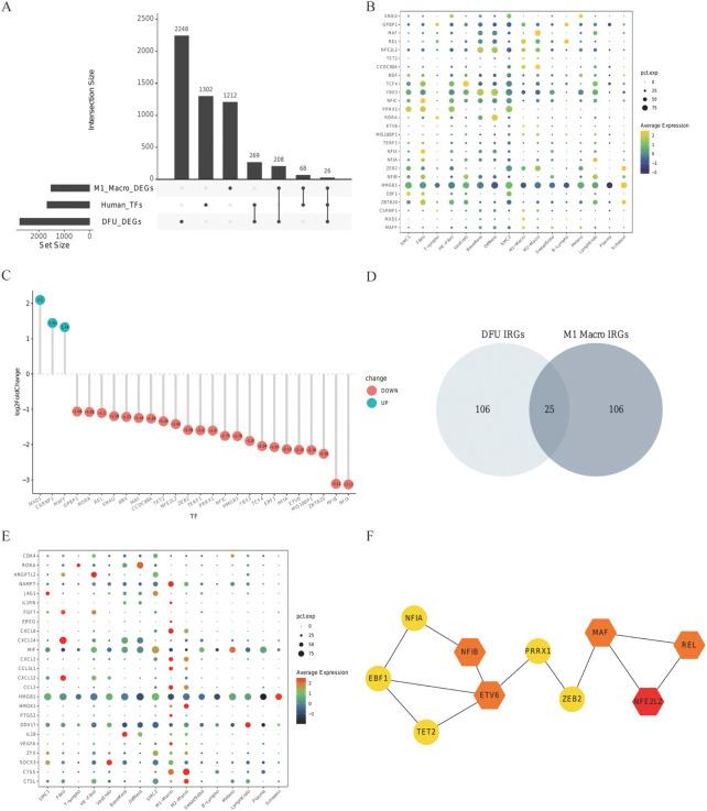
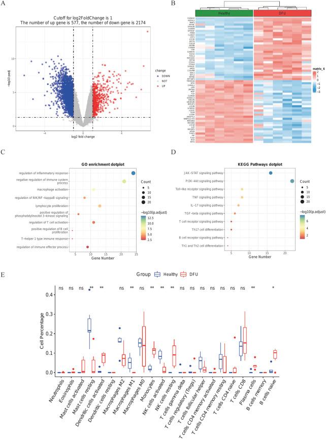
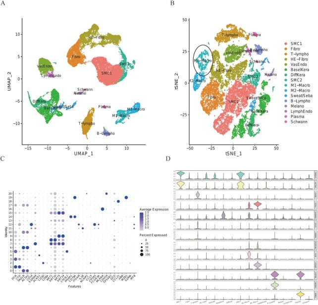
Diabetes foot ulcers (DFUs) are characterized by immune infiltration of M1 macrophages observed in foot skin, in which immune-associated genes (IRGs) play a prominent role. The precise expression of IRGs as well as any possible regulatory mechanisms that could be present in DFUs is yet unknown. The sequencing data of single-cell RNA (scRNA) in the foot skin of patients with DFUs were analyzed, screening out the cluster marker genes of foot skin obtained from the ImmPort database. IRG activity was assessed with the AUCell software package. The IRGs of DFUs were explored by analyzing the batch sequencing dataset of DFU skin tissue. HumanTFDB was adopted to identify relevant regulatory transcription factors (TFs). The STRING dataset was used to build the main TF protein-protein interaction networks. WB and immunofluorescence methods were used to verify M1 macrophage-related immune regulators. There were 16 clusters found: SMC1, fibro, t-lympho, he fibro, vasendo, baselkera, diffkera, SMC2, M1 macro, M2 macro, sweet/seba, B-Lympho, Melanio, lymphendo, plasma, and Schwann. M1 and M2 macrophages both had considerably higher AUC ratings than patients with DFUs compared to other sub-populations of cells. The proportion of M1 macrophages was the highest in the non-healing group. According to scRNA analysis and batch sequencing data by GO and KEGG, DEGs were enriched in immune response. Some 106 M1 macro-IRGs were finally identified and 25 transcription factors were revealed as associated with IRG expression. The PPI network indicated NFE2L2, REL, ETV6, MAF, and NF1B as central transcription factors. Based on the bio-informatics analysis of scRNA and high-throughput sequencing data, we concluded that M1 macrophages may serve as the influencing factor of DFUs' non-union. In addition, NFE2L2 could be involved in the regulation of IRG expression within M1 macrophages.

摘要

糖尿病足溃疡(DFUs)的特征是在足部皮肤中观察到M1巨噬细胞的免疫浸润,其中免疫相关基因(IRGs)发挥着重要作用。IRGs的精确表达以及DFUs中可能存在的任何调控机制尚不清楚。分析了DFUs患者足部皮肤的单细胞RNA(scRNA)测序数据,从ImmPort数据库中筛选出足部皮肤的簇标记基因。用AUCell软件包评估IRG活性。通过分析DFU皮肤组织的批量测序数据集来探索DFUs的IRGs。采用HumanTFDB来识别相关的调控转录因子(TFs)。STRING数据集用于构建主要的TF蛋白-蛋白相互作用网络。采用WB和免疫荧光方法验证M1巨噬细胞相关的免疫调节因子。共发现16个簇:SMC1、成纤维细胞、T淋巴细胞、成纤维细胞、血管内皮细胞、基底角质形成细胞、分化角质形成细胞、SMC2、M1巨噬细胞、M2巨噬细胞、皮脂腺/皮脂、B淋巴细胞、黑素细胞、淋巴管内皮细胞、浆细胞和施万细胞。与其他细胞亚群相比,M1和M2巨噬细胞的AUC评分均显著高于DFUs患者。M1巨噬细胞的比例在不愈合组中最高。根据scRNA分析以及GO和KEGG的批量测序数据,差异表达基因(DEGs)在免疫反应中富集。最终鉴定出约106个M1巨噬细胞-IRGs,并揭示了25个与IRG表达相关的转录因子。蛋白质-蛋白质相互作用(PPI)网络表明NFE2L2、REL、ETV6、MAF和NF1B是核心转录因子。基于scRNA和高通量测序数据的生物信息学分析,我们得出结论,M1巨噬细胞可能是DFUs不愈合的影响因素。此外,NFE2L2可能参与M1巨噬细胞内IRG表达的调控。

https://cdn.ncbi.nlm.nih.gov/pmc/blobs/2bb6/9868553/d6d18e3c6f34/fphar-13-1098041-g001.jpg

文献AI研究员

20分钟写一篇综述,助力文献阅读效率提升50倍。

立即体验

用中文搜PubMed

大模型驱动的PubMed中文搜索引擎

马上搜索

文档翻译

学术文献翻译模型,支持多种主流文档格式。

立即体验