Suppr超能文献

与铜死亡相关的CDKN2A被放线菌素靶向,以调节头颈部鳞状细胞癌患者的微环境。

Cuproptosis-associated CDKN2A is targeted by plicamycin to regulate the microenvironment in patients with head and neck squamous cell carcinoma.

作者信息

Fan Kaihui, Dong Yuke, Li Tao, Li Yujie

机构信息

Department of Otorhinolaryngology, Head and Neck Surgery, Zhengzhou Central Hospital affiliated with Zhengzhou University, Zhengzhou, Henan, China.

出版信息

Front Genet. 2023 Jan 9;13:1036408. doi: 10.3389/fgene.2022.1036408. eCollection 2022.

Abstract

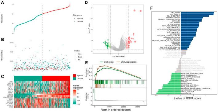
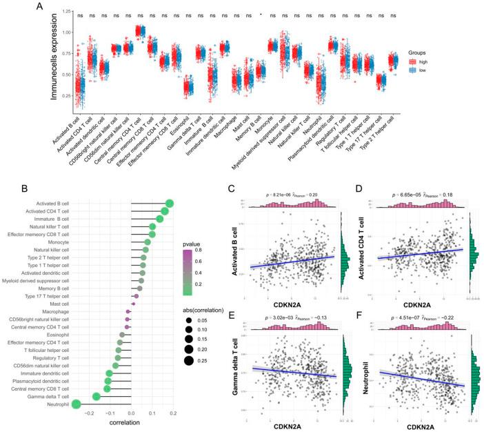
Head and neck squamous cell carcinoma (HNSCC), the most common malignancy of the head and neck, has an overall 5-year survival rate of <50%. Genes associated with cuproptosis, a newly identified copper-dependent form of cell death, are aberrantly expressed in various tumours. However, their role in HNSCC remains unknown. In this study, bioinformatic analysis revealed that the cuproptosis-related gene CDKN2A was correlated with the malignant behaviour of HNSCC. Kaplan-Meier (KM) curves showed that patients with high CDKN2A expression had a better prognosis. Multiomic analysis revealed that CDKN2A may be associated with cell cycle and immune cell infiltration in the tumour microenvironment and is important for maintaining systemic homeostasis in the body. Furthermore, molecular docking and molecular dynamics simulations suggested strong binding between plicamycin and CDKN2A. And plicamycin inhibits the progression of HNSCC in cellular assays. In conclusion, this study elucidated a potential mechanism of action of the cuproptosis-associated gene CDKN2A in HNSCC and revealed that plicamycin targets CDKN2A to improve the prognosis of patients.

摘要

头颈部鳞状细胞癌(HNSCC)是头颈部最常见的恶性肿瘤,其总体5年生存率小于50%。与铜死亡(一种新发现的铜依赖性细胞死亡形式)相关的基因在各种肿瘤中异常表达。然而,它们在HNSCC中的作用尚不清楚。在本研究中,生物信息学分析显示,与铜死亡相关的基因CDKN2A与HNSCC的恶性行为相关。Kaplan-Meier(KM)曲线显示,CDKN2A高表达的患者预后较好。多组学分析显示,CDKN2A可能与肿瘤微环境中的细胞周期和免疫细胞浸润有关,对维持机体全身稳态很重要。此外,分子对接和分子动力学模拟表明,柔毛霉素与CDKN2A之间有强结合。并且在细胞实验中,柔毛霉素可抑制HNSCC的进展。总之,本研究阐明了铜死亡相关基因CDKN2A在HNSCC中的潜在作用机制,并揭示了柔毛霉素靶向CDKN2A可改善患者预后。

https://cdn.ncbi.nlm.nih.gov/pmc/blobs/bbc5/9868476/c653a8584a6c/fgene-13-1036408-g001.jpg

文献AI研究员

20分钟写一篇综述,助力文献阅读效率提升50倍。

立即体验

用中文搜PubMed

大模型驱动的PubMed中文搜索引擎

马上搜索

文档翻译

学术文献翻译模型,支持多种主流文档格式。

立即体验