Suppr超能文献

筛选并鉴定一种与M-MDSCs相关的新型基因特征,用于预测肺腺癌患者的预后风险和免疫治疗反应。

Screening and identifying a novel M-MDSCs-related gene signature for predicting prognostic risk and immunotherapeutic responses in patients with lung adenocarcinoma.

作者信息

Wang Geng-Chong, Zhou Mi, Zhang Yan, Cai Hua-Man, Chiang Seok-Theng, Chen Qi, Han Tian-Zhen, Li Rong-Xiu

机构信息

State Key Laboratory of Microbial Metabolism, School of Life Sciences and Biotechnology, Shanghai Jiao Tong University, Shanghai, China.

Department of Rheumatology, Renji Hospital, School of Medicine, Shanghai Jiaotong University, Shanghai, China.

出版信息

Front Genet. 2023 Jan 4;13:989141. doi: 10.3389/fgene.2022.989141. eCollection 2022.

Abstract

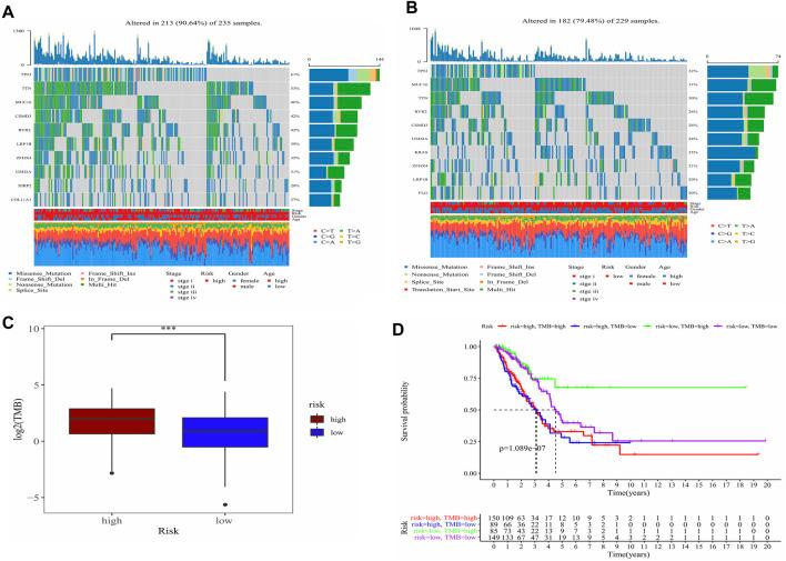
Lung adenocarcinoma (LUAD) shows intratumoral heterogeneity, a highly complex phenomenon that known to be a challenge during cancer therapy. Considering the key role of monocytic myeloid-derived suppressor cells (M-MDSCs) in the tumor microenvironment (TME), we aimed to build a prognostic risk model using M-MDSCs-related genes. M-MDSCs-related genes were extracted from The Cancer Genome Atlas (TCGA) and Gene Expression Omnibus (GEO) databases. Utilized univariate survival analysis and random forest algorithm to screen candidate genes. A least absolute shrinkage and selection operator (LASSO) Cox regression analysis was selected to build the risk model. Patients were scored and classified into high- and low-risk groups based on the median risk scores. Gene Ontology (GO) and Kyoto Encyclopedia of Genes and Genomes (KEGG) enrichment analysis along with R packages "estimate" and "ssGSEA" were performed to reveal the mechanism of risk difference. Prognostic biomarkers and tumor mutation burden (TMB) were combined to predict the prognosis. Nomogram was carried out to predict the survival probability of patients in 1, 3, and 5 years. 8 genes (VPREB3, TPBG, LRFN4, CD83, GIMAP6, PRMT8, WASF1, and F12) were identified as prognostic biomarkers. The GEO validation dataset demonstrated the risk model had good generalization effect. Significantly enrichment level of cell cycle-related pathway and lower content of CD8 T cells infiltration in the high-risk group when compared to low-risk group. Morever, the patients were from the intersection of high-TMB and low-risk groups showed the best prognosis. The nomogram demonstrated good consistency with practical outcomes in predicting the survival rate over 1, 3, and 5 years. The risk model demonstrate good prognostic predictive ability. The patients from the intersection of low-risk and high-TMB groups are not only more sensitive response to but also more likely to benefit from immune-checkpoint-inhibitors (ICIs) treatment.

摘要

肺腺癌(LUAD)表现出肿瘤内异质性,这是一种高度复杂的现象,已知在癌症治疗过程中具有挑战性。考虑到单核细胞来源的髓系抑制细胞(M-MDSCs)在肿瘤微环境(TME)中的关键作用,我们旨在使用与M-MDSCs相关的基因构建一个预后风险模型。从癌症基因组图谱(TCGA)和基因表达综合数据库(GEO)中提取与M-MDSCs相关的基因。利用单变量生存分析和随机森林算法筛选候选基因。选择最小绝对收缩和选择算子(LASSO)Cox回归分析来构建风险模型。根据中位风险评分对患者进行评分并分为高风险组和低风险组。进行基因本体(GO)和京都基因与基因组百科全书(KEGG)富集分析以及R包“estimate”和“ssGSEA”以揭示风险差异的机制。结合预后生物标志物和肿瘤突变负担(TMB)来预测预后。绘制列线图以预测患者1年、3年和5年的生存概率。确定了8个基因(VPREB3、TPBG、LRFN4、CD83、GIMAP6、PRMT8、WASF1和F12)作为预后生物标志物。GEO验证数据集表明风险模型具有良好的泛化效果。与低风险组相比,高风险组中细胞周期相关通路的显著富集水平和CD8 T细胞浸润含量较低。此外,来自高TMB和低风险组交集的患者预后最佳。列线图在预测1年、3年和5年生存率方面与实际结果显示出良好的一致性。风险模型显示出良好的预后预测能力。来自低风险和高TMB组交集的患者不仅对免疫检查点抑制剂(ICIs)治疗反应更敏感,而且更有可能从中受益。

https://cdn.ncbi.nlm.nih.gov/pmc/blobs/495c/9869425/08cfed501691/fgene-13-989141-g001.jpg

文献AI研究员

20分钟写一篇综述,助力文献阅读效率提升50倍。

立即体验

用中文搜PubMed

大模型驱动的PubMed中文搜索引擎

马上搜索

文档翻译

学术文献翻译模型,支持多种主流文档格式。

立即体验