Suppr超能文献

组蛋白去乙酰化酶抑制剂在实验模型中糖尿病性心肌病中的作用(综述)

Role of histone deacetylase inhibitors in diabetic cardiomyopathy in experimental models (Review).

作者信息

Garmpi Anna, Damaskos Christos, Garmpis Nikolaos, Kaminiotis Vaios-Vasileios, Georgakopoulou Vasiliki Epameinondas, Spandidos Demetrios A, Papalexis Petros, Diamantis Evangelos, Patsouras Alexandros, Kyriakos George, Tarantinos Kyriakos, Syllaios Athanasios, Marinos Georgios, Kouraklis Gregory, Dimitroulis Dimitrios

机构信息

First Department of Propedeutic Internal Medicine, Laiko General Hospital, Medical School, National and Kapodistrian University of Athens, 11527 Athens, Greece.

Renal Transplantation Unit, Laiko General Hospital, 11527 Athens, Greece.

出版信息

Med Int (Lond). 2022 Aug 2;2(4):26. doi: 10.3892/mi.2022.51. eCollection 2022 Jul-Aug.

Abstract

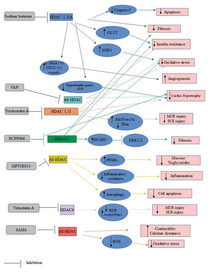
In diabetes, metabolic dysregulation, caused by hyperglycemia, leads to both structural and functional changes in cardiomyocytes and subsequently leads to the development of cardiomyopathy. Histone deacetylases (HDAC) are enzymes that regulate gene transcription. Their actions have been examined in the development of multiple disorders, such as cardiovascular diseases and diabetes. The use of HDAC inhibitors (HDACIs), as potential therapeutic agents against disease progression has yielded promising results. The present review article reports preclinical trials identified in which HDACIs were administered to mice suffering from diabetic cardiomyopathy (DCM), and discusses the role and mechanisms of action of HDAC and HDACIs in DCM. A review of the literature was performed using the PubMed database, aiming to identify publications in the English language concerning the role of HDACIs in DCM. More specifically, key words, separately and in various combinations, such as HDACIs, HDAC, diabetes, cardiomyopathy, heart failure and ischemia/reperfusion injury, were used. Furthermore, the references from all the articles were cross-checked in order to include any other eligible studies. The full-text articles assessed for eligibility were eight, covering the period from 2015 to 2019; finally, all of them were included. The use of HDACIs exhibited encouraging results against DCM progression through various mechanisms, including the reduction of reactive oxygen species generation, inflammatory cytokine production and fibrosis, and an increase in autophagy and angiogenesis.

摘要

在糖尿病中,高血糖引起的代谢失调会导致心肌细胞发生结构和功能变化,进而引发心肌病。组蛋白去乙酰化酶(HDAC)是调节基因转录的酶。它们在多种疾病(如心血管疾病和糖尿病)的发展过程中的作用已得到研究。使用HDAC抑制剂(HDACIs)作为对抗疾病进展的潜在治疗药物已取得了令人鼓舞的结果。本综述文章报告了已确定的临床前试验,其中将HDACIs应用于患有糖尿病性心肌病(DCM)的小鼠,并讨论了HDAC和HDACIs在DCM中的作用及作用机制。使用PubMed数据库对文献进行了综述,旨在找出有关HDACIs在DCM中作用的英文出版物。更具体地说,分别使用了诸如HDACIs、HDAC、糖尿病、心肌病、心力衰竭和缺血/再灌注损伤等关键词,并将它们以各种组合形式使用。此外,还对所有文章的参考文献进行了交叉核对,以纳入任何其他符合条件的研究。评估为符合条件的全文文章有八篇,涵盖了2015年至2019年期间;最后,所有这些文章都被纳入。使用HDACIs通过多种机制对DCM进展显示出令人鼓舞的结果,这些机制包括减少活性氧生成、炎性细胞因子产生和纤维化,以及增加自噬和血管生成。

https://cdn.ncbi.nlm.nih.gov/pmc/blobs/5a17/9829213/55bd7d71cb41/mi-02-04-00051-g00.jpg

文献AI研究员

20分钟写一篇综述,助力文献阅读效率提升50倍。

立即体验

用中文搜PubMed

大模型驱动的PubMed中文搜索引擎

马上搜索

文档翻译

学术文献翻译模型,支持多种主流文档格式。

立即体验