Suppr超能文献

循环蛋白标志物作为胆管癌诊断生物标志物的开发与验证

Development and validation of circulating protein signatures as diagnostic biomarkers for biliary tract cancer.

作者信息

Christensen Troels D, Maag Emil, Larsen Ole, Feltoft Claus L, Nielsen Kaspar René, Jensen Lars Henrik, Leerhøy Bonna, Hansen Carsten P, Chen Inna M, Nielsen Dorte L, Johansen Julia S

机构信息

Deparment of Oncology, Copenhagen University Hospital - Herlev and Gentofte Hospital, Herlev, Denmark.

BioXpedia, Aarhus, Denmark.

出版信息

JHEP Rep. 2022 Dec 13;5(3):100648. doi: 10.1016/j.jhepr.2022.100648. eCollection 2023 Mar.

Abstract

BACKGROUND & AIMS: Biliary tract cancer (BTC) is associated with a dismal prognosis, partly because it is typically diagnosed late, highlighting the need for diagnostic biomarkers. The purpose of this project was to identify and validate multiprotein signatures that could differentiate patients with BTC from non-cancer controls.

METHODS

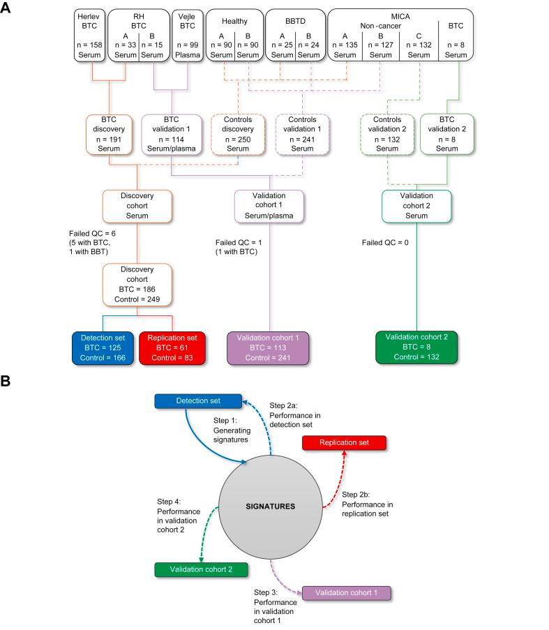
In this study, we included treatment-naïve patients with BTC, healthy controls, and patients with benign conditions including benign biliary tract disease. Participants were divided into three non-overlapping cohorts: a case-control-based discovery cohort (BTC = 186, controls = 249); a case-control-based validation cohort (validation cohort 1: BTC = 113, controls = 241); and a cohort study-based validation cohort including participants (BTC = 8, controls = 132) referred for diagnostic work-up for suspected cancer (validation cohort 2). Immuno-Oncology (I-O)-related proteins were measured in serum and plasma using a proximity extension assay (Olink Proteomics). Lasso and Ridge regressions were used to generate protein signatures of I-O-related proteins and carbohydrate antigen 19-9 (CA19-9) in the discovery cohort.

RESULTS

Sixteen protein signatures, including 2 to 82 proteins, were generated. All signatures included CA19-9 and chemokine C-C motif ligand 20. Signatures discriminated between patients with BTC controls, with AUCs ranging from 0.95 to 0.99 in the discovery cohort and 0.94 to 0.97 in validation cohort 1. In validation cohort 2, AUCs ranged from 0.84 to 0.94. Nine signatures achieved a specificity of 82% to 84% while keeping a sensitivity of 100% in validation cohort 2. All signatures performed better than CA19-9, and signatures including >15 proteins showed the best performance.

CONCLUSION

The study demonstrated that it is possible to generate protein signatures that can successfully differentiate patients with BTC from non-cancer controls.

IMPACT AND IMPLICATIONS

We attempted to find blood sample-based protein profiles that could differentiate patients with biliary tract cancer from those without cancer. Several profiles were found and tested in different groups of patients. The profiles were successful at identifying most patients with biliary tract cancer, pointing towards the utility of multiprotein signatures in this context.

摘要

背景与目的

胆道癌(BTC)的预后较差,部分原因是其通常在晚期才被诊断出来,这凸显了对诊断生物标志物的需求。本项目的目的是识别并验证能够区分BTC患者与非癌症对照者的多蛋白特征。

方法

在本研究中,我们纳入了未经治疗的BTC患者、健康对照者以及患有包括良性胆道疾病在内的良性疾病的患者。参与者被分为三个不重叠的队列:一个基于病例对照的发现队列(BTC = 186例,对照 = 249例);一个基于病例对照的验证队列(验证队列1:BTC = 113例,对照 = 241例);以及一个基于队列研究的验证队列,包括因疑似癌症接受诊断检查的参与者(BTC = 8例,对照 = 132例)(验证队列2)。使用邻位延伸分析(Olink蛋白质组学)检测血清和血浆中的免疫肿瘤学(I-O)相关蛋白。在发现队列中,使用套索回归和岭回归生成I-O相关蛋白和糖类抗原19-9(CA19-9)的蛋白特征。

结果

生成了16种蛋白特征,包括2至82种蛋白质。所有特征均包括CA19-9和趋化因子C-C基序配体20。这些特征能够区分BTC患者与对照者,在发现队列中的曲线下面积(AUC)范围为0.95至0.99,在验证队列1中的AUC范围为0.94至0.97。在验证队列2中,AUC范围为0.84至0.94。在验证队列2中,9种特征的特异性达到82%至84%,同时保持100%的敏感性。所有特征的表现均优于CA19-9,包含超过15种蛋白质的特征表现最佳。

结论

该研究表明,有可能生成能够成功区分BTC患者与非癌症对照者的蛋白特征。

影响与意义

我们试图找到基于血液样本的蛋白谱,以区分胆道癌患者与非癌症患者。在不同组的患者中发现并测试了几种蛋白谱。这些蛋白谱成功识别了大多数胆道癌患者,表明在这种情况下多蛋白特征具有实用性。

https://cdn.ncbi.nlm.nih.gov/pmc/blobs/ebf8/9867981/403abc703123/ga1.jpg

文献AI研究员

20分钟写一篇综述,助力文献阅读效率提升50倍。

立即体验

用中文搜PubMed

大模型驱动的PubMed中文搜索引擎

马上搜索

文档翻译

学术文献翻译模型,支持多种主流文档格式。

立即体验