Suppr超能文献

lncRNA-MALAT1/miR-26a-5p/TET1信号轴对人晶状体上皮细胞炎症反应、增殖、迁移及上皮-间质转化的调控

Regulation of the Inflammatory Response, Proliferation, Migration, and Epithelial-Mesenchymal Transition of Human Lens Epithelial Cells by the lncRNA-MALAT1/miR-26a-5p/TET1 Signaling Axis.

作者信息

Hu Yaru, Han Xue, Chen Yue, Cai Jinbiao, Li Juan, Fan Yuchen, Wang Jianfeng, Xie Shanglun

机构信息

Department of Ophthalmology, The First Affiliated Hospital of Bengbu Medical College, Bengbu, Anhui 233004, China.

School of Life Sciences, Anhui Province Key Laboratory of Translational Cancer Research, Bengbu Medical College, Bengbu, Anhui 233030, China.

出版信息

J Ophthalmol. 2023 Jan 16;2023:9942880. doi: 10.1155/2023/9942880. eCollection 2023.

Abstract

BACKGROUND

The ocular inflammatory microenvironment has been reported to be closely associated with the occurrence and progression of highly myopic cataract (HMC). Long noncoding RNA metastasis-associated lung adenocarcinoma transcript 1 (MALAT1) could alter the biological properties of mammalian cells by modulating the expression of inflammatory mediators; therefore, it may contribute to the development of HMC.

OBJECTIVE

To investigate the function of MALAT1 in the inflammatory response, proliferation, migration, and epithelial-mesenchymal transition (EMT) of inflammatory and injured human lens epithelial cells (HLECs) and to reveal the underlying molecular signals.

METHODS

Patients with HMC and age-related cataract (ARC) with an axial length of more than 26 mm were selected, and the anterior capsular tissue was obtained during cataract surgery. TNF- (20 ng/mL) was chosen to induce inflammatory damage in HLECs to simulate the inflammatory microenvironment in HMC eyes. Specific siRNAs, inhibitors, and mimics were used to suppress or enhance the functions of MALAT1 and miR-26a-5p. RT-qPCR and Western blot analysis were performed to measure gene and protein expression, respectively.

RESULTS

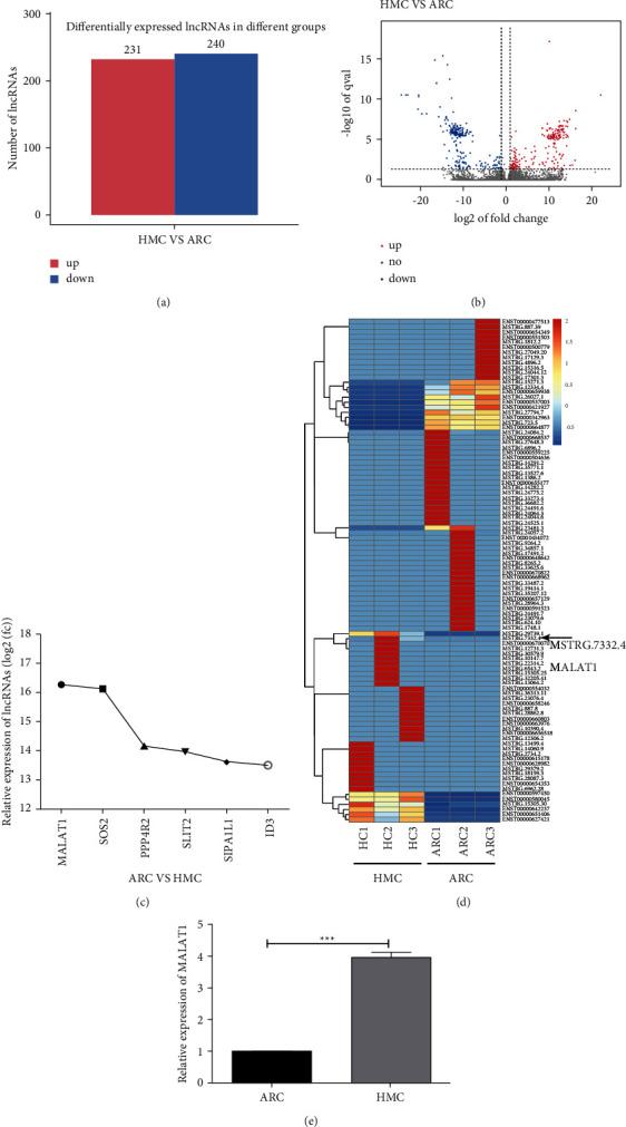
The expression of MALAT1 and the inflammatory mediators IL-6, MMP-2, and MMP-9 were significantly higher in HMC anterior capsule tissues than in ARC. TNF- treatment increased the expression of MALAT1, while it also promoted the proliferation, migration, and EMT of HLECs. MALAT1 interference decreased the expression of IL-6 and MMP-2 and inhibited the aforementioned processes. Furthermore, MALAT1 negatively regulated the expression of miR-26a-5p and then promoted TET1 expression. TET1 was identified as a direct target of miR-26a-5p, and the promoting effect of MALAT1 on TET1 expression could be reversed by miR-26a-5p mimics.

CONCLUSION

The inflammatory environment and MALAT1 expression could be reciprocally induced in HLECs. MALAT1 may act as a ceRNA via the "sponge" miR-26a-5p and target TET1 to regulate the inflammatory response, proliferation, migration, and EMT processes in HLECs.

摘要

背景

据报道,眼部炎症微环境与高度近视性白内障(HMC)的发生和发展密切相关。长链非编码RNA转移相关肺腺癌转录本1(MALAT1)可通过调节炎症介质的表达改变哺乳动物细胞的生物学特性;因此,它可能参与了HMC的发生发展。

目的

研究MALAT1在炎性及损伤的人晶状体上皮细胞(HLECs)的炎症反应、增殖、迁移及上皮-间质转化(EMT)中的作用,并揭示其潜在的分子信号。

方法

选取眼轴长度超过26 mm的HMC患者及年龄相关性白内障(ARC)患者,在白内障手术过程中获取前囊膜组织。选用肿瘤坏死因子-α(TNF-α,20 ng/mL)诱导HLECs发生炎症损伤,以模拟HMC眼中的炎症微环境。使用特异性小干扰RNA(siRNAs)、抑制剂和模拟物来抑制或增强MALAT1和miR-26a-5p的功能。分别采用逆转录-定量聚合酶链反应(RT-qPCR)和蛋白质免疫印迹分析检测基因和蛋白质表达。

结果

HMC前囊膜组织中MALAT1及炎症介质白细胞介素-6(IL-6)、基质金属蛋白酶-2(MMP-2)和基质金属蛋白酶-9(MMP-9)的表达显著高于ARC。TNF-α处理增加了MALAT1的表达,同时也促进了HLECs的增殖、迁移及EMT。干扰MALAT1可降低IL-6和MMP-2的表达,并抑制上述过程。此外,MALAT1负向调节miR-26a-5p的表达,进而促进TET1的表达。TET1被鉴定为miR-26a-5p的直接靶点,miR-26a-5p模拟物可逆转MALAT1对TET1表达的促进作用。

结论

HLECs中炎症环境与MALAT1表达可相互诱导。MALAT1可能通过“海绵”miR-26a-5p充当竞争性内源RNA(ceRNA),并靶向TET1来调节HLECs中的炎症反应、增殖、迁移及EMT过程。

https://cdn.ncbi.nlm.nih.gov/pmc/blobs/8e99/9870684/cc8ea1133158/JOPH2023-9942880.001.jpg

文献AI研究员

20分钟写一篇综述,助力文献阅读效率提升50倍。

立即体验

用中文搜PubMed

大模型驱动的PubMed中文搜索引擎

马上搜索

文档翻译

学术文献翻译模型,支持多种主流文档格式。

立即体验