Suppr超能文献

肝脏腺相关病毒免疫疗法诱导抗原特异性耐受,与T细胞表位使用情况或小鼠品系背景无关。

Induction of antigen-specific tolerance by hepatic AAV immunotherapy regardless of T cell epitope usage or mouse strain background.

作者信息

Keeler Geoffrey D, Gaddie Cristina D, Sagadevan Addelynn S, Senior Kevin G, Côté Isabelle, Rechdan Michaela, Min Daniel, Mahan David, Poma Bianca, Hoffman Brad E

机构信息

Department of Pediatrics, College of Medicine, University of Florida, Gainesville, FL 32610, USA.

Genetics Institute, University of Florida, Gainesville, FL 32610, USA.

出版信息

Mol Ther Methods Clin Dev. 2022 Dec 27;28:177-189. doi: 10.1016/j.omtm.2022.12.011. eCollection 2023 Mar 9.

Abstract

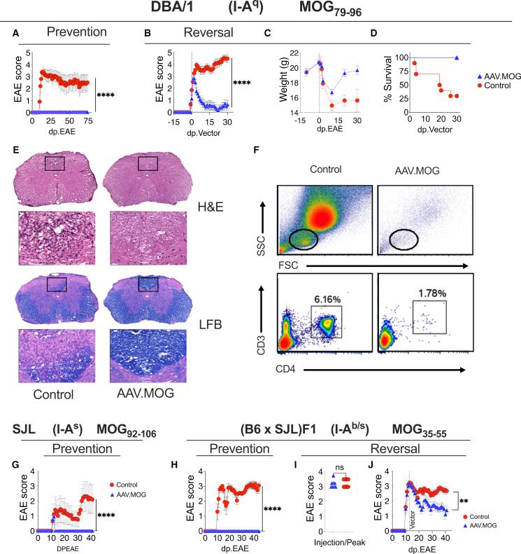
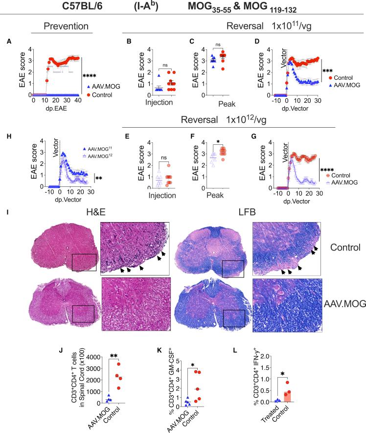
induction of antigen (Ag)-specific regulatory T cells (Treg) is considered the holy grail of therapeutic strategies for restoring tolerance in autoimmunity. Unfortunately, in the autoimmune disease multiple sclerosis, an effective and durable therapy targeting the diverse repertoire of emerging Ags without compromising the patient's natural immunity has remained elusive. To address this deficiency, we have developed an Ag-specific adeno-associated virus (AAV) immunotherapy that will restore tolerance in a Treg-dependent manner. Using multiple strains of mice with different genetic and immunological backgrounds, we demonstrate that a liver directed AAV vector expressing a single transgene can prevent experimental autoimmune encephalomyelitis from developing and effectively mitigate pre-existing or established disease that was induced by one or more auto-reactive myelin oligodendrocyte glycoprotein-derived peptides. Overall, the results suggests that AAV can efficiently restore Ag-specific immune tolerance to an immunogenic protein that is neither restricted by the major histocompatibility complex haplotype, nor by the specific antigenic epitope(s) presented. These findings may pave the way for developing a comprehensive Ag-specific immunotherapy that does not require prior knowledge of the specific immunogenic epitopes and that may prove to be universally applicable to all MS patients, and adaptable for other autoimmune diseases.

摘要

诱导抗原(Ag)特异性调节性T细胞(Treg)被认为是恢复自身免疫耐受的治疗策略的圣杯。不幸的是,在自身免疫性疾病多发性硬化症中,一种有效且持久的疗法,既能针对多种新出现的抗原,又不损害患者的天然免疫力,仍然难以实现。为了解决这一不足,我们开发了一种Ag特异性腺相关病毒(AAV)免疫疗法,该疗法将以Treg依赖的方式恢复耐受性。我们使用具有不同遗传和免疫背景的多株小鼠,证明表达单个转基因的肝脏定向AAV载体可以预防实验性自身免疫性脑脊髓炎的发展,并有效减轻由一种或多种自身反应性髓鞘少突胶质细胞糖蛋白衍生肽诱导的先前存在或已确立的疾病。总体而言,结果表明AAV可以有效地恢复对免疫原性蛋白的Ag特异性免疫耐受,这种免疫耐受既不受主要组织相容性复合体单倍型的限制,也不受所呈现的特定抗原表位的限制。这些发现可能为开发一种全面的Ag特异性免疫疗法铺平道路,这种疗法不需要事先了解特定的免疫原性表位,可能被证明普遍适用于所有MS患者,并适用于其他自身免疫性疾病。

https://cdn.ncbi.nlm.nih.gov/pmc/blobs/8b60/9849872/c1f6cabe4148/fx1.jpg

文献AI研究员

20分钟写一篇综述,助力文献阅读效率提升50倍。

立即体验

用中文搜PubMed

大模型驱动的PubMed中文搜索引擎

马上搜索

文档翻译

学术文献翻译模型,支持多种主流文档格式。

立即体验