Suppr超能文献

肾移植受者同源灭活疫苗加强针诱导的针对 Delta 和奥密克戎变异株的免疫。

Immunity against Delta and Omicron variants elicited by homologous inactivated vaccine booster in kidney transplant recipients.

机构信息

Kidney Transplant Department, The Second Affiliated Hospital of Guangzhou Medical University, Guangzhou, China.

State Key Laboratory of Respiratory Disease, Guangzhou Institute of Respiratory Health, The First Affiliated Hospital of Guangzhou Medical University, Guangzhou, China.

出版信息

Front Immunol. 2023 Jan 9;13:1042784. doi: 10.3389/fimmu.2022.1042784. eCollection 2022.

Abstract

BACKGROUND

A third mRNA vaccine booster is recommended to improve immunity against SARS-CoV-2 in kidney transplant recipients (KTRs). However, the immunity against SARS-CoV-2 Ancestral strain and Delta and Omicron variants elicited by the third dose of inactivated booster vaccine in KTRs remains unknown.

METHODS

The blood parameters related to blood cells count, hepatic function, kidney function, heart injury and immunity were explored clinically from laboratory examinations. SARS-CoV-2 specific antibody IgG titer was detected using an enzyme-linked immunosorbent assay. Cellular immunity was analyzed using interferon-γ enzyme-linked immunospot assay.

RESULTS

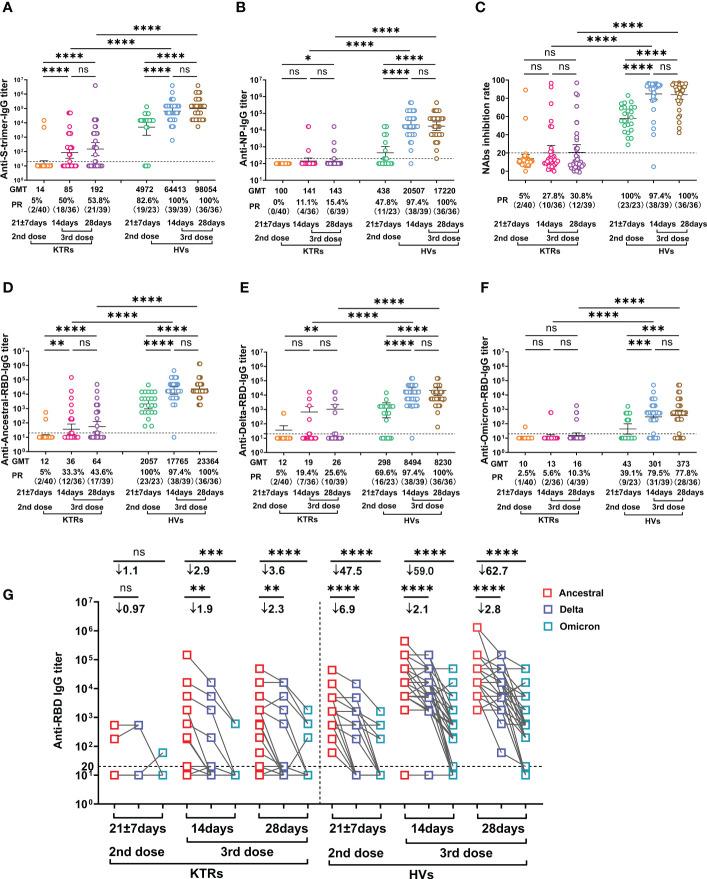
The results showed that there were no severe adverse effects and apparent changes of clinical laboratory biomarkers in KTRs and healthy volunteers (HVs) after homologous inactivated vaccine booster. A third dose of inactivated vaccine booster significantly increased anti-Ancestral-spike-trimer-IgG and anti-Ancestral-receptor binding domain (RBD)-IgG titers in KTRs and HVs compared with the second vaccination. However, the anti-Delta-RBD-IgG and anti-Omicron-RBD-IgG titers were significantly lower than anti-Ancestral-RBD-IgG titer in KTRs and HVs after the third dose. Notably, only 25.6% (10/39) and 10.3% (4/39) of KTRs had seropositivity for anti-Delta-RBD-IgG and anti-Omicron-RBD-IgG after booster, which were significantly lower than HVs (anti-Delta-RBD-IgG: 100%, anti-Omicron-RBD-IgG: 77.8%). Ancestral strain nucleocapsid protein and spike specific T cell frequency after booster was not significantly increased in KTRs compared with the second dose, significantly lower than that in HVs. Moreover, 33.3% (12/36), 14.3% (3/21) and 14.3% (3/21) of KTRs were positive for the Ancestral strain and Delta and Omicron spike-specific T cells, which were significantly lower than HVs (Ancestral: 80.8%, Delta: 53.8%, and Omicron: 57.7%).

CONCLUSIONS

A third dose of inactivated booster vaccine may significantly increase humoral immunity against the Ancestral strain in KTRs, while humoral and cellular immunity against the Delta and Omicron variants were still poor in KTRs.

摘要

背景

建议肾移植受者(KTR)接种第三剂 mRNA 疫苗加强针,以提高对 SARS-CoV-2 的免疫力。然而,目前尚不清楚 KTR 接种第三剂灭活疫苗加强针后对 SARS-CoV-2 原始株、Delta 和 Omicron 变异株的免疫效果。

方法

从实验室检查中探讨与血细胞计数、肝功能、肾功能、心脏损伤和免疫相关的血液参数。使用酶联免疫吸附试验检测 SARS-CoV-2 特异性抗体 IgG 滴度。使用干扰素-γ酶联免疫斑点法分析细胞免疫。

结果

结果表明,KTR 和健康志愿者(HV)接种同源灭活疫苗加强针后均无严重不良反应,临床实验室生物标志物无明显变化。与第二次接种相比,第三剂灭活疫苗加强针可显著提高 KTR 和 HV 对原始刺突三聚体-IgG 和原始受体结合域(RBD)-IgG 的滴度。然而,KTR 和 HV 接种第三剂后,抗 Delta-RBD-IgG 和抗 Omicron-RBD-IgG 的滴度明显低于抗原始 RBD-IgG。值得注意的是,只有 25.6%(10/39)和 10.3%(4/39)的 KTR 对 Delta-RBD-IgG 和 Omicron-RBD-IgG 呈血清阳性,明显低于 HV(Delta-RBD-IgG:100%,Omicron-RBD-IgG:77.8%)。与第二次接种相比,KTR 加强针后原始株核衣壳蛋白和刺突特异性 T 细胞频率无明显增加,明显低于 HV。此外,33.3%(12/36)、14.3%(3/21)和 14.3%(3/21)的 KTR 对原始株和 Delta 和 Omicron 刺突特异性 T 细胞呈阳性,明显低于 HV(原始株:80.8%,Delta:53.8%,Omicron:57.7%)。

结论

第三剂灭活疫苗加强针可显著提高 KTR 对原始株的体液免疫应答,而 KTR 对 Delta 和 Omicron 变异株的体液和细胞免疫应答仍较差。

https://cdn.ncbi.nlm.nih.gov/pmc/blobs/9c3f/9868555/6923e71f249a/fimmu-13-1042784-g001.jpg

文献AI研究员

20分钟写一篇综述,助力文献阅读效率提升50倍。

立即体验

用中文搜PubMed

大模型驱动的PubMed中文搜索引擎

马上搜索

文档翻译

学术文献翻译模型,支持多种主流文档格式。

立即体验