Suppr超能文献

GD2 导向双特异性三功能抗体疗法联合 PD-1 免疫检查点阻断在同种异体小鼠模型中诱导神经母细胞瘤免疫。

Combination of GD2-directed bispecific trifunctional antibody therapy with Pd-1 immune checkpoint blockade induces anti-neuroblastoma immunity in a syngeneic mouse model.

机构信息

Department of Pediatric Oncology and Hematology, Berlin Institute of Health, Charité - Universitätsmedizin Berlin, Corporate member of Freie Universität Berlin, Humboldt - Universität zu Berlin and Berlin Institute of Health, Berlin, Germany.

Berlin Institute of Health (BIH), Berlin, Germany.

出版信息

Front Immunol. 2023 Jan 9;13:1023206. doi: 10.3389/fimmu.2022.1023206. eCollection 2022.

Abstract

INTRODUCTION

Despite advances in treating high-risk neuroblastoma, 50-60% of patients still suffer relapse, necessitating new treatment options. Bispecific trifunctional antibodies (trAbs) are a promising new class of immunotherapy. TrAbs are heterodimeric IgG-like molecules that bind CD3 and a tumor-associated antigen simultaneously, whereby inducing a TCR-independent anti-cancer T cell response. Moreover, via their functional Fc region they recruit and activate cells of the innate immune system like antigen-presenting cells potentially enhancing induction of adaptive tumor-specific immune responses.

METHODS

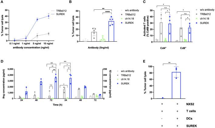
We used the SUREK trAb, which is bispecific for GD2 and murine Cd3. Tumor-blind trAb and the monoclonal ch14.18 antibody were used as controls. A co-culture model of murine dendritic cells (DCs), T cells and a neuroblastoma cell line was established to evaluate the cytotoxic effect and the T cell effector function in vitro. Expression of immune checkpoint molecules on tumor-infiltrating T cells and the induction of an anti-neuroblastoma immune response using a combination of whole cell vaccination and trAb therapy was investigated in a syngeneic immunocompetent neuroblastoma mouse model (NXS2 in A/J background). Finally, vaccinated mice were assessed for the presence of neuroblastoma-directed antibodies. We show that SUREK trAb-mediated effective killing of NXS2 cells in vitro was strictly dependent on the combined presence of DCs and T cells.

RESULTS

Using a syngeneic neuroblastoma mouse model, we showed that vaccination with irradiated tumor cells combined with SUREK trAb treatment significantly prolonged survival of tumor challenged mice and partially prevent tumor outgrowth compared to tumor vaccination alone. Treatment led to upregulation of programmed cell death protein 1 (Pd-1) on tumor infiltrating T cells and combination with anti-Pd-1 checkpoint inhibition enhanced the NXS2-directed humoral immune response.

CONCLUSION

Here, we provide first preclinical evidence that a tumor vaccination combined with SUREK trAb therapy induces an endogenous anti-neuroblastoma immune response reducing tumor recurrence. Furthermore, a combination with anti-Pd-1 immune checkpoint blockade might even further improve this promising immunotherapeutic concept in order to prevent relapse in high-risk neuroblastoma patients.

摘要

简介

尽管高危神经母细胞瘤的治疗取得了进展,但仍有 50-60%的患者复发,需要新的治疗选择。双特异性三功能抗体(trAbs)是一种很有前途的新型免疫疗法。trAbs 是一种异源二聚体 IgG 样分子,可同时结合 CD3 和肿瘤相关抗原,从而诱导 TCR 非依赖性抗癌 T 细胞反应。此外,通过其功能 Fc 区域,它们招募和激活先天免疫细胞,如抗原呈递细胞,从而可能增强适应性肿瘤特异性免疫反应的诱导。

方法

我们使用了针对 GD2 和鼠 Cd3 的 SUREK trAb。肿瘤盲 trAb 和单克隆 ch14.18 抗体被用作对照。建立了小鼠树突状细胞(DCs)、T 细胞和神经母细胞瘤细胞系的共培养模型,以评估体外的细胞毒性作用和 T 细胞效应功能。在同种异体免疫活性神经母细胞瘤小鼠模型(A/J 背景下的 NXS2)中,研究了肿瘤浸润 T 细胞上免疫检查点分子的表达以及全细胞疫苗接种和 trAb 治疗联合诱导抗神经母细胞瘤免疫反应的情况。最后,评估了接种疫苗的小鼠是否存在神经母细胞瘤定向抗体。我们表明,SUREK trAb 介导的 NXS2 细胞的有效杀伤在体外严格依赖于 DCs 和 T 细胞的共同存在。

结果

使用同种神经母细胞瘤小鼠模型,我们表明,与单独肿瘤疫苗接种相比,用辐照肿瘤细胞联合 SUREK trAb 治疗显著延长了肿瘤挑战小鼠的存活时间,并部分阻止了肿瘤的生长。治疗导致肿瘤浸润 T 细胞上程序性细胞死亡蛋白 1(Pd-1)的上调,并且与抗 Pd-1 检查点抑制联合使用增强了 NXS2 定向的体液免疫反应。

结论

在这里,我们提供了首个临床前证据,表明肿瘤疫苗接种联合 SUREK trAb 治疗可诱导内源性抗神经母细胞瘤免疫反应,从而减少肿瘤复发。此外,与抗 Pd-1 免疫检查点阻断联合使用甚至可能进一步改善这种有前途的免疫治疗概念,以防止高危神经母细胞瘤患者的复发。

https://cdn.ncbi.nlm.nih.gov/pmc/blobs/3a5b/9869131/5934691bd7e8/fimmu-13-1023206-g001.jpg

文献AI研究员

20分钟写一篇综述,助力文献阅读效率提升50倍。

立即体验

用中文搜PubMed

大模型驱动的PubMed中文搜索引擎

马上搜索

文档翻译

学术文献翻译模型,支持多种主流文档格式。

立即体验