Suppr超能文献

通过转录组、小 RNA 和降解组测序,研究了牡丹组织特异性 miRNA 及其与芍药苷和单萜类生物合成相关的靶基因。

A tissue-specific profile of miRNAs and their targets related to paeoniaflorin and monoterpenoids biosynthesis in Paeonia lactiflora Pall. by transcriptome, small RNAs and degradome sequencing.

机构信息

Center for Medicinal Resources Research, Zhejiang Academy of Traditional Chinese Medicine, Hangzhou, Zhejiang Province, China.

Key Laboratory of Research and Development of Chinese Medicine of Zhejiang Province, Hangzhou, Zhejiang Province, China.

出版信息

PLoS One. 2023 Jan 26;18(1):e0279992. doi: 10.1371/journal.pone.0279992. eCollection 2023.

Abstract

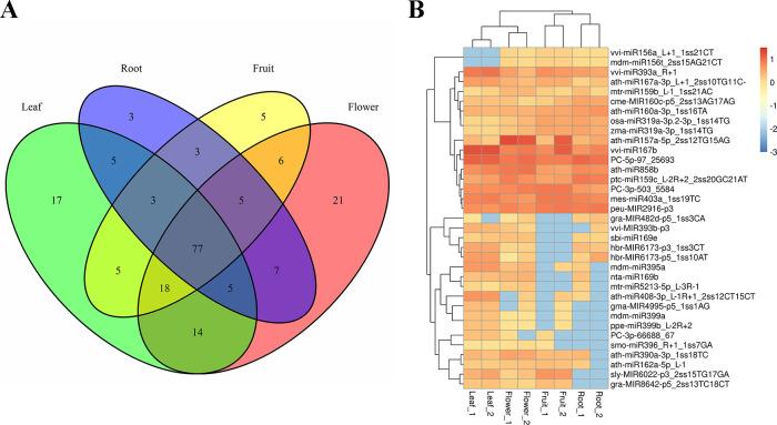
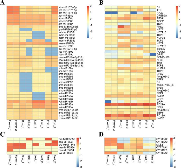
Paeonia lactiflora Pall. (Paeonia) has aroused many concerns due to its extensive medicinal value, in which monoterpene glucoside paeoniflorin and its derivatives are the active chemical components. However, little is known in the molecular mechanism of monoterpenoids biosynthesis, and the regulation network between small RNAs and mRNAs in monoterpenoids biosynthesis has not been investigated yet. Herein, we attempted to reveal the tissue-specific regulation network of miRNAs and their targets related to paeoniaflorin and monoterpenoids biosynthesis in Paeonia by combining mRNA and miRNA expression data with degradome analysis. In all, 289 miRNAs and 30177 unigenes were identified, of which nine miRNAs from seven miRNA families including miR396, miR393, miR835, miR1144, miR3638, miR5794 and miR9555 were verified as monoterpenoids biosynthesis-related miRNAs by degradome sequencing. Moreover, the co-expression network analysis showed that four monoterpenoids-regulating TFs, namely AP2, MYBC1, SPL12 and TCP2, were putatively regulated by five miRNAs including miR172, miR828, miR858, miR156 and miR319, respectively. The present study will improve our knowledge of the molecular mechanisms of the paeoniaflorin and monoterpenoids biosynthesis mediated by miRNA to a new level, and provide a valuable resource for further study on Paeonia.

摘要

芍药(Paeonia lactiflora Pall.)因其广泛的药用价值而引起了广泛关注,其中单萜糖苷芍药苷及其衍生物是其活性化学成分。然而,对于单萜生物合成的分子机制知之甚少,也尚未研究单萜生物合成中小 RNA 和 mRNAs 之间的调控网络。在此,我们试图通过结合 mRNA 和 miRNA 表达数据与降解组分析,揭示芍药苷和单萜生物合成中与芍药属相关的 miRNA 及其靶基因的组织特异性调控网络。总共鉴定出 289 个 miRNA 和 30177 个 unigenes,其中包括 miR396、miR393、miR835、miR1144、miR3638、miR5794 和 miR9555 在内的 7 个 miRNA 家族的 9 个 miRNA 通过降解组测序被鉴定为与单萜生物合成相关的 miRNA。此外,共表达网络分析表明,四个单萜调节 TF(AP2、MYBC1、SPL12 和 TCP2)可能分别受到 miR172、miR828、miR858、miR156 和 miR319 等 5 个 miRNA 的调控。本研究将在新的水平上提高我们对 miRNA 介导的芍药苷和单萜生物合成分子机制的认识,并为进一步研究芍药属提供有价值的资源。

https://cdn.ncbi.nlm.nih.gov/pmc/blobs/54fc/9879538/4993593d5e2d/pone.0279992.g001.jpg

文献AI研究员

20分钟写一篇综述,助力文献阅读效率提升50倍。

立即体验

用中文搜PubMed

大模型驱动的PubMed中文搜索引擎

马上搜索

文档翻译

学术文献翻译模型,支持多种主流文档格式。

立即体验