Suppr超能文献

飞机噪声暴露可导致促炎血管调节,并在心肌梗死后放大血管功能障碍和心脏功能损害。

Aircraft noise exposure induces pro-inflammatory vascular conditioning and amplifies vascular dysfunction and impairment of cardiac function after myocardial infarction.

机构信息

Department of Cardiology - Cardiology I, University Medical Center Mainz, Langenbeckstraße 1, 55131 Mainz, Germany.

Center for Thrombosis and Haemostasis, University Medical Center Mainz, Langenbeckstraße 1, 55131 Mainz, Germany.

出版信息

Cardiovasc Res. 2023 Jun 13;119(6):1416-1426. doi: 10.1093/cvr/cvad021.

Abstract

AIMS

Traffic noise may play an important role in the development and deterioration of ischaemic heart disease. Thus, we sought to determine the mechanisms of cardiovascular dysfunction and inflammation induced by aircraft noise in a mouse model of myocardial infarction (MI) and in humans with incident MI.

METHODS AND RESULTS

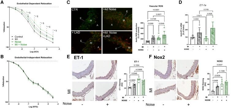
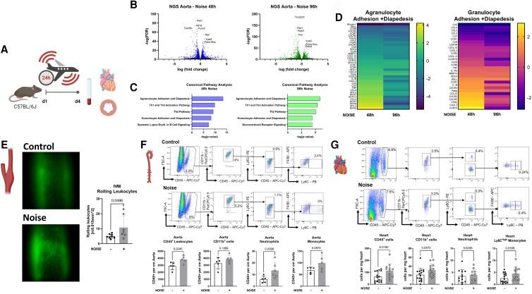
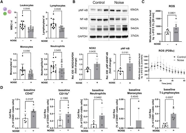
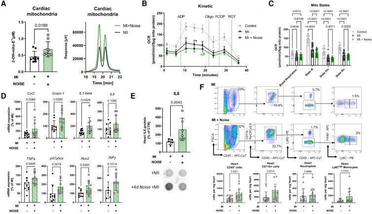
C57BL/6J mice were exposed to noise alone (average sound pressure level 72 dB; peak level 85 dB) for up to 4 days, resulting in pro-inflammatory aortic gene expression in the myeloid cell adhesion/diapedesis pathways. The noise alone promoted adhesion and infiltration of inflammatory myeloid cells in vascular/cardiac tissue, paralleled by an increased percentage of leucocytes with a pro-inflammatory, reactive oxygen species (ROS)-producing phenotype and augmented expression of nicotinamide adenine dinucleotide phosphate (NADPH)-oxidase type 2 (Nox2)/phosphorylation of nuclear factor 'kappa light chain enhancer' of activated B-cells (phospho-NFκB) in peripheral blood. Ligation of the left anterior descending artery resulted in worsening of cardiac function, pronounced cardiac infiltration of CD11b+ myeloid cells and Ly6Chigh monocytes, and induction of interleukin (IL) 6, IL-1β, CCL-2, and Nox2, being aggravated by noise exposure prior to MI. MI induced stronger endothelial dysfunction and more pronounced increases in vascular ROS in animals preconditioned with noise. Participants of the population-based Gutenberg Health Cohort Study (median follow-up:11.4 years) with incident MI revealed elevated C-reactive protein at baseline and worse left ventricular ejection fraction (LVEF) after MI in case of a history of noise exposure and subsequent annoyance development.

CONCLUSION

Aircraft noise exposure before MI substantially amplifies subsequent cardiovascular inflammation and aggravates ischaemic heart failure, facilitated by a pro-inflammatory vascular conditioning. Our translational results suggest that measures to reduce environmental noise exposure will be helpful in improving the clinical outcome of subjects with MI.Key questionKey finding Take-home-MessageAircraft noise exposure before MI substantially amplifies cardiovascular inflammation and aggravates cardiac impairment after MI.

摘要

目的

交通噪音可能在缺血性心脏病的发展和恶化中起重要作用。因此,我们试图确定飞机噪音在心肌梗死(MI)小鼠模型和发生 MI 的人类中引起心血管功能障碍和炎症的机制。

方法和结果

C57BL/6J 小鼠暴露于噪声中(平均声压水平 72dB;峰值水平 85dB),最长可达 4 天,导致骨髓细胞黏附/迁移途径中的促炎主动脉基因表达。单独的噪声促进了炎症性骨髓细胞在血管/心脏组织中的黏附和浸润,同时外周血中具有促炎、产生活性氧物质(ROS)的表型的白细胞百分比增加,以及烟酰胺腺嘌呤二核苷酸磷酸(NADPH)-氧化酶 2(Nox2)/核因子κ轻链增强子的磷酸化(磷酸化-NFκB)表达增加。左前降支结扎导致心功能恶化,心脏中 CD11b+髓样细胞和 Ly6Chigh 单核细胞浸润明显增加,并诱导白细胞介素(IL)6、IL-1β、CCL-2 和 Nox2,在 MI 前暴露于噪声会加重这些变化。MI 诱导的噪声预处理动物内皮功能障碍更严重,血管 ROS 增加更明显。基于人群的古滕贝格健康队列研究(中位随访时间:11.4 年)中的参与者发生 MI,在噪声暴露史和随后的烦恼发展的情况下,发现基线时 C 反应蛋白升高,MI 后左心室射血分数(LVEF)降低。

结论

MI 前的飞机噪声暴露会大大放大随后的心血管炎症,并加剧缺血性心力衰竭,这是由促炎血管调节作用促进的。我们的转化研究结果表明,减少环境噪声暴露的措施将有助于改善 MI 患者的临床预后。

关键问题

关键发现

结论

MI 前的飞机噪声暴露会大大放大随后的心血管炎症,并加剧 MI 后的心脏损伤。

https://cdn.ncbi.nlm.nih.gov/pmc/blobs/0002/10262193/8fbe8f438144/cvad021_ga1.jpg

文献AI研究员

20分钟写一篇综述,助力文献阅读效率提升50倍。

立即体验

用中文搜PubMed

大模型驱动的PubMed中文搜索引擎

马上搜索

文档翻译

学术文献翻译模型,支持多种主流文档格式。

立即体验