Suppr超能文献

BRCA2 羧基末端与 DNA 的结合和 RAD51 的募集,共同调控 DNA 修复和复制叉的稳定。

DNA binding and RAD51 engagement by the BRCA2 C-terminus orchestrate DNA repair and replication fork preservation.

机构信息

Department of Biochemistry and Structural Biology and Greehey Children's Cancer Research Institute, University of Texas Health Science Center at San Antonio, San Antonio, TX, 78229, USA.

Biotech Research and Innovation Centre, Faculty of Health and Medical Sciences, University of Copenhagen, DK-2200, Copenhagen N, Denmark.

出版信息

Nat Commun. 2023 Jan 26;14(1):432. doi: 10.1038/s41467-023-36211-x.

Abstract

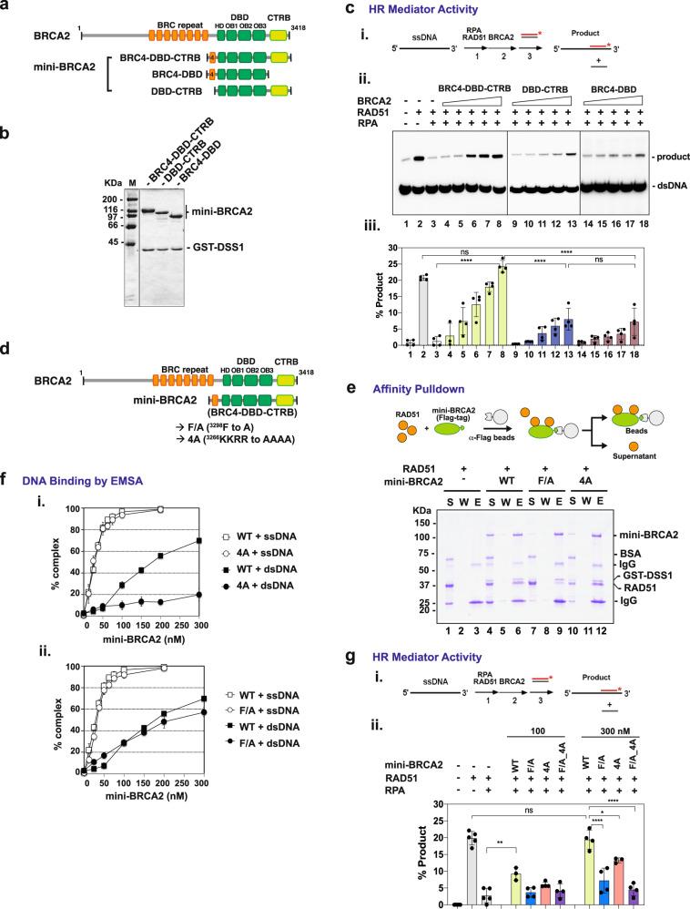
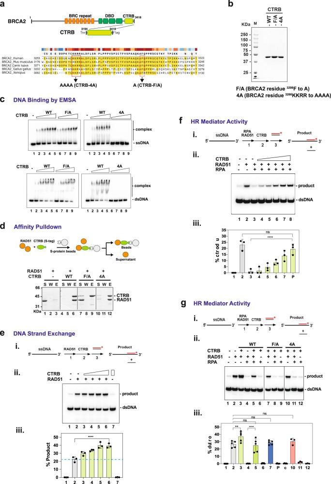
The tumor suppressor BRCA2 participates in DNA double-strand break repair by RAD51-dependent homologous recombination and protects stressed DNA replication forks from nucleolytic attack. We demonstrate that the C-terminal Recombinase Binding (CTRB) region of BRCA2, encoded by gene exon 27, harbors a DNA binding activity. CTRB alone stimulates the DNA strand exchange activity of RAD51 and permits the utilization of RPA-coated ssDNA by RAD51 for strand exchange. Moreover, CTRB functionally synergizes with the Oligonucleotide Binding fold containing DNA binding domain and BRC4 repeat of BRCA2 in RPA-RAD51 exchange on ssDNA. Importantly, we show that the DNA binding and RAD51 interaction attributes of the CTRB are crucial for homologous recombination and protection of replication forks against MRE11-mediated attrition. Our findings shed light on the role of the CTRB region in genome repair, reveal remarkable functional plasticity of BRCA2, and help explain why deletion of Brca2 exon 27 impacts upon embryonic lethality.

摘要

抑癌基因 BRCA2 通过 RAD51 依赖性同源重组参与 DNA 双链断裂修复,并保护受应激的 DNA 复制叉免受核酶攻击。我们证明,BRCA2 基因外显子 27 编码的 C 端重组酶结合(CTRB)区域具有 DNA 结合活性。单独的 CTRB 可刺激 RAD51 的 DNA 链交换活性,并允许 RAD51 利用 RPA 包裹的单链 DNA 进行链交换。此外,CTRB 可与 BRCA2 的寡核苷酸结合结构域和 BRC4 重复序列在 RPA-RAD51 交换 ssDNA 上协同发挥功能。重要的是,我们表明 CTRB 的 DNA 结合和 RAD51 相互作用特性对于同源重组和保护复制叉免受 MRE11 介导的损耗至关重要。我们的研究结果阐明了 CTRB 区域在基因组修复中的作用,揭示了 BRCA2 的显著功能可塑性,并有助于解释为什么删除 Brca2 外显子 27 会影响胚胎致死率。

https://cdn.ncbi.nlm.nih.gov/pmc/blobs/0158/9879961/8bf379450be0/41467_2023_36211_Fig1_HTML.jpg

文献AI研究员

20分钟写一篇综述,助力文献阅读效率提升50倍。

立即体验

用中文搜PubMed

大模型驱动的PubMed中文搜索引擎

马上搜索

文档翻译

学术文献翻译模型,支持多种主流文档格式。

立即体验