Suppr超能文献

在血清中暴露的人海马祖细胞预测向阿尔茨海默病的进展。

Predicting progression to Alzheimer's disease with human hippocampal progenitors exposed to serum.

机构信息

Department of Basic and Clinical Neuroscience, Institute of Psychiatry Psychology & Neuroscience, King's College London, London, SE5 9RX, UK.

Department of Psychiatry, University of Oxford, Oxford, OX3 7JX, UK.

出版信息

Brain. 2023 May 2;146(5):2045-2058. doi: 10.1093/brain/awac472.

Abstract

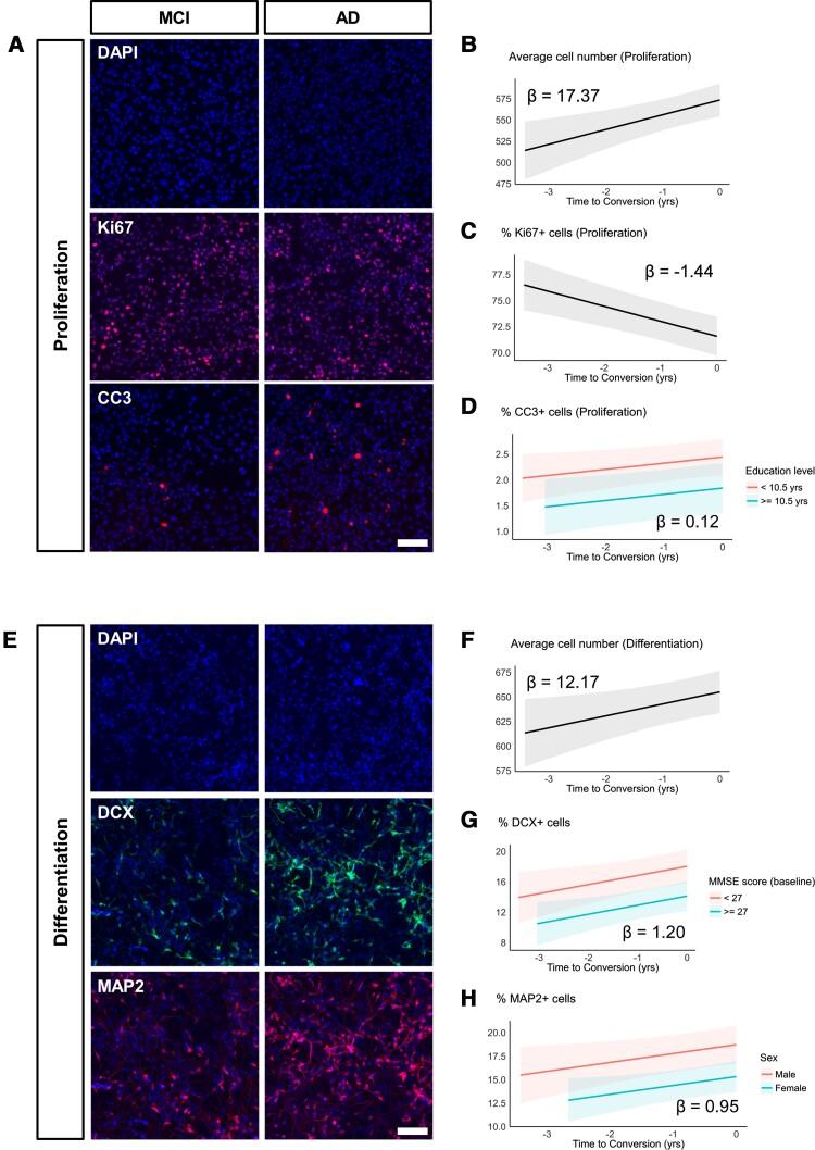
Adult hippocampal neurogenesis is important for learning and memory and is altered early in Alzheimer's disease. As hippocampal neurogenesis is modulated by the circulatory systemic environment, evaluating a proxy of how hippocampal neurogenesis is affected by the systemic milieu could serve as an early biomarker for Alzheimer's disease progression. Here, we used an in vitro assay to model the impact of systemic environment on hippocampal neurogenesis. A human hippocampal progenitor cell line was treated with longitudinal serum samples from individuals with mild cognitive impairment, who either progressed to Alzheimer's disease or remained cognitively stable. Mild cognitive impairment to Alzheimer's disease progression was characterized most prominently with decreased proliferation, increased cell death and increased neurogenesis. A subset of 'baseline' cellular readouts together with education level were able to predict Alzheimer's disease progression. The assay could provide a powerful platform for early prognosis, monitoring disease progression and further mechanistic studies.

摘要

成人海马神经发生对于学习和记忆很重要,并且在阿尔茨海默病的早期就发生了改变。由于海马神经发生受到循环系统环境的调节,评估海马神经发生受全身环境影响的替代指标可以作为阿尔茨海默病进展的早期生物标志物。在这里,我们使用体外测定法来模拟全身环境对海马神经发生的影响。用人海马祖细胞系处理来自轻度认知障碍患者的纵向血清样本,这些患者要么进展为阿尔茨海默病,要么认知稳定。轻度认知障碍向阿尔茨海默病的进展最显著的特征是增殖减少、细胞死亡增加和神经发生增加。一组“基线”细胞检测结果以及教育水平可以预测阿尔茨海默病的进展。该测定法可以为早期预后、监测疾病进展和进一步的机制研究提供一个强大的平台。

https://cdn.ncbi.nlm.nih.gov/pmc/blobs/18c2/10151193/fefd15cdd036/awac472f1.jpg

文献AI研究员

20分钟写一篇综述,助力文献阅读效率提升50倍。

立即体验

用中文搜PubMed

大模型驱动的PubMed中文搜索引擎

马上搜索

文档翻译

学术文献翻译模型,支持多种主流文档格式。

立即体验