Suppr超能文献

联合代谢激活剂可改善阿尔茨海默病患者的认知功能:一项随机、双盲、安慰剂对照的 II 期试验。

Combined metabolic activators improve cognitive functions in Alzheimer's disease patients: a randomised, double-blinded, placebo-controlled phase-II trial.

机构信息

Department of Neurology and Neuroscience, Faculty of Medicine, Alanya Alaaddin Keykubat University, Antalya, Turkey.

Science for Life Laboratory, KTH - Royal Institute of Technology, Stockholm, Sweden.

出版信息

Transl Neurodegener. 2023 Jan 26;12(1):4. doi: 10.1186/s40035-023-00336-2.

Abstract

BACKGROUND

Alzheimer's disease (AD) is associated with metabolic abnormalities linked to critical elements of neurodegeneration. We recently administered combined metabolic activators (CMA) to the AD rat model and observed that CMA improves the AD-associated histological parameters in the animals. CMA promotes mitochondrial fatty acid uptake from the cytosol, facilitates fatty acid oxidation in the mitochondria, and alleviates oxidative stress.

METHODS

Here, we designed a randomised, double-blinded, placebo-controlled phase-II clinical trial and studied the effect of CMA administration on the global metabolism of AD patients. One-dose CMA included 12.35 g L-serine (61.75%), 1 g nicotinamide riboside (5%), 2.55 g N-acetyl-L-cysteine (12.75%), and 3.73 g L-carnitine tartrate (18.65%). AD patients received one dose of CMA or placebo daily during the first 28 days and twice daily between day 28 and day 84. The primary endpoint was the difference in the cognitive function and daily living activity scores between the placebo and the treatment arms. The secondary aim of this study was to evaluate the safety and tolerability of CMA. A comprehensive plasma metabolome and proteome analysis was also performed to evaluate the efficacy of the CMA in AD patients.

RESULTS

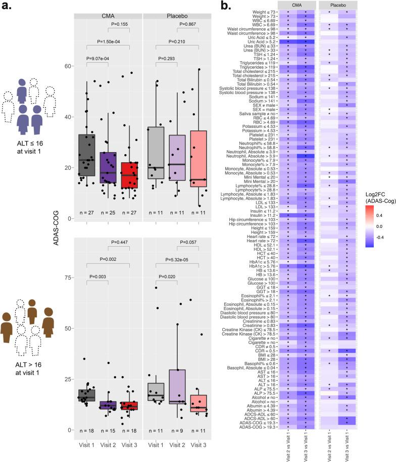
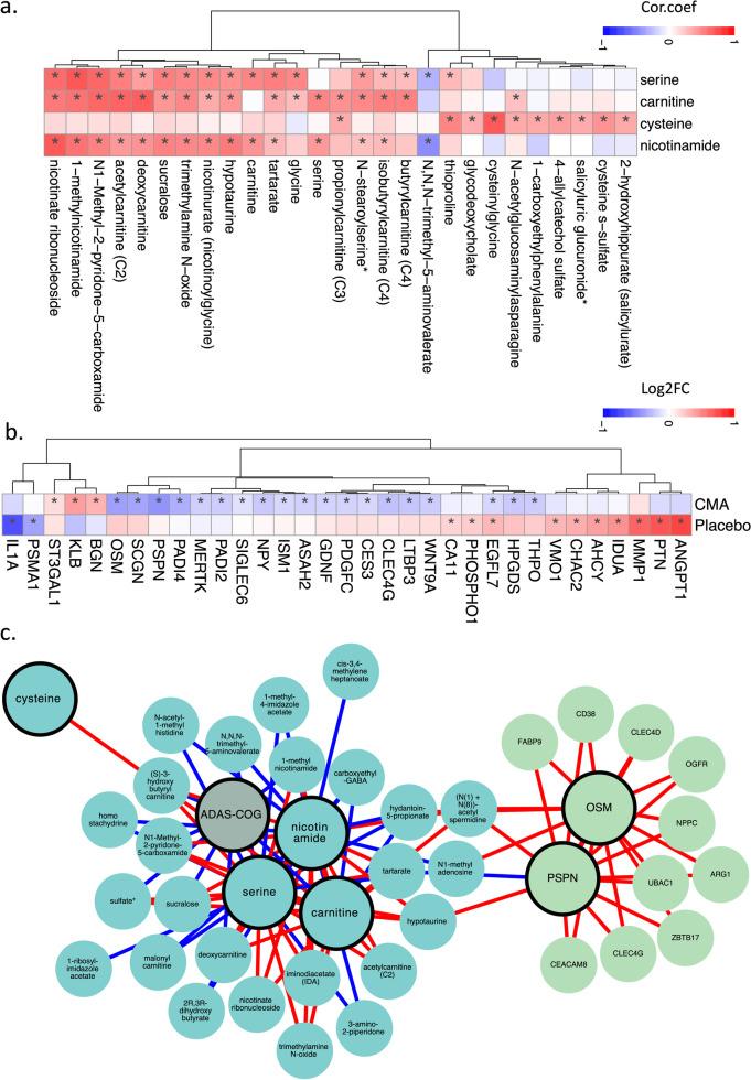
We showed a significant decrease of AD Assessment Scale-cognitive subscale (ADAS-Cog) score on day 84 vs day 0 (P = 0.00001, 29% improvement) in the CMA group. Moreover, there was a significant decline (P = 0.0073) in ADAS-Cog scores (improvement of cognitive functions) in the CMA compared to the placebo group in patients with higher ADAS-Cog scores. Improved cognitive functions in AD patients were supported by the relevant alterations in the hippocampal volumes and cortical thickness based on imaging analysis. Moreover, the plasma levels of proteins and metabolites associated with NAD + and glutathione metabolism were significantly improved after CMA treatment.

CONCLUSION

Our results indicate that treatment of AD patients with CMA can lead to enhanced cognitive functions and improved clinical parameters associated with phenomics, metabolomics, proteomics and imaging analysis. Trial registration ClinicalTrials.gov NCT04044131 Registered 17 July 2019, https://clinicaltrials.gov/ct2/show/NCT04044131.

摘要

背景

阿尔茨海默病(AD)与与神经退行性变的关键因素有关的代谢异常有关。我们最近给 AD 大鼠模型施用了联合代谢激活剂(CMA),并观察到 CMA 改善了动物的 AD 相关组织学参数。CMA 促进细胞质中脂肪酸向线粒体的摄取,促进线粒体中脂肪酸的氧化,并减轻氧化应激。

方法

在这里,我们设计了一项随机、双盲、安慰剂对照的 II 期临床试验,研究 CMA 给药对 AD 患者整体代谢的影响。一剂 CMA 包括 12.35g L-丝氨酸(61.75%)、1g 烟酰胺核苷(5%)、2.55g N-乙酰-L-半胱氨酸(12.75%)和 3.73g 酒石酸左旋肉碱(18.65%)。AD 患者在第 1 至 28 天每天接受一剂 CMA 或安慰剂,在第 28 至 84 天每天接受两剂。主要终点是安慰剂和治疗组之间认知功能和日常生活活动评分的差异。本研究的次要目的是评估 CMA 的安全性和耐受性。还进行了全面的血浆代谢组和蛋白质组分析,以评估 CMA 在 AD 患者中的疗效。

结果

我们发现 CMA 组在第 84 天与第 0 天相比,AD 评估量表认知子量表(ADAS-Cog)评分显著下降(P = 0.00001,改善 29%)。此外,在 ADAS-Cog 评分较高的患者中,与安慰剂组相比,CMA 组的 ADAS-Cog 评分(认知功能改善)显著下降(P = 0.0073)。AD 患者认知功能的改善得到了基于影像学分析的海马体积和皮质厚度相关的相关变化的支持。此外,CMA 治疗后,与 NAD+和谷胱甘肽代谢相关的蛋白质和代谢物的血浆水平显著改善。

结论

我们的结果表明,用 CMA 治疗 AD 患者可导致认知功能增强,并改善与表型、代谢组学、蛋白质组学和影像学分析相关的临床参数。

试验注册

ClinicalTrials.gov NCT04044131 于 2019 年 7 月 17 日注册,https://clinicaltrials.gov/ct2/show/NCT04044131。

https://cdn.ncbi.nlm.nih.gov/pmc/blobs/9698/9881384/1d9f73eed08f/40035_2023_336_Fig1_HTML.jpg

文献AI研究员

20分钟写一篇综述,助力文献阅读效率提升50倍。

立即体验

用中文搜PubMed

大模型驱动的PubMed中文搜索引擎

马上搜索

文档翻译

学术文献翻译模型,支持多种主流文档格式。

立即体验