Suppr超能文献

趋化因子受体CXCR3在C57BL/6小鼠抗感染防御机制中的作用

Involvement of chemokine receptor CXCR3 in the defense mechanism against infection in C57BL/6 mice.

作者信息

Abdelbaky Hanan H, Mitsuhashi Shuichiro, Watanabe Kenichi, Ushio Nanako, Miyakawa Miku, Furuoka Hidefumi, Nishikawa Yoshifumi

机构信息

National Research Center for Protozoan Diseases, Obihiro University of Agriculture and Veterinary Medicine, Obihiro, Hokkaido, Japan.

Division of Pathobiological Science, Department of Basic Veterinary Medicine, Obihiro University of Agriculture and Veterinary Medicine, Obihiro, Hokkaido, Japan.

出版信息

Front Microbiol. 2023 Jan 10;13:1045106. doi: 10.3389/fmicb.2022.1045106. eCollection 2022.

Abstract

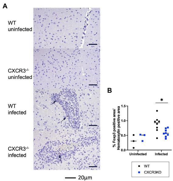
C-X-C motif chemokine receptor 3 (CXCR3) is an important receptor controlling the migration of leukocytes, although there is no report regarding its role in infection. Herein, we investigated the relevance of CXCR3 in the resistance mechanism to infection in mice. Wild-type (WT) C57BL/6 mice and CXCR3-knockout (CXCR3KO) mice were used in all experiments. WT mice displayed a high survival rate (100%), while 80% of CXCR3KO mice succumbed to infection within 50 days. Compared with WT mice, CXCR3KO mice exhibited significantly lower body weights and higher clinical scores at the subacute stage of infection. Flow cytometric analysis revealed CXCR3KO mice as having significantly increased proportions and numbers of CD11c-positive cells compared with WT mice at 5 days post infection (dpi). However, levels of interleukin-6 and interferon-γ in serum and ascites were similar in all groups at 5 dpi. Furthermore, no differences in parasite load were detected in brain, spleen, lungs or liver tissue of CXCR3KO and WT mice at 5 and 21 dpi. mRNA analysis of brain tissue collected from infected mice at 30 dpi revealed no changes in expression levels of inflammatory response genes. Nevertheless, the brain tissue of infected CXCR3KO mice displayed significant necrosis and microglial activation compared with that of WT mice at 21 dpi. Interestingly, the brain tissue of CXCR3KO mice displayed significantly lower numbers of FoxP3 cells compared with the brain tissue of WT mice at 30 dpi. Accordingly, our study suggests that the lack of active regulatory T cells in brain tissue of infected CXCR3KO mice is the main cause of these mice having severe necrosis and lower survival compared with WT mice. Thus, CXCR3 regulatory T cells may play a crucial role in control of neosporosis.

摘要

C-X-C基序趋化因子受体3(CXCR3)是控制白细胞迁移的重要受体,尽管尚无关于其在感染中作用的报道。在此,我们研究了CXCR3在小鼠抗感染机制中的相关性。所有实验均使用野生型(WT)C57BL/6小鼠和CXCR3基因敲除(CXCR3KO)小鼠。WT小鼠存活率高(100%),而80%的CXCR3KO小鼠在50天内死于感染。与WT小鼠相比,CXCR3KO小鼠在感染亚急性期体重显著降低,临床评分更高。流式细胞术分析显示,感染后5天(dpi),CXCR3KO小鼠的CD11c阳性细胞比例和数量与WT小鼠相比显著增加。然而,感染后5天,所有组血清和腹水中白细胞介素-6和干扰素-γ水平相似。此外,在感染后5天和21天,CXCR3KO小鼠和WT小鼠的脑、脾、肺或肝组织中未检测到寄生虫载量差异。对感染后30天收集的小鼠脑组织进行mRNA分析,结果显示炎症反应基因表达水平无变化。然而,与WT小鼠相比,感染后21天,CXCR3KO小鼠的脑组织出现明显坏死和小胶质细胞活化。有趣的是,感染后30天,CXCR3KO小鼠脑组织中的FoxP3细胞数量与WT小鼠相比显著减少。因此,我们的研究表明,感染的CXCR3KO小鼠脑组织中缺乏活性调节性T细胞是这些小鼠与WT小鼠相比出现严重坏死和存活率较低的主要原因。因此,CXCR3调节性T细胞可能在新孢子虫病的控制中起关键作用。

https://cdn.ncbi.nlm.nih.gov/pmc/blobs/42df/9873264/434b2f33038f/fmicb-13-1045106-g001.jpg

文献AI研究员

20分钟写一篇综述,助力文献阅读效率提升50倍。

立即体验

用中文搜PubMed

大模型驱动的PubMed中文搜索引擎

马上搜索

文档翻译

学术文献翻译模型,支持多种主流文档格式。

立即体验