Suppr超能文献

年龄依赖性 NMDA 受体功能受淀粉样前体蛋白调节。

Age-dependent NMDA receptor function is regulated by the amyloid precursor protein.

机构信息

Instituto de Medicina Molecular João Lobo Antunes, Faculdade de Medicina de Lisboa, Universidade de Lisboa, Lisboa, Portugal.

University Côte d' Azur, Centre National de la Recherche Scientifique (CNRS) UMR 7275, Institut de Pharmacologie Moléculaire et Cellulaire (IPMC), Valbonne, France.

出版信息

Aging Cell. 2023 Mar;22(3):e13778. doi: 10.1111/acel.13778. Epub 2023 Jan 26.

Abstract

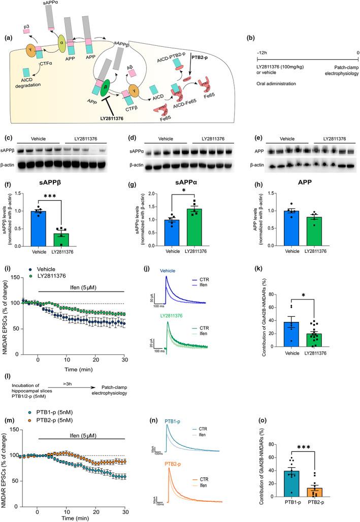
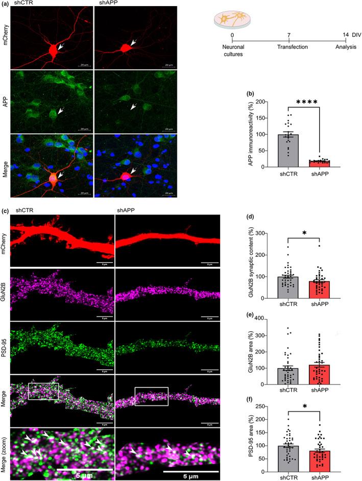
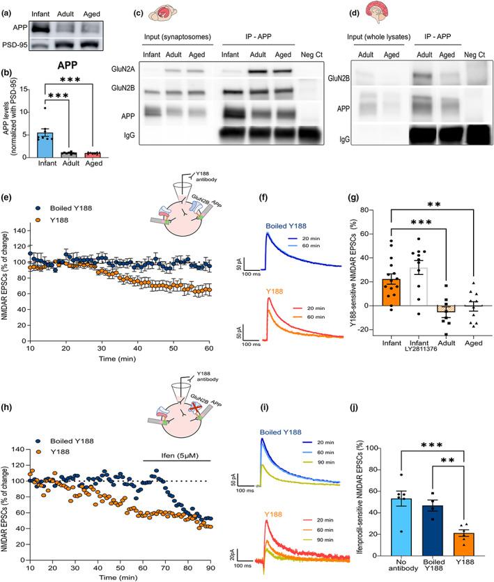
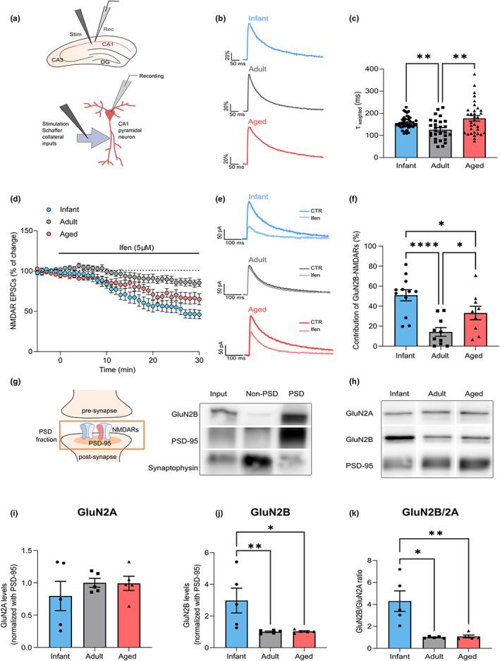
N-methyl-D-aspartate receptors (NMDARs) are critical for the maturation and plasticity of glutamatergic synapses. In the hippocampus, NMDARs mainly contain GluN2A and/or GluN2B regulatory subunits. The amyloid precursor protein (APP) has emerged as a putative regulator of NMDARs, but the impact of this interaction to their function is largely unknown. By combining patch-clamp electrophysiology and molecular approaches, we unravel a dual mechanism by which APP controls GluN2B-NMDARs, depending on the life stage. We show that APP is highly abundant specifically at the postnatal postsynapse. It interacts with GluN2B-NMDARs, controlling its synaptic content and mediated currents, both in infant mice and primary neuronal cultures. Upon aging, the APP amyloidogenic-derived C-terminal fragments, rather than APP full-length, contribute to aberrant GluN2B-NMDAR currents. Accordingly, we found that the APP processing is increased upon aging, both in mice and human brain. Interfering with stability or production of the APP intracellular domain normalized the GluN2B-NMDARs currents. While the first mechanism might be essential for synaptic maturation during development, the latter could contribute to age-related synaptic impairments.

摘要

N-甲基-D-天冬氨酸受体(NMDARs)对于谷氨酸能突触的成熟和可塑性至关重要。在海马体中,NMDARs 主要包含 GluN2A 和/或 GluN2B 调节亚基。淀粉样前体蛋白(APP)已成为 NMDARs 的潜在调节因子,但这种相互作用对其功能的影响在很大程度上尚不清楚。通过结合膜片钳电生理学和分子方法,我们揭示了 APP 控制 GluN2B-NMDARs 的双重机制,这取决于生命阶段。我们表明,APP 在出生后的突触后特别丰富。它与 GluN2B-NMDARs 相互作用,控制其突触含量和介导的电流,无论是在婴儿小鼠还是原代神经元培养物中。随着年龄的增长,APP 淀粉样蛋白衍生的 C 端片段,而不是全长 APP,导致 GluN2B-NMDAR 异常电流。因此,我们发现 APP 的加工在小鼠和人脑衰老过程中增加。干扰 APP 细胞内域的稳定性或产生可使 GluN2B-NMDARs 电流正常化。虽然第一种机制可能对发育过程中的突触成熟至关重要,但第二种机制可能导致与年龄相关的突触损伤。

https://cdn.ncbi.nlm.nih.gov/pmc/blobs/e36c/10014064/f9562cd47e6f/ACEL-22-e13778-g005.jpg

文献AI研究员

20分钟写一篇综述,助力文献阅读效率提升50倍。

立即体验

用中文搜PubMed

大模型驱动的PubMed中文搜索引擎

马上搜索

文档翻译

学术文献翻译模型,支持多种主流文档格式。

立即体验