Suppr超能文献

外显子结构控制 mRNA 的 mA 抑制和基因表达。

Exon architecture controls mRNA mA suppression and gene expression.

机构信息

Department of Chemistry, Department of Biochemistry and Molecular Biology, Institute for Biophysical Dynamics, The University of Chicago, Chicago, IL 60637, USA.

Committee on Immunology, The University of Chicago, Chicago, IL 60637, USA.

出版信息

Science. 2023 Feb 17;379(6633):677-682. doi: 10.1126/science.abj9090. Epub 2023 Jan 27.

Abstract

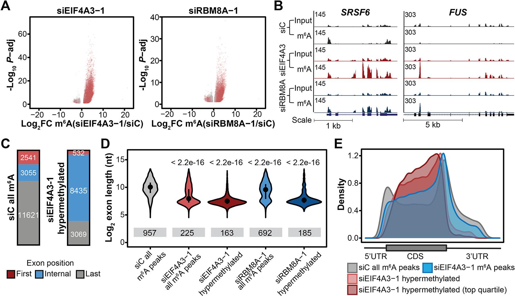
-methyladenosine (mA) is the most abundant messenger RNA (mRNA) modification and plays crucial roles in diverse physiological processes. Using a massively parallel assay for mA (MPmA), we discover that mA specificity is globally regulated by suppressors that prevent mA deposition in unmethylated transcriptome regions. We identify exon junction complexes (EJCs) as mA suppressors that protect exon junction-proximal RNA within coding sequences from methylation and regulate mRNA stability through mA suppression. EJC suppression of mA underlies multiple global characteristics of mRNA mA specificity, with the local range of EJC protection sufficient to suppress mA deposition in average-length internal exons but not in long internal and terminal exons. EJC-suppressed methylation sites colocalize with EJC-suppressed splice sites, which suggests that exon architecture broadly determines local mRNA accessibility to regulatory complexes.

摘要

N6-甲基腺苷(mA)是最丰富的信使 RNA(mRNA)修饰,在多种生理过程中发挥关键作用。使用一种大规模平行的 mA 检测方法(MPmA),我们发现 mA 的特异性是由抑制因子全局调控的,这些抑制因子可防止 mA 在非甲基化转录组区域沉积。我们发现外显子连接复合物(EJCs)是 mA 的抑制因子,可保护编码序列中外显子连接附近的 RNA 免受甲基化,并通过 mA 抑制来调节 mRNA 稳定性。EJC 对 mA 的抑制作用是 mRNA mA 特异性的多种全局特征的基础,EJC 保护的局部范围足以抑制平均长度的内部外显子中的 mA 沉积,但不能抑制长的内部和末端外显子中的 mA 沉积。EJC 抑制的甲基化位点与 EJC 抑制的剪接位点共定位,这表明外显子结构广泛决定了局部 mRNA 对调节复合物的可及性。

https://cdn.ncbi.nlm.nih.gov/pmc/blobs/d05f/9990141/c4d58a449aae/nihms-1874593-f0001.jpg

文献AI研究员

20分钟写一篇综述,助力文献阅读效率提升50倍。

立即体验

用中文搜PubMed

大模型驱动的PubMed中文搜索引擎

马上搜索

文档翻译

学术文献翻译模型,支持多种主流文档格式。

立即体验