Suppr超能文献

WRAP53 转录变体对非小细胞肺癌细胞行为的差异影响。

Differential effects of WRAP53 transcript variants on non-small cell lung cancer cell behaviors.

机构信息

Department of Radiation and Medical Oncology, Zhongnan Hospital of Wuhan University, Wuhan, Hubei, China.

Department of Oncology, The First Affiliated Hospital of Yangtze University, Jingzhou, Hubei, China.

出版信息

PLoS One. 2023 Jan 27;18(1):e0281132. doi: 10.1371/journal.pone.0281132. eCollection 2023.

Abstract

BACKGROUND

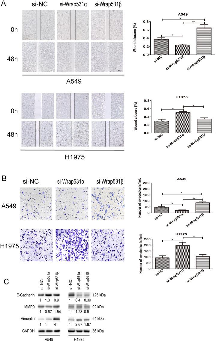
The WD40-encoding RNA antisense to p53 (WRAP53) is an antisense gene of TP53 with three transcriptional start sites producing three transcript variants involved in the progression of non-small cell lung cancer. However, the mechanism by which these different transcript variants regulate non-small cell lung cancer cell behaviors is to be elucidated.

METHODS

Two non-small cell lung cancer cell lines, A549 cells with wild-type p53 and H1975 with mutated p53, were transfected with WRAP53-1α and WRAP53-1β siRNA. The biological effects were assessed via colony formation, cell viability, apoptosis, cell cycle, wound healing and cell invasion assays, as well as immunoblotting.

RESULTS

Knockdown of WRAP53-1α increased the mRNA and protein levels of p53; suppressed colony formation and proliferation of A549 cells but promoted them in H1975 cells; increased the proportion of cells in the G0/G1 phase in A549 cells but decreased that in H1975 cells; and suppressed migration and invasion in A549 cells but not in H1975 cells. Conversely, knockdown of WRAP53-1β had no effect on p53 expression; promoted the growth of A549 cells but not of H1975 cells; decreased the proportion of cells in the G0/G1 phase in A549 cells but not in H1975 cells; and promoted migration and invasion in A549 cells but not in H1975 cells. Knockdown of both WRAP53-1α and WRAP53-1β promoted apoptosis in A549 cells but not in H1975 cells.

CONCLUSIONS

WRAP53 transcript variants exerted different functions in non-small cell lung cancer cells and regulated non-small cell lung cancer cell behaviors depending on the p53 expression.

摘要

背景

TP53 的反义 RNA 编码 WD40(WRAP53)是 TP53 的反义基因,具有三个转录起始位点,产生三个转录变体,参与非小细胞肺癌的进展。然而,这些不同的转录变体调节非小细胞肺癌细胞行为的机制尚待阐明。

方法

用 WRAP53-1α 和 WRAP53-1β siRNA 转染具有野生型 p53 的 A549 细胞和具有突变型 p53 的 H1975 细胞这两种非小细胞肺癌细胞系。通过集落形成、细胞活力、凋亡、细胞周期、划痕愈合和细胞侵袭测定以及免疫印迹评估生物学效应。

结果

WRAP53-1α 的敲低增加了 A549 细胞中 p53 的 mRNA 和蛋白水平;抑制了 A549 细胞的集落形成和增殖,但促进了 H1975 细胞的集落形成和增殖;增加了 A549 细胞中 G0/G1 期细胞的比例,但降低了 H1975 细胞中 G0/G1 期细胞的比例;抑制了 A549 细胞的迁移和侵袭,但不影响 H1975 细胞的迁移和侵袭。相反,WRAP53-1β 的敲低对 p53 的表达没有影响;促进了 A549 细胞的生长,但不促进 H1975 细胞的生长;降低了 A549 细胞中 G0/G1 期细胞的比例,但不影响 H1975 细胞中 G0/G1 期细胞的比例;促进了 A549 细胞的迁移和侵袭,但不影响 H1975 细胞的迁移和侵袭。敲低 WRAP53-1α 和 WRAP53-1β 均促进了 A549 细胞的凋亡,但不促进 H1975 细胞的凋亡。

结论

WRAP53 转录变体在非小细胞肺癌细胞中发挥不同的功能,并根据 p53 的表达调节非小细胞肺癌细胞的行为。

https://cdn.ncbi.nlm.nih.gov/pmc/blobs/da9f/9882892/083112f57c09/pone.0281132.g001.jpg

文献AI研究员

20分钟写一篇综述,助力文献阅读效率提升50倍。

立即体验

用中文搜PubMed

大模型驱动的PubMed中文搜索引擎

马上搜索

文档翻译

学术文献翻译模型,支持多种主流文档格式。

立即体验