Suppr超能文献

神经调节蛋白 1 的表观遗传调控促进与高血糖相关的乳腺癌进展。

Epigenetic regulation of Neuregulin 1 promotes breast cancer progression associated to hyperglycemia.

机构信息

Department of Biological Sciences, College of Information and Biotechnology, Ulsan National Institute of Science and Technology, Ulsan, 44919, Republic of Korea.

UNIST Central Research Facility, Ulsan National Institute of Science and Technology, Ulsan, 44919, Republic of Korea.

出版信息

Nat Commun. 2023 Jan 27;14(1):439. doi: 10.1038/s41467-023-36179-8.

Abstract

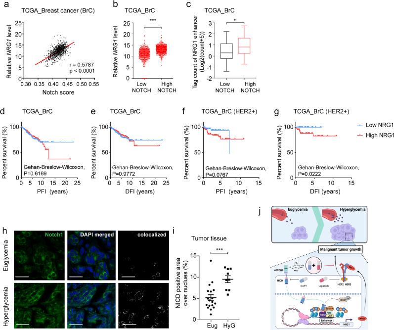
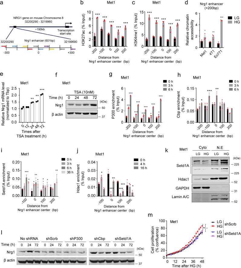
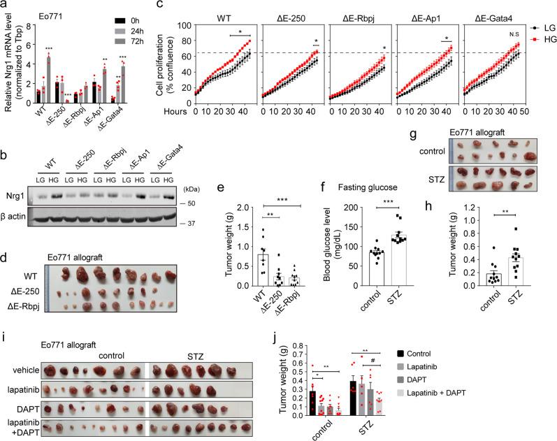
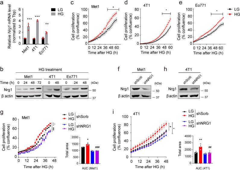
Hyperglycemia is a risk factor for breast cancer-related morbidity and mortality. Hyperglycemia induces Neuregulin 1 (Nrg1) overexpression in breast cancer, which subsequently promotes tumor progression. However, molecular mechanisms underlying hyperglycemia-induced Nrg1 overexpression remain poorly understood. Here, we show that hyperglycemia causes active histone modifications at the Nrg1 enhancer, forming enhanceosome complexes where recombination signal binding protein for immunoglobulin kappa J region (RBPJ), E1A binding protein p300 (P300), and SET domain containing 1 A (SETD1A) are recruited to upregulate Nrg1 expression. Deletions in RBPJ-binding sites causes hyperglycemia-controlled Nrg1 levels to be downregulated, resulting in decreased tumor growth in vitro and in vivo. Mice with modest-temporary hyperglycemia, induced by low-dose short-exposure streptozotocin, display accelerated tumor growth and lapatinib resistance, whereas combining lapatinib with N-[N-(3,5-difluorophenacetyl)-l-alanyl]-S42 phenylglycine t-butyl ester (DAPT) ameliorates tumor growth under these modest hyperglycemic conditions by inhibiting NOTCH and EGFR superfamilies. NOTCH activity is correlated with NRG1 levels, and high NRG1 levels predicts poor outcomes, particularly in HER2-positive breast cancer patients. Our findings highlight the hyperglycemia-linked epigenetic modulation of NRG1 as a potential therapeutic strategy for treating breast cancer patients with diabetes.

摘要

高血糖是乳腺癌相关发病率和死亡率的一个风险因素。高血糖会诱导乳腺癌中神经调节蛋白 1(Nrg1)的过度表达,从而促进肿瘤的进展。然而,高血糖诱导 Nrg1 过度表达的分子机制仍知之甚少。在这里,我们表明高血糖会导致 Nrg1 增强子处的活性组蛋白修饰,形成增强子复合物,其中重组信号结合蛋白免疫球蛋白 kappa J 区(RBPJ)、E1A 结合蛋白 p300(P300)和 SET 域包含 1A(SETD1A)被募集以上调 Nrg1 的表达。RBPJ 结合位点的缺失会导致高血糖控制的 Nrg1 水平下调,从而导致体外和体内肿瘤生长减少。通过低剂量短暴露链脲佐菌素诱导的适度暂时性高血糖的小鼠显示出肿瘤生长加速和拉帕替尼耐药,而将拉帕替尼与 N-[N-(3,5-二氟苯乙酰基)-L-丙氨酰]-S42 苯丙氨酸叔丁酯(DAPT)联合使用可通过抑制 NOTCH 和 EGFR 超家族在这些适度高血糖条件下改善肿瘤生长。NOTCH 活性与 NRG1 水平相关,高 NRG1 水平预示着不良预后,尤其是在 HER2 阳性乳腺癌患者中。我们的研究结果强调了 NRG1 的高血糖相关表观遗传调节作为治疗糖尿病乳腺癌患者的潜在治疗策略。

https://cdn.ncbi.nlm.nih.gov/pmc/blobs/e23f/9883495/bf477e1699f0/41467_2023_36179_Fig1_HTML.jpg

文献AI研究员

20分钟写一篇综述,助力文献阅读效率提升50倍。

立即体验

用中文搜PubMed

大模型驱动的PubMed中文搜索引擎

马上搜索

文档翻译

学术文献翻译模型,支持多种主流文档格式。

立即体验