Suppr超能文献

环 VRK1/miRNA-17/PTEN 轴调节人脑微血管内皮细胞的血管生成,影响氧葡萄糖剥夺/再灌注引起的损伤。

Circ VRK1/microRNA-17/PTEN axis modulates the angiogenesis of human brain microvascular endothelial cells to affect injury induced by oxygen-glucose deprivation/reperfusion.

机构信息

Department of Neurosurgery, Shijiazhuang People's Hospital, No.365, Jianhua South Road, Yuhua District, Shijiazhuang, 050000, Hebei, People's Republic of China.

Department of Cardiology, Second Hospital of Hebei Medical University, Shijiazhuang, 050000, Hebei, People's Republic of China.

出版信息

BMC Neurosci. 2023 Jan 27;24(1):8. doi: 10.1186/s12868-023-00774-8.

Abstract

BACKGROUND

Circular RNAs (circRNAs) can act as microRNA (miRNA) sponges, thus regulating gene expression. The role of circRNAs in the process of oxygen-glucose deprivation/reoxygenation (OGD/R) is unclear. Here, we explored the mechanism underlying Circ VRK1 in human brain microvascular endothelial cells (HBMVECs) injury induced by OGD/R.

METHODS

The OGD/R cell model was established in HBMVECs. The microarray was applied to detect differentially expressed circRNAs, followed by subcellular fractionation assay. Colony formation assay, flow cytometry, ELISA, tube formation, Transwell and western blot assays were performed for loss-of-function assay. HE staining, TTC staining, immunohistochemistry and western blot were performed in an established mouse model. The relationships between Circ VRK1 and miR-17, and between miR-17 and PTEN were detected by bioinformatics and dual-luciferase assays. Rescue experiments were conducted in vitro and in vivo, and PI3K/AKT activity was detected by Western Blot.

RESULTS

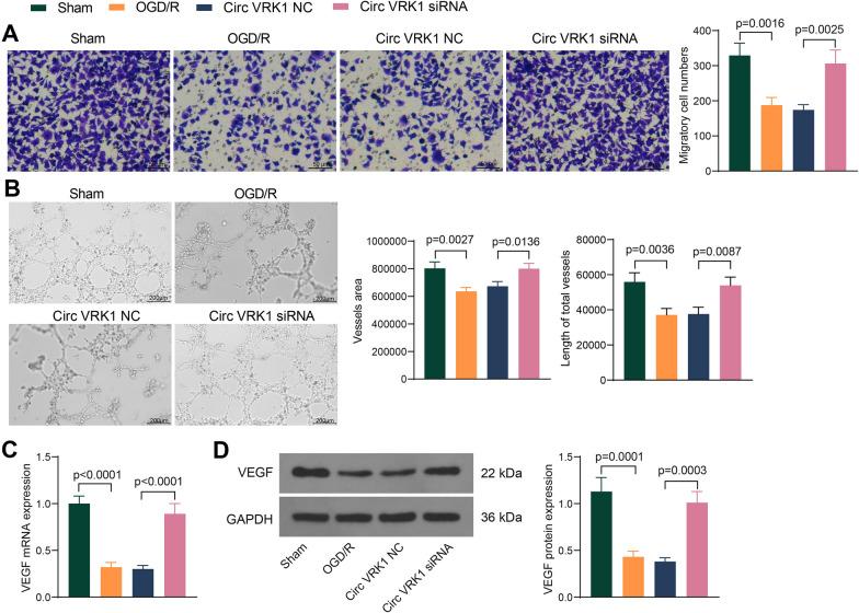
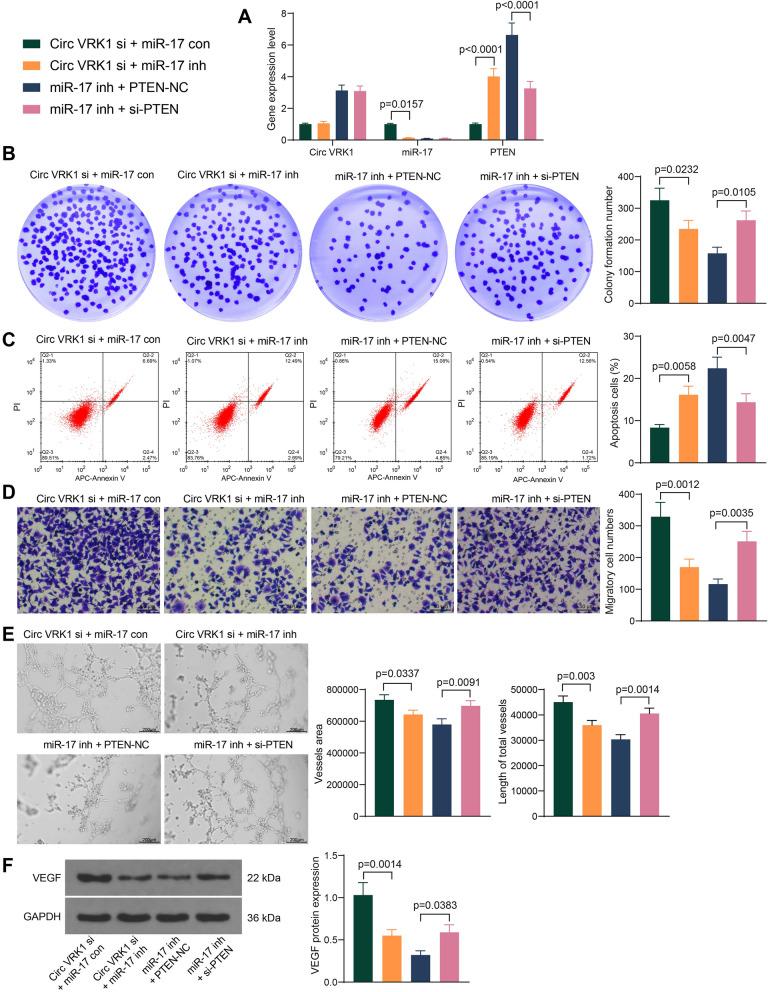
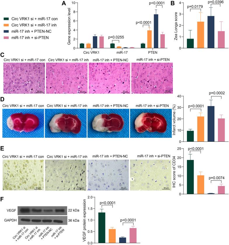
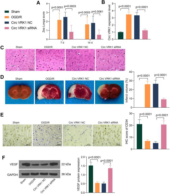
Circ VRK1, predominantly present in the cytoplasm of cells, was upregulated in the HBMVECs exposed to OGD/R. Circ VRK1 downregulation decreased proliferation, migration, tube formation, inflammatory factors and oxidative stress, while increased apoptosis in HBMVECs. Moreover, Circ VRK1 silencing reduced neurological damage, cerebral infarct size, CD34-positive cell counts and VEGF expression in mice. Circ VRK1 mediated PTEN expression and the PI3K/AKT pathway by targeting miR-17. Deletion of miR-17 inhibited the effects of Circ VRK1 siRNA, and silencing of PTEN suppressed the effects of miR-17 inhibitor.

CONCLUSION

Circ VRK1 was upregulated during OGD/R. Circ VRK1 downregulation regulates PTEN expression by targeting miR-17, thereby promoting PI3K/AKT pathway activity to alleviate OGD/R injury.

摘要

背景

环状 RNA(circRNAs)可以作为 microRNA(miRNA)的海绵,从而调节基因表达。circRNAs 在氧葡萄糖剥夺/再复氧(OGD/R)过程中的作用尚不清楚。在这里,我们探讨了 Circ VRK1 在氧葡萄糖剥夺/再复氧诱导的人脑血管内皮细胞(HBMVECs)损伤中的作用机制。

方法

在 HBMVECs 中建立 OGD/R 细胞模型。应用微阵列检测差异表达的 circRNAs,然后进行亚细胞分离测定。集落形成试验、流式细胞术、ELISA、管形成、Transwell 和 Western blot 试验用于功能丧失试验。在建立的小鼠模型中进行 HE 染色、TTC 染色、免疫组织化学和 Western blot。通过生物信息学和双荧光素酶测定检测 Circ VRK1 与 miR-17 以及 miR-17 与 PTEN 之间的关系。在体外和体内进行挽救实验,并通过 Western blot 检测 PI3K/AKT 活性。

结果

Circ VRK1 在暴露于 OGD/R 的 HBMVECs 中主要存在于细胞质中,且表达上调。Circ VRK1 的下调降低了 HBMVECs 的增殖、迁移、管形成、炎症因子和氧化应激,而增加了细胞凋亡。此外,Circ VRK1 的沉默减少了小鼠的神经损伤、脑梗死面积、CD34 阳性细胞计数和 VEGF 表达。Circ VRK1 通过靶向 miR-17 调节 PTEN 表达和 PI3K/AKT 通路。miR-17 的缺失抑制了 Circ VRK1 siRNA 的作用,而 miR-17 抑制剂的沉默抑制了 PTEN 抑制剂的作用。

结论

Circ VRK1 在 OGD/R 期间上调。Circ VRK1 的下调通过靶向 miR-17 调节 PTEN 表达,从而促进 PI3K/AKT 通路活性,减轻 OGD/R 损伤。

https://cdn.ncbi.nlm.nih.gov/pmc/blobs/5e57/9881374/23c094dd78db/12868_2023_774_Fig1_HTML.jpg

文献AI研究员

20分钟写一篇综述,助力文献阅读效率提升50倍。

立即体验

用中文搜PubMed

大模型驱动的PubMed中文搜索引擎

马上搜索

文档翻译

学术文献翻译模型,支持多种主流文档格式。

立即体验