Suppr超能文献

芪附饮通过调节肠道微生物群延缓 APP/PS1 转基因小鼠衰老

Effects of Qi-Fu-Yin on aging of APP/PS1 transgenic mice by regulating the intestinal microbiome.

机构信息

Innovative Institute of Chinese Medicine and Pharmacy, Shandong University of Traditional Chinese Medicine, Jinan, China.

Experimental Center, Shandong University of Traditional Chinese Medicine, Jinan, China.

出版信息

Front Cell Infect Microbiol. 2023 Jan 13;12:1048513. doi: 10.3389/fcimb.2022.1048513. eCollection 2022.

Abstract

INTRODUCTION

Alzheimer's disease is the most common form of dementia and closely related to aging. Qi-Fu-Yin is widely used to treat dementia, but its anti-aging effects is unknown.

METHODS

We used 11-month-old APP/PS1 transgenic mice for behavioral tests to observe the changes in cognitive function and age-related symptoms after Qi-Fu-Yin treatment. Fecal samples were collected for 16sRNA sequencing and metagenomic sequencing. Differences among the groups of intestinal microbiota and the associations with aging and intestinal microbiota were analyzed based on the results.

RESULTS

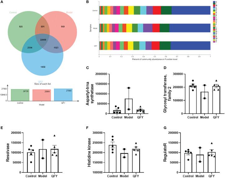
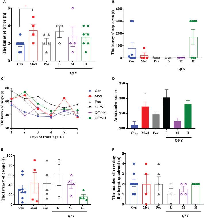
Here we found that Qi-Fu-Yin improved the ability of motor coordination, raised survival rate and prolonged the survival days under cold stress stimulation in aged APP/ PS1 transgenic mice. Our data from 16sRNA and metagenomic sequencing showed that at the Family level, the intestinal microbiota was significantly different among wild-type mice, APP/PS1 transgenic mice and the Qi-Fu-Yin group by PCA analysis. Importantly, Qi-Fu-Yin improved the functional diversity of the major KEGG pathways, carbohydrate-active enzymes, and major virulence factors in the intestinal flora of APP/PS1 transgenic mice. Among them, the functions of eight carbohydrate-active enzymes (GT2_Glycos_transf_2, GT4, GT41, GH2, CE1, CE10, CE3, and GH24) and the functions of top three virulence factors (defensive virulence factors, offensive virulence factors and nonspecific virulence factors) were significantly and positively correlated with the level of grasping ability. We further indicated that the Qi-Fu-Yin significantly reduced the plasma levels of IL-6.

CONCLUSION

Our results indicated that the effects of Qi-Fu-Yin anti-aging of APP/PS1 transgenic mice might be through the regulation of intestinal flora diversity, species richness and the function of major active enzymes.

摘要

简介

阿尔茨海默病是最常见的痴呆症类型,与衰老密切相关。芪福饮被广泛用于治疗痴呆症,但它的抗衰老作用尚不清楚。

方法

我们使用 11 个月大的 APP/PS1 转基因小鼠进行行为测试,观察芪福饮治疗后认知功能和与年龄相关症状的变化。收集粪便样本进行 16sRNA 测序和宏基因组测序。根据结果分析肠道微生物群之间的差异以及与衰老和肠道微生物群的关系。

结果

我们发现芪福饮可改善运动协调能力,提高 APP/PS1 转基因小鼠在冷应激刺激下的存活率和生存天数。我们的 16sRNA 和宏基因组测序数据显示,通过 PCA 分析,在科水平上,野生型小鼠、APP/PS1 转基因小鼠和芪福饮组的肠道微生物群有显著差异。重要的是,芪福饮改善了 APP/PS1 转基因小鼠肠道菌群中主要 KEGG 途径、碳水化合物活性酶和主要毒力因子的功能多样性。其中,八种碳水化合物活性酶(GT2_Glycos_transf_2、GT4、GT41、GH2、CE1、CE10、CE3 和 GH24)和三种主要毒力因子(防御性毒力因子、进攻性毒力因子和非特异性毒力因子)的功能与抓握能力水平呈显著正相关。我们进一步表明,芪福饮显著降低了 APP/PS1 转基因小鼠的血浆 IL-6 水平。

结论

我们的研究结果表明,芪福饮对 APP/PS1 转基因小鼠的抗衰老作用可能是通过调节肠道菌群多样性、丰富度和主要活性酶的功能来实现的。

https://cdn.ncbi.nlm.nih.gov/pmc/blobs/bd82/9880330/5acd75119e39/fcimb-12-1048513-g001.jpg

文献AI研究员

20分钟写一篇综述,助力文献阅读效率提升50倍。

立即体验

用中文搜PubMed

大模型驱动的PubMed中文搜索引擎

马上搜索

文档翻译

学术文献翻译模型,支持多种主流文档格式。

立即体验