Suppr超能文献

一种基于纳米抗体的泛素-蛋白酶体系统分子工具包,探索存活素亚细胞定位的主要作用。

A nanobody-based molecular toolkit for ubiquitin-proteasome system explores the main role of survivin subcellular localization.

作者信息

Miao Hui, Liu Chang, Ouyang Hao, Zhang Peiwen, Liu Yuping, Zhang Chen, Deng Changping, Fu Yunhui, Niu Jinping, Zheng Wenyun, You Fang, Yang Yi, Ma Xingyuan

机构信息

State Key Laboratory of Bioreactor Engineering, East China University of Science and Technology, Shanghai, China.

Department of Hepatology, Yueyang Hospital of Integrated Traditional Chinese and Western Medicine, Shanghai University of Traditional Chinese Medicine, Shanghai, China.

出版信息

Front Bioeng Biotechnol. 2023 Jan 20;10:952237. doi: 10.3389/fbioe.2022.952237. eCollection 2022.

Abstract

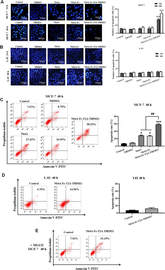
Targeted protein degradation is a powerful tool for determining the function of specific proteins nowadays. Survivin is the smallest member of the inhibitor of the apoptosis protein (IAP) family. It exists in the cytoplasm and nucleus of cells, but the exact function of survivin in different subcellular locations retained unclear updates due to the lack of effective and simple technical means. In this study, we created a novel nanoantibody-based molecular toolkit, namely, the ubiquitin-proteasome system (Nb4A-Fc-T2A-TRIM21), that can target to degrade survivin localized in cytoplasmic and cell nuclear by ubiquitinating, and by which to verify the potential roles of survivin subcellular localization. Also, the results showed that the cytoplasmic survivin mainly plays an anti-apoptotic function by directly or indirectly inhibiting the caspase pathway, and the nuclear survivin mainly promotes cell proliferation and participates in the regulation of the cell cycle. In addition, the Nb4A-Fc-T2A-TRIM21 system can degrade the endogenous survivin protein in a large amount by the ubiquitin-proteasome pathway, and the system can provide theoretical support for ubiquitination degradation targeting other endogenous proteins.

摘要

如今,靶向蛋白质降解是确定特定蛋白质功能的有力工具。生存素是凋亡抑制蛋白(IAP)家族中最小的成员。它存在于细胞的细胞质和细胞核中,但由于缺乏有效且简便的技术手段,生存素在不同亚细胞定位的确切功能仍不清楚。在本研究中,我们创建了一种基于新型纳米抗体的分子工具,即泛素 - 蛋白酶体系统(Nb4A - Fc - T2A - TRIM21),它可以通过泛素化靶向降解定位于细胞质和细胞核中的生存素,并借此验证生存素亚细胞定位的潜在作用。此外,结果表明,细胞质中的生存素主要通过直接或间接抑制半胱天冬酶途径发挥抗凋亡功能,而细胞核中的生存素主要促进细胞增殖并参与细胞周期的调控。另外,Nb4A - Fc - T2A - TRIM21系统可通过泛素 - 蛋白酶体途径大量降解内源性生存素蛋白,该系统可为靶向其他内源性蛋白质的泛素化降解提供理论支持。

https://cdn.ncbi.nlm.nih.gov/pmc/blobs/0299/9895104/7d33e30ab5c3/fbioe-10-952237-g001.jpg

文献AI研究员

20分钟写一篇综述,助力文献阅读效率提升50倍。

立即体验

用中文搜PubMed

大模型驱动的PubMed中文搜索引擎

马上搜索

文档翻译

学术文献翻译模型,支持多种主流文档格式。

立即体验