Suppr超能文献

Hsa_circ_0001925 通过 miR-1299/YY1 轴促进三阴性乳腺癌的恶性进展。

Hsa_circ_0001925 promotes malignant progression in triple-negative breast cancer via miR-1299/YY1 axis.

机构信息

Department of Thyroid and Breast Surgery, The First People's Hospital of Linping District, Hangzhou, China.

出版信息

Thorac Cancer. 2023 Mar;14(8):746-757. doi: 10.1111/1759-7714.14803. Epub 2023 Feb 8.

Abstract

BACKGROUND

Circular RNAs (circRNAs) are related to the pathogenesis and progression of triple-negative breast cancer (TNBC). The aim of this study was to investigate the role and mechanism of hsa_circ_0001925 in TNBC progression.

METHODS

Hsa_circ_0001925, microRNA (miR)-1299 and Yin Yang 1 (YY1) levels were examined in TNBC via reverse transcription-quantitative polymerase chain reaction (RT-qPCR) and western blot. Cell counting kit-8 (CCK-8), colony formation, 5-ethynyl-2'-deoxyuridine (EdU) staining, flow cytometry, wound healing assay and tube formation assay were conducted to estimate the effects of hsa_circ_0001925 on malignant phenotypes of TNBC tumors. Several protein levels were measured with western blot. The regulatory relationship between miR-1299 and hsa_circ_0001925 or YY1 was validated using a dual-luciferase reporter and RNA immunoprecipitation (RIP) assays. Xenograft assay was used to estimate the effect of hsa_circ_0001925 in TNBC in vivo.

RESULTS

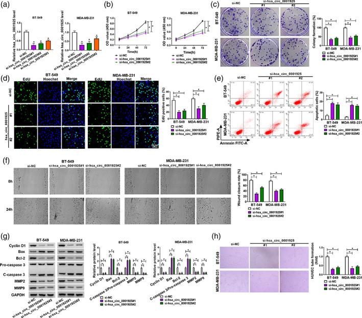
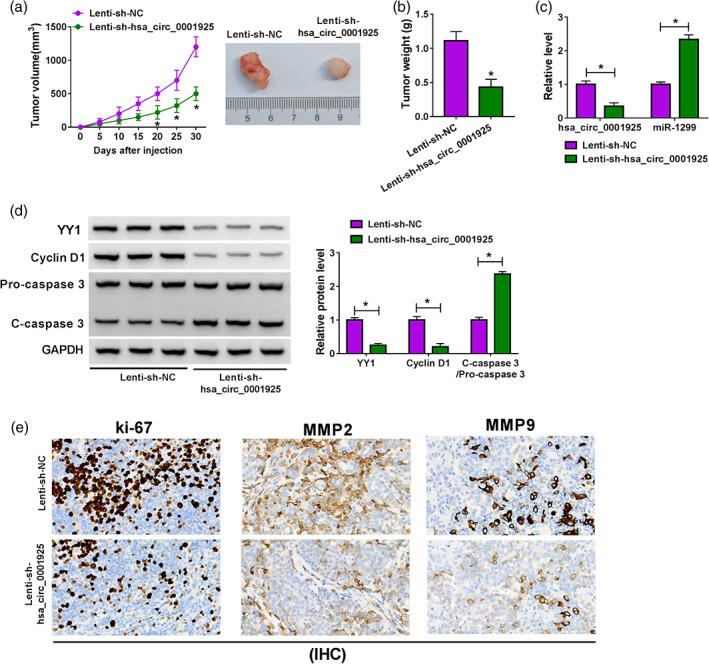
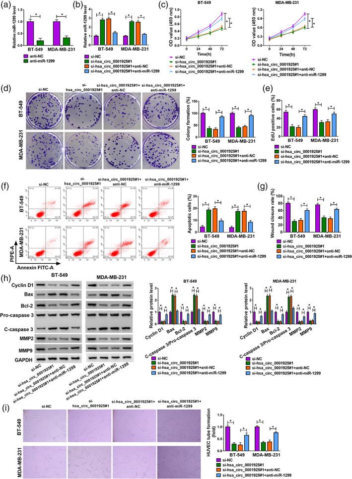
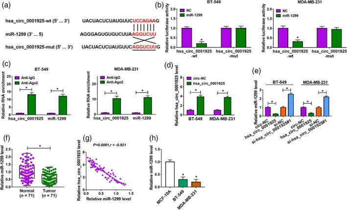
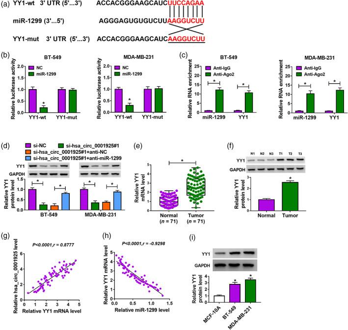
Hsa_circ_0001925 and YY1 levels were upregulated, while miR-1299 abundance was downregulated in TNBC tissues and cells. Hsa_circ_0001925 silencing constrained cell proliferation, migration and angiogenesis whereas it promoted apoptosis in vitro, and hsa_circ_0001925 silencing significantly curbed xenograft tumor growth in vivo. Hsa_circ_0001925 acted as a miRNA sponge for miR-1299. Hsa_circ_0001925 decreased YY1 expression by sponging miR-1299. MiR-1299 downregulation alleviated the effects of hsa_circ_0001925 knockdown on BC progression. MiR-1299 interacted with the 3' untranslated region (3' UTR) of YY1, and YY1 overexpression partly reversed the effects of miR-1299 overexpression on BC progression.

CONCLUSION

Our findings showed that hsa_circ_0001925 mediated TNBC progression via regulating miR-1299/YY1 axis, providing a potential target for BC treatment.

摘要

背景

环状 RNA(circRNAs)与三阴性乳腺癌(TNBC)的发病机制和进展有关。本研究旨在探讨 hsa_circ_0001925 在 TNBC 进展中的作用和机制。

方法

采用逆转录定量聚合酶链反应(RT-qPCR)和 Western blot 检测 TNBC 中 hsa_circ_0001925、微小 RNA(miR)-1299 和 Yin Yang 1(YY1)的水平。通过细胞计数试剂盒-8(CCK-8)、集落形成、5-乙炔基-2'-脱氧尿苷(EdU)染色、流式细胞术、划痕愈合试验和管形成试验评估 hsa_circ_0001925 对 TNBC 肿瘤恶性表型的影响。Western blot 测定几种蛋白水平。采用双荧光素酶报告和 RNA 免疫沉淀(RIP)试验验证 miR-1299 与 hsa_circ_0001925 或 YY1 的调控关系。利用异种移植实验评估 hsa_circ_0001925 在体内 TNBC 中的作用。

结果

TNBC 组织和细胞中 hsa_circ_0001925 和 YY1 水平上调,miR-1299 丰度下调。hsa_circ_0001925 沉默抑制了体外细胞增殖、迁移和血管生成,而促进了细胞凋亡,hsa_circ_0001925 沉默显著抑制了体内异种移植肿瘤的生长。hsa_circ_0001925 作为 miR-1299 的 miRNA 海绵。hsa_circ_0001925 通过海绵 miR-1299 降低 YY1 表达。miR-1299 下调减轻了 hsa_circ_0001925 敲低对 BC 进展的影响。miR-1299 与 YY1 的 3' 非翻译区(3'UTR)相互作用,YY1 的过表达部分逆转了 miR-1299 过表达对 BC 进展的影响。

结论

本研究结果表明,hsa_circ_0001925 通过调节 miR-1299/YY1 轴介导 TNBC 进展,为 BC 治疗提供了一个潜在靶点。

https://cdn.ncbi.nlm.nih.gov/pmc/blobs/e15d/10008682/6ea212c493ae/TCA-14-746-g003.jpg

文献AI研究员

20分钟写一篇综述,助力文献阅读效率提升50倍。

立即体验

用中文搜PubMed

大模型驱动的PubMed中文搜索引擎

马上搜索

文档翻译

学术文献翻译模型,支持多种主流文档格式。

立即体验