Suppr超能文献

歧视如何深入人心:与大脑-肠道微生物群系统失调和心理症状相关的歧视的生物学决定因素。

How Discrimination Gets Under the Skin: Biological Determinants of Discrimination Associated With Dysregulation of the Brain-Gut Microbiome System and Psychological Symptoms.

机构信息

Vatche and Tamar Manoukian Division of Digestive Diseases, University of California, Los Angeles, Los Angeles, California; David Geffen School of Medicine, University of California, Los Angeles, Los Angeles, California; UCLA Microbiome Center, David Geffen School of Medicine, University of California, Los Angeles, Los Angeles, California; G. Oppenheimer Center for Neurobiology of Stress and Resilience, University of California, Los Angeles, Los Angeles, California; Division of Gastroenterology, Hepatology and Parenteral Nutrition, VA Greater Los Angeles Healthcare System, Los Angeles, California.

Department of Community Health Sciences Fielding School of Public Health, Los Angeles, California; California Center for Population Research, University of California, Los Angeles, Los Angeles, California.

出版信息

Biol Psychiatry. 2023 Aug 1;94(3):203-214. doi: 10.1016/j.biopsych.2022.10.011. Epub 2022 Oct 28.

Abstract

BACKGROUND

Discrimination is associated with negative health outcomes as mediated in part by chronic stress, but a full understanding of the biological pathways is lacking. Here we investigate the effects of discrimination involved in dysregulating the brain-gut microbiome (BGM) system.

METHODS

A total of 154 participants underwent brain magnetic resonance imaging to measure functional connectivity. Fecal samples were obtained for 16S ribosomal RNA profiling and fecal metabolites and serum for inflammatory markers, along with questionnaires. The Everyday Discrimination Scale was administered to measure chronic and routine experiences of unfair treatment. A sparse partial least squares-discriminant analysis was conducted to predict BGM alterations as a function of discrimination, controlling for sex, age, body mass index, and diet. Associations between discrimination-related BGM alterations and psychological variables were assessed using a tripartite analysis.

RESULTS

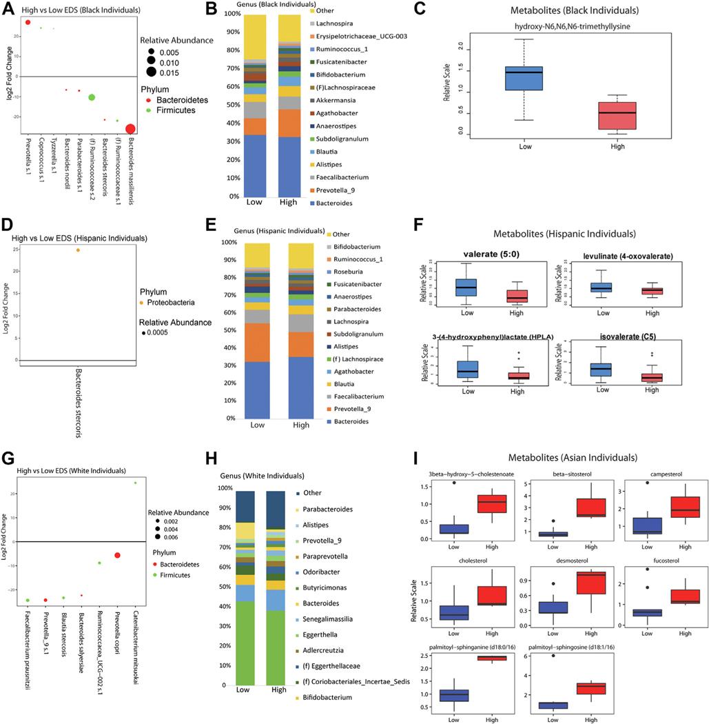
Discrimination was associated with anxiety, depression, and visceral sensitivity. Discrimination was associated with alterations of brain networks related to emotion, cognition and self-perception, and structural and functional changes in the gut microbiome. BGM discrimination-related associations varied by race/ethnicity. Among Black and Hispanic individuals, discrimination led to brain network changes consistent with psychological coping and increased systemic inflammation. For White individuals, discrimination was related to anxiety but not inflammation, while for Asian individuals, the patterns suggest possible somatization and behavioral (e.g., dietary) responses to discrimination.

CONCLUSIONS

Discrimination is attributed to changes in the BGM system more skewed toward inflammation, threat response, emotional arousal, and psychological symptoms. By integrating diverse lines of research, our results demonstrate evidence that may explain how discrimination contributes to health inequalities.

摘要

背景

歧视与负面健康结果有关,部分原因是慢性压力,但对其生物学途径还缺乏全面的了解。在这里,我们研究了与调节脑-肠微生物组(BGM)系统紊乱有关的歧视的影响。

方法

共有 154 名参与者接受了大脑磁共振成像以测量功能连接。采集粪便样本进行 16S 核糖体 RNA 分析,采集粪便代谢物和血清进行炎症标志物检测,并进行问卷调查。使用日常歧视量表来衡量慢性和日常不公平待遇的经历。稀疏偏最小二乘判别分析用于预测歧视对 BGM 改变的影响,控制性别、年龄、体重指数和饮食。使用三分分析评估与歧视相关的 BGM 改变与心理变量之间的关联。

结果

歧视与焦虑、抑郁和内脏敏感性有关。歧视与情绪、认知和自我感知相关的大脑网络改变,以及肠道微生物组的结构和功能变化有关。与歧视相关的 BGM 改变的关联因种族/民族而异。在黑人和西班牙裔个体中,歧视导致与心理应对和全身性炎症增加相关的大脑网络变化。对于白种人,歧视与焦虑有关,但与炎症无关,而对于亚洲人,这些模式表明可能存在躯体化和行为(例如饮食)对歧视的反应。

结论

歧视导致 BGM 系统发生变化,更偏向于炎症、威胁反应、情绪唤醒和心理症状。通过整合不同的研究路线,我们的结果提供了证据,可能解释了歧视如何导致健康不平等。

https://cdn.ncbi.nlm.nih.gov/pmc/blobs/6ec9/10684253/4aeff77c3195/nihms-1882414-f0001.jpg

文献AI研究员

20分钟写一篇综述,助力文献阅读效率提升50倍。

立即体验

用中文搜PubMed

大模型驱动的PubMed中文搜索引擎

马上搜索

文档翻译

学术文献翻译模型,支持多种主流文档格式。

立即体验