Suppr超能文献

线虫寿命的双相模型。

A biphasic model of lifespan in nematode worm.

作者信息

Mulla Suhayl, Ludlam Adele R, Elragig Aiman, Slack Cathy, Balklava Zita, Stich Michael, Cheong Alex

机构信息

Life and Health Sciences, Aston University, Birmingham B4 7ET, UK.

Engineering and Applied Science, Aston University, Birmingham B4 7ET, UK.

出版信息

R Soc Open Sci. 2023 Feb 1;10(2):220991. doi: 10.1098/rsos.220991. eCollection 2023 Feb.

Abstract

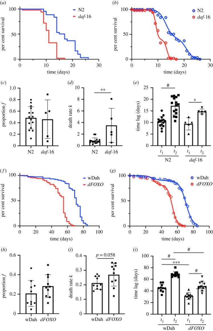
Ageing research focuses on identifying lifespan modifiers and understanding and appropriately interpreting their effects. One of the most relevant quantities being studied is the shape of the survival curve that can reveal crucial information on the mechanism of action. Here, we introduce a bilogistic model to describe the shape of the lifespan curves of populations. Using the corrected Akaike information criterion and the RMSE as goodness-of-fit tests, we show that the bilogistic model provides a better fit to the experimental data from nematode worms than other mathematical models and can identify and confirm biphasic lifespan data. Our parametric model offers a method to interpret replicate experiments data in terms of the shape parameters of the lifespan curve and enables robust statistical analysis of intra- and inter-group variance. We apply the model to novel lifespan data from and and provide a rational statistical analysis of lifespan modifiers such as temperature and daf-16/FOXO mutation.

摘要

衰老研究专注于识别寿命调节因子,并理解和恰当地解释它们的作用。正在研究的最相关的量之一是生存曲线的形状,它可以揭示有关作用机制的关键信息。在这里,我们引入一个双逻辑模型来描述种群寿命曲线的形状。使用校正的赤池信息准则和均方根误差作为拟合优度检验,我们表明双逻辑模型比其他数学模型更能拟合线虫的实验数据,并且可以识别和确认双相寿命数据。我们的参数模型提供了一种根据寿命曲线的形状参数来解释重复实验数据的方法,并能够对组内和组间方差进行稳健的统计分析。我们将该模型应用于来自……和……的新寿命数据,并对温度和daf-16/FOXO突变等寿命调节因子进行了合理的统计分析。

https://cdn.ncbi.nlm.nih.gov/pmc/blobs/5aaa/9890093/3ba883a1988d/rsos220991f01.jpg

文献AI研究员

20分钟写一篇综述,助力文献阅读效率提升50倍。

立即体验

用中文搜PubMed

大模型驱动的PubMed中文搜索引擎

马上搜索

文档翻译

学术文献翻译模型,支持多种主流文档格式。

立即体验