Suppr超能文献

小分子使α-突触核蛋白解聚并防止源自患者脑源性纤维的种子形成。

Small molecules disaggregate alpha-synuclein and prevent seeding from patient brain-derived fibrils.

机构信息

Departments of Chemistry and Biochemistry and Biological Chemistry, UCLA-DOE Institute, Molecular Biology Institute, UCLA, Los Angeles, CA 90095.

HHMI, UCLA, Los Angeles, CA 90095.

出版信息

Proc Natl Acad Sci U S A. 2023 Feb 14;120(7):e2217835120. doi: 10.1073/pnas.2217835120. Epub 2023 Feb 9.

Abstract

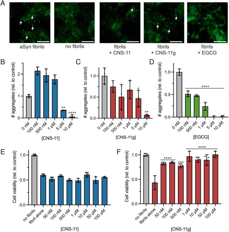
The amyloid aggregation of alpha-synuclein within the brain is associated with the pathogenesis of Parkinson's disease (PD) and other related synucleinopathies, including multiple system atrophy (MSA). Alpha-synuclein aggregates are a major therapeutic target for treatment of these diseases. We identify two small molecules capable of disassembling preformed alpha-synuclein fibrils. The compounds, termed CNS-11 and CNS-11g, disaggregate recombinant alpha-synuclein fibrils in vitro, prevent the intracellular seeded aggregation of alpha-synuclein fibrils, and mitigate alpha-synuclein fibril cytotoxicity in neuronal cells. Furthermore, we demonstrate that both compounds disassemble fibrils extracted from MSA patient brains and prevent their intracellular seeding. They also reduce in vivo alpha-synuclein aggregates in . Both compounds also penetrate brain tissue in mice. A molecular dynamics-based computational model suggests the compounds may exert their disaggregating effects on the N terminus of the fibril core. These compounds appear to be promising therapeutic leads for targeting alpha-synuclein for the treatment of synucleinopathies.

摘要

脑内α-突触核蛋白的淀粉样聚集与帕金森病 (PD) 和其他相关突触核蛋白病的发病机制有关,包括多系统萎缩 (MSA)。α-突触核蛋白聚集体是治疗这些疾病的主要治疗靶点。我们鉴定出两种能够解聚预先形成的α-突触核蛋白纤维的小分子。这两种化合物分别被命名为 CNS-11 和 CNS-11g,它们可以在体外解聚重组α-突触核蛋白纤维,防止α-突触核蛋白纤维在细胞内的种子聚集,并减轻神经元细胞中α-突触核蛋白纤维的细胞毒性。此外,我们证明这两种化合物都可以解聚从 MSA 患者大脑中提取的纤维,并防止其在细胞内播种。它们还可以减少体内的α-突触核蛋白聚集体。这两种化合物在小鼠体内也能穿透脑组织。基于分子动力学的计算模型表明,这些化合物可能通过纤维核心的 N 端发挥解聚作用。这些化合物似乎是针对突触核蛋白治疗突触核蛋白病的有前途的治疗靶点。

https://cdn.ncbi.nlm.nih.gov/pmc/blobs/f68d/9963379/b10a678bdb37/pnas.2217835120fig01.jpg

文献AI研究员

20分钟写一篇综述,助力文献阅读效率提升50倍。

立即体验

用中文搜PubMed

大模型驱动的PubMed中文搜索引擎

马上搜索

文档翻译

学术文献翻译模型,支持多种主流文档格式。

立即体验