Suppr超能文献

AP-1 转录因子 Fosl-2 在免疫纤维化条件下驱动心脏纤维化和心律失常。

The AP-1 transcription factor Fosl-2 drives cardiac fibrosis and arrhythmias under immunofibrotic conditions.

机构信息

Center of Experimental Rheumatology, Department of Rheumatology, University Hospital Zurich, University of Zurich, Zurich, Switzerland.

Institute of Experimental Cardiology, University Hospital, Heidelberg, Germany.

出版信息

Commun Biol. 2023 Feb 9;6(1):161. doi: 10.1038/s42003-023-04534-6.

Abstract

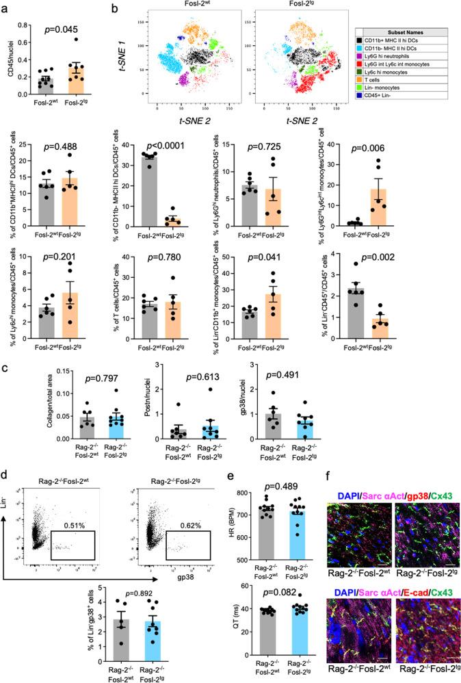
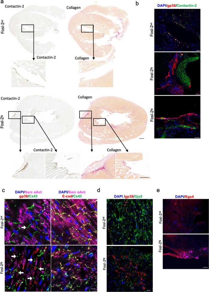
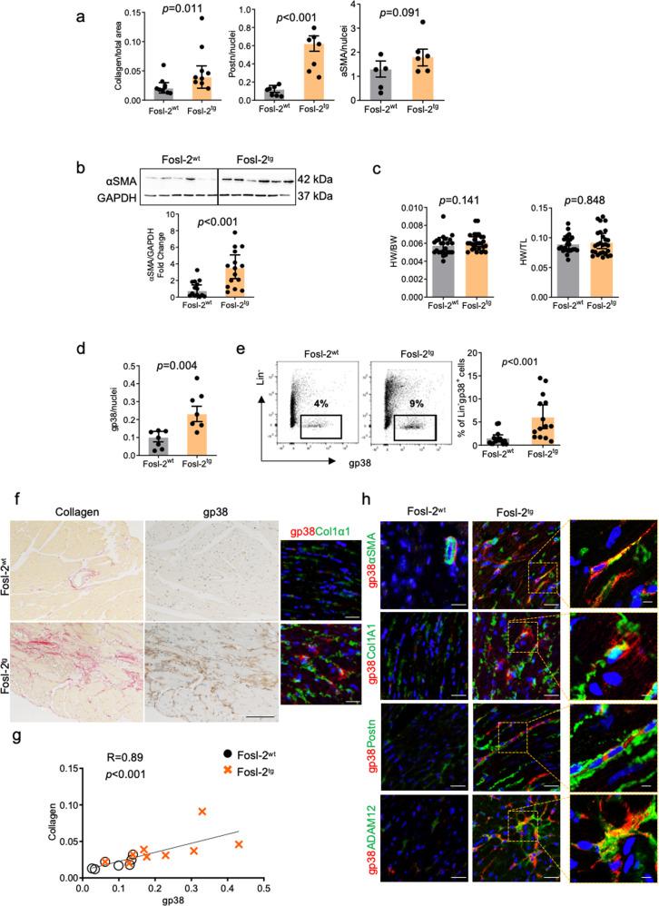
Fibrotic changes in the myocardium and cardiac arrhythmias represent fatal complications in systemic sclerosis (SSc), however the underlying mechanisms remain elusive. Mice overexpressing transcription factor Fosl-2 (Fosl-2) represent animal model of SSc. Fosl-2 mice showed interstitial cardiac fibrosis, disorganized connexin-43/40 in intercalated discs and deregulated expression of genes controlling conduction system, and developed higher heart rate (HR), prolonged QT intervals, arrhythmias with prevalence of premature ventricular contractions, ventricular tachycardias, II-degree atrio-ventricular blocks and reduced HR variability. Following stimulation with isoproterenol Fosl-2 mice showed impaired HR response. In contrast to Fosl-2, immunodeficient Rag2Fosl-2 mice were protected from enhanced myocardial fibrosis and ECG abnormalities. Transcriptomics analysis demonstrated that Fosl-2-overexpression was responsible for profibrotic signature of cardiac fibroblasts, whereas inflammatory component in Fosl-2 mice activated their fibrotic and arrhythmogenic phenotype. In human cardiac fibroblasts FOSL-2-overexpression enhanced myofibroblast signature under proinflammatory or profibrotic stimuli. These results demonstrate that under immunofibrotic conditions transcription factor Fosl-2 exaggerates myocardial fibrosis, arrhythmias and aberrant response to stress.

摘要

心肌纤维化改变和心律失常是系统性硬化症(SSc)的致命并发症,但潜在机制仍不清楚。过表达转录因子 Fosl-2(Fosl-2)的小鼠代表 SSc 的动物模型。Fosl-2 小鼠表现出间质心肌纤维化、连接蛋白 43/40 在闰盘处排列紊乱以及控制传导系统的基因表达失调,并出现较高的心率(HR)、QT 间期延长、室性早搏、室性心动过速、II 度房室传导阻滞和心率变异性降低的心律失常。异丙肾上腺素刺激后,Fosl-2 小鼠的 HR 反应受损。与 Fosl-2 相反,免疫缺陷 Rag2Fosl-2 小鼠免受增强的心肌纤维化和心电图异常的影响。转录组学分析表明,Fosl-2 的过表达是心脏成纤维细胞的致纤维化特征的原因,而 Fosl-2 小鼠中的炎症成分激活了它们的纤维化和心律失常表型。在人心脏成纤维细胞中,FOSL-2 的过表达在促炎或致纤维化刺激下增强肌成纤维细胞特征。这些结果表明,在免疫纤维化条件下,转录因子 Fosl-2 夸大了心肌纤维化、心律失常和对压力的异常反应。

https://cdn.ncbi.nlm.nih.gov/pmc/blobs/5cbf/9911788/eaa604a01afb/42003_2023_4534_Fig1_HTML.jpg

文献AI研究员

20分钟写一篇综述,助力文献阅读效率提升50倍。

立即体验

用中文搜PubMed

大模型驱动的PubMed中文搜索引擎

马上搜索

文档翻译

学术文献翻译模型,支持多种主流文档格式。

立即体验