Suppr超能文献

靶向癌胚抗原的嵌合抗原受体T细胞对胰腺癌原位异种移植模型的肿瘤生长抑制作用

Tumor Growth Suppression of Pancreatic Cancer Orthotopic Xenograft Model by CEA-Targeting CAR-T Cells.

作者信息

Sato Osamu, Tsuchikawa Takahiro, Kato Takuma, Amaishi Yasunori, Okamoto Sachiko, Mineno Junichi, Takeuchi Yuta, Sasaki Katsunori, Nakamura Toru, Umemoto Kazufumi, Suzuki Tomohiro, Wang Linan, Wang Yizheng, Hatanaka Kanako C, Mitsuhashi Tomoko, Hatanaka Yutaka, Shiku Hiroshi, Hirano Satoshi

机构信息

Department of Gastroenterological Surgery II, Hokkaido University Faculty of Medicine, Sapporo 060-8638, Hokkaido, Japan.

Department of Cellular and Molecular Immunology, Mie University Graduate School of Medicine, Tsu 514-8507, Mie, Japan.

出版信息

Cancers (Basel). 2023 Jan 18;15(3):601. doi: 10.3390/cancers15030601.

Abstract

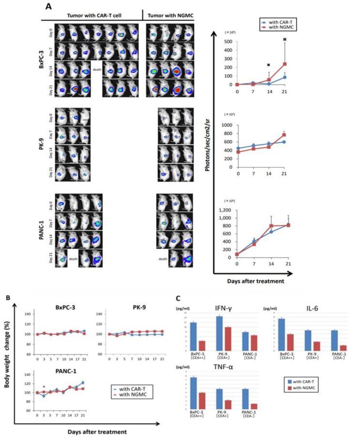
Chimeric antigen receptor engineered T cell (CAR-T) therapy has high therapeutic efficacy against blood cancers, but it has not shown satisfactory results in solid tumors. Therefore, we examined the therapeutic effect of CAR-T therapy targeting carcinoembryonic antigen (CEA) in pancreatic adenocarcinoma (PDAC). CEA expression levels on the cell membranes of various PDAC cell lines were evaluated using flow cytometry and the cells were divided into high, medium, and low expression groups. The relationship between CEA expression level and the antitumor effect of anti-CEA-CAR-T was evaluated using a functional assay for various PDAC cell lines; a significant correlation was observed between CEA expression level and the antitumor effect. We created orthotopic PDAC xenograft mouse models and injected with anti-CEA-CAR-T; only the cell line with high CEA expression exhibited a significant therapeutic effect. Thus, the therapeutic effect of CAR-T therapy was related to the target antigen expression level, and the further retrospective analysis of pathological findings from PDAC patients showed a correlation between the intensity of CEA immunostaining and tumor heterogeneity. Therefore, CEA expression levels in biopsies or surgical specimens can be clinically used as biomarkers to select PDAC patients for anti-CAR-T therapy.

摘要

嵌合抗原受体工程化T细胞(CAR-T)疗法对血液癌症具有较高的治疗效果,但在实体瘤中尚未显示出令人满意的结果。因此,我们研究了靶向癌胚抗原(CEA)的CAR-T疗法在胰腺腺癌(PDAC)中的治疗效果。使用流式细胞术评估各种PDAC细胞系细胞膜上的CEA表达水平,并将细胞分为高表达、中表达和低表达组。使用针对各种PDAC细胞系的功能测定法评估CEA表达水平与抗CEA-CAR-T抗肿瘤效果之间的关系;观察到CEA表达水平与抗肿瘤效果之间存在显著相关性。我们建立了原位PDAC异种移植小鼠模型并注射抗CEA-CAR-T;只有CEA高表达的细胞系表现出显著的治疗效果。因此,CAR-T疗法的治疗效果与靶抗原表达水平有关,对PDAC患者病理结果的进一步回顾性分析显示CEA免疫染色强度与肿瘤异质性之间存在相关性。因此,活检或手术标本中的CEA表达水平可在临床上用作生物标志物,以选择适合抗CAR-T治疗的PDAC患者。

https://cdn.ncbi.nlm.nih.gov/pmc/blobs/0938/9913141/d6692146711c/cancers-15-00601-g001.jpg

文献AI研究员

20分钟写一篇综述,助力文献阅读效率提升50倍。

立即体验

用中文搜PubMed

大模型驱动的PubMed中文搜索引擎

马上搜索

文档翻译

学术文献翻译模型,支持多种主流文档格式。

立即体验