Suppr超能文献

一种针对p38α的基于VHL的PROTAC的合成与生物活性

Synthesis and Biological Activity of a VHL-Based PROTAC Specific for p38α.

作者信息

Cubillos-Rojas Mónica, Loren Guillem, Hakim Yusuf Z, Verdaguer Xavier, Riera Antoni, Nebreda Angel R

机构信息

Institute for Research in Biomedicine (IRB Barcelona), The Barcelona Institute of Science and Technology, Baldiri Reixac 10, 08028 Barcelona, Spain.

Department Química Inorgànica i Orgànica, Universitat de Barcelona, Martí i Franquès 1, 08028 Barcelona, Spain.

出版信息

Cancers (Basel). 2023 Jan 18;15(3):611. doi: 10.3390/cancers15030611.

Abstract

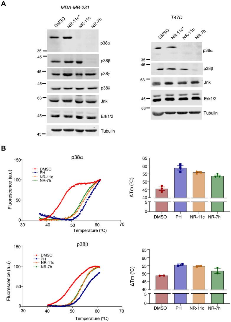
We report a series of small molecule proteolysis-targeting chimeras (PROTACs) that target the protein kinase p38α for degradation. These PROTACs are based on a ligand of the VHL E3 ubiquitin ligase, which is linked to an ATP competitive inhibitor of p38α. We provide evidence that these compounds can induce the specific degradation of p38α, but not p38β and other related kinases, at nanomolar concentrations in several mammalian cell lines. We also show that the p38α-specific PROTACs are soluble in aqueous solutions and therefore suitable for their administration to mice. Systemic administration of the PROTACs induces p38α degradation only in the liver, probably due to the PROTAC becoming inactivated in that organ, but upon local administration the PROTACs induce p38α degradation in mammary tumors. Our compounds provide an alternative to traditional chemical inhibitors for targeting p38α signaling in cultured cells and in vivo.

摘要

我们报告了一系列靶向蛋白激酶p38α进行降解的小分子蛋白水解靶向嵌合体(PROTAC)。这些PROTAC基于VHL E3泛素连接酶的一种配体,该配体与p38α的ATP竞争性抑制剂相连。我们提供的证据表明,这些化合物能够在几种哺乳动物细胞系中以纳摩尔浓度诱导p38α的特异性降解,但不会诱导p38β和其他相关激酶的降解。我们还表明,p38α特异性PROTAC可溶于水溶液,因此适合给小鼠给药。PROTAC的全身给药仅在肝脏中诱导p38α降解,这可能是由于PROTAC在该器官中失活,但局部给药时,PROTAC可在乳腺肿瘤中诱导p38α降解。我们的化合物为在培养细胞和体内靶向p38α信号传导提供了传统化学抑制剂的替代物。

https://cdn.ncbi.nlm.nih.gov/pmc/blobs/b50d/9913880/1d0273e06c35/cancers-15-00611-g001.jpg

文献AI研究员

20分钟写一篇综述,助力文献阅读效率提升50倍。

立即体验

用中文搜PubMed

大模型驱动的PubMed中文搜索引擎

马上搜索

文档翻译

学术文献翻译模型,支持多种主流文档格式。

立即体验