Suppr超能文献

整合素β3、β4 和 αVβ5 在乳腺癌患者循环肿瘤细胞和肿瘤细胞来源的外泌体中的表达与远处转移的相关性。

The Association of Integrins β3, β4, and αVβ5 on Exosomes, CTCs and Tumor Cells with Localization of Distant Metastasis in Breast Cancer Patients.

机构信息

The Laboratory of Molecular Therapy of Cancer, Cancer Research Institute, Tomsk National Research Medical Center, Russian Academy of Sciences, 634009 Tomsk, Russia.

The Laboratory of Molecular Oncology and Immunology, Cancer Research Institute, Tomsk National Research Medical Center, Russian Academy of Sciences, 634009 Tomsk, Russia.

出版信息

Int J Mol Sci. 2023 Feb 2;24(3):2929. doi: 10.3390/ijms24032929.

Abstract

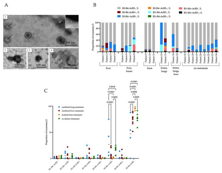
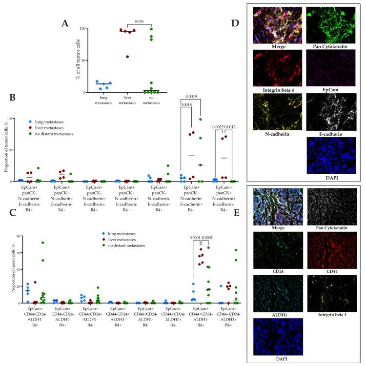
Integrins are cell adhesion receptors, which play a role in breast cancer invasion, angiogenesis, and metastasis. Moreover, it has been shown that exosomal integrins provide organotropic metastasis in a mouse model. In our study, we aimed to investigate the expression of integrins β3, β4, and αVβ5 on exosomes and tumor cells (circulating tumor cells and primary tumor) and their association with the localization of distant metastasis. We confirmed the association of exosomal integrin β4 with lung metastasis in breast cancer patients. However, we were unable to evaluate the role of integrin β3 in brain metastasis due to the rarity of this localization. We established no association of exosomal integrin αVβ5 with liver metastasis in our cohort of breast cancer patients. The further evaluation of β3, β4, and αVβ5 integrin expression on CTCs revealed an association of integrin β4 and αVβ5 with liver, but not the lung metastases. Integrin β4 in the primary tumor was associated with liver metastasis. Furthermore, an in-depth analysis of phenotypic characteristics of β4+ tumor cells revealed a significantly increased proportion of E-cadherin+ and CD44+CD24- cells in patients with liver metastases compared to patients with lung or no distant metastases.

摘要

整合素是细胞黏附受体,在乳腺癌的浸润、血管生成和转移中发挥作用。此外,已有研究表明,外泌体整合素在小鼠模型中提供了器官趋向性转移。在我们的研究中,我们旨在研究整合素β3、β4 和 αVβ5 在外泌体和肿瘤细胞(循环肿瘤细胞和原发性肿瘤)上的表达及其与远处转移部位的关系。我们证实了外泌体整合素β4 与乳腺癌患者肺转移的关联。然而,由于脑转移的罕见性,我们无法评估整合素β3 在脑转移中的作用。我们在乳腺癌患者队列中没有发现外泌体整合素αVβ5 与肝转移之间的关联。对 CTC 上的β3、β4 和 αVβ5 整合素表达的进一步评估表明,整合素β4 和 αVβ5 与肝转移有关,但与肺转移无关。原发性肿瘤中的整合素β4 与肝转移有关。此外,对β4+肿瘤细胞表型特征的深入分析显示,与无远处转移或肺转移的患者相比,肝转移患者中 E-钙黏蛋白+和 CD44+CD24-细胞的比例显著增加。

https://cdn.ncbi.nlm.nih.gov/pmc/blobs/720e/9918050/6798986c0921/ijms-24-02929-g001.jpg

文献AI研究员

20分钟写一篇综述,助力文献阅读效率提升50倍。

立即体验

用中文搜PubMed

大模型驱动的PubMed中文搜索引擎

马上搜索

文档翻译

学术文献翻译模型,支持多种主流文档格式。

立即体验