Suppr超能文献

高度近视性白内障晶状体上皮细胞中环状RNA的差异表达及circAFF1的作用

The Differential Expression of Circular RNAs and the Role of circAFF1 in Lens Epithelial Cells of High-Myopic Cataract.

作者信息

Ma Shiyu, Zhu Xiangjia, Li Dan, Yang Fan, Meng Jiaqi, Jiang Yongxiang, Ma Jing, Lu Yi

机构信息

Department of Ophthalmology, Eye and ENT Hospital, Shanghai Medical College, Fudan University, Shanghai 200031, China.

Eye Institute, Eye and ENT Hospital, Shanghai Medical College, Fudan University, Shanghai 200031, China.

出版信息

J Clin Med. 2023 Jan 19;12(3):813. doi: 10.3390/jcm12030813.

Abstract

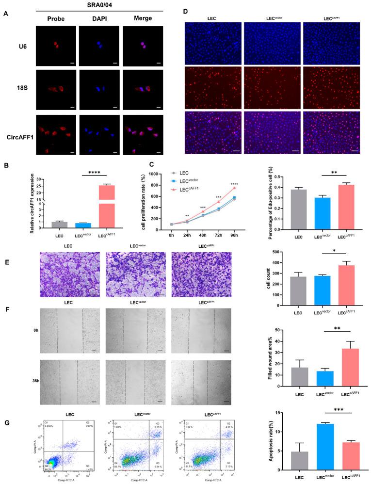
High-myopic cataract (HMC) is a complex cataract with earlier onset and more rapid progress than age-related cataract (ARC). Circular RNAs (circRNAs) have been implicated in many diseases. However, their involvement in HMC remain largely unexplored. To investigate the role of dysregulated circRNAs in HMC, lens epithelium samples from 24 HMC and 24 ARC patients were used for whole transcriptome sequencing. Compared with ARC, HMC had 3687 uniquely expressed circRNAs and 1163 significantly differentially expressed circRNAs (DEcRs) (|logFC| > 1, < 0.05). A putative circRNA-miRNA-mRNA network was constructed based on correlation analysis. We validated the differential expression of 3 DEcRs by quantitative polymerase chain reaction (qPCR) using different sets of samples. We further investigated the role of circAFF1 in cultured lens epithelial cells (LECs) and found that the overexpression of circAFF1 promoted cell proliferation, migration and inhibited apoptosis. We also showed that circAFF1 upregulated Tropomyosin 1 (TPM1) expression by sponging miR-760, which was consistent with the network prediction. Collectively, our study suggested the involvement of circRNAs in the pathogenesis of HMC and provide a resource for further study on this topic.

摘要

高度近视性白内障(HMC)是一种复杂的白内障,与年龄相关性白内障(ARC)相比发病更早且进展更快。环状RNA(circRNAs)已被证明与多种疾病有关。然而,它们在HMC中的作用在很大程度上仍未被探索。为了研究失调的circRNAs在HMC中的作用,我们使用来自24例HMC患者和24例ARC患者的晶状体上皮样本进行全转录组测序。与ARC相比,HMC有3687个独特表达的circRNAs和1163个显著差异表达的circRNAs(DEcRs)(|logFC|>1,<0.05)。基于相关性分析构建了一个假定的circRNA-miRNA-mRNA网络。我们使用不同的样本集通过定量聚合酶链反应(qPCR)验证了3个DEcRs的差异表达。我们进一步研究了circAFF1在培养的晶状体上皮细胞(LECs)中的作用,发现circAFF1的过表达促进了细胞增殖、迁移并抑制了细胞凋亡。我们还表明,circAFF1通过海绵吸附miR-760上调了原肌球蛋白1(TPM1)的表达,这与网络预测一致。总的来说,我们的研究表明circRNAs参与了HMC的发病机制,并为该主题的进一步研究提供了资源。

https://cdn.ncbi.nlm.nih.gov/pmc/blobs/45d8/9918043/d36d00d96a15/jcm-12-00813-g001.jpg

文献AI研究员

20分钟写一篇综述,助力文献阅读效率提升50倍。

立即体验

用中文搜PubMed

大模型驱动的PubMed中文搜索引擎

马上搜索

文档翻译

学术文献翻译模型,支持多种主流文档格式。

立即体验